Suppr超能文献

环状 RNA circRANGAP1/miR-512-5p/SOD2 轴调控非小细胞肺癌(NSCLC)细胞增殖和迁移。

Circular RNA circRANGAP1/miR-512-5p/SOD2 Axis Regulates Cell Proliferation and Migration in Non-small Cell Lung Cancer (NSCLC).

机构信息

Department of Internal Medicine Oncology, Traditional Chinese Medicine Hospital of Jiashan, 38 Gujiadai, Jiaxing, 314100, Zhengjiang, China.

Department of Proctology, Traditional Chinese Medicine Hospital of Jiashan, 38 Gujiadai, Jiaxing, 314100, Zhengjiang, China.

出版信息

Mol Biotechnol. 2024 Dec;66(12):3608-3617. doi: 10.1007/s12033-023-00962-1. Epub 2023 Dec 11.

Abstract

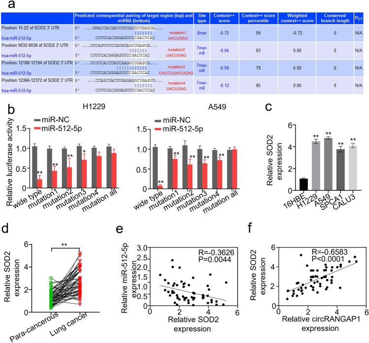
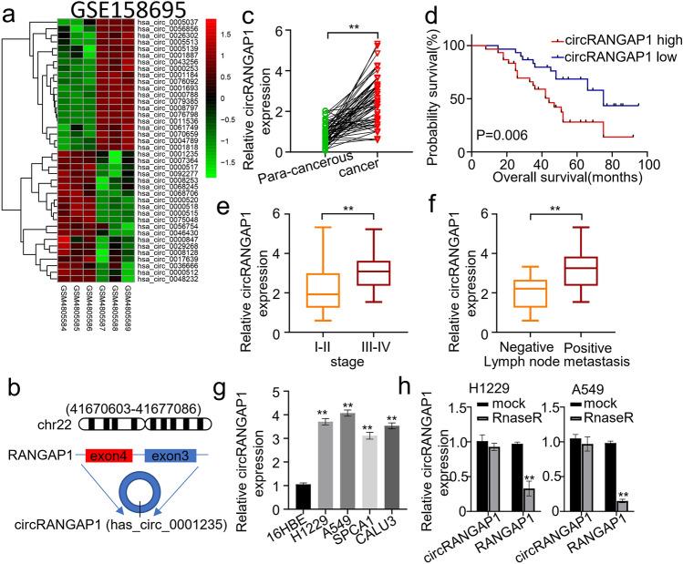
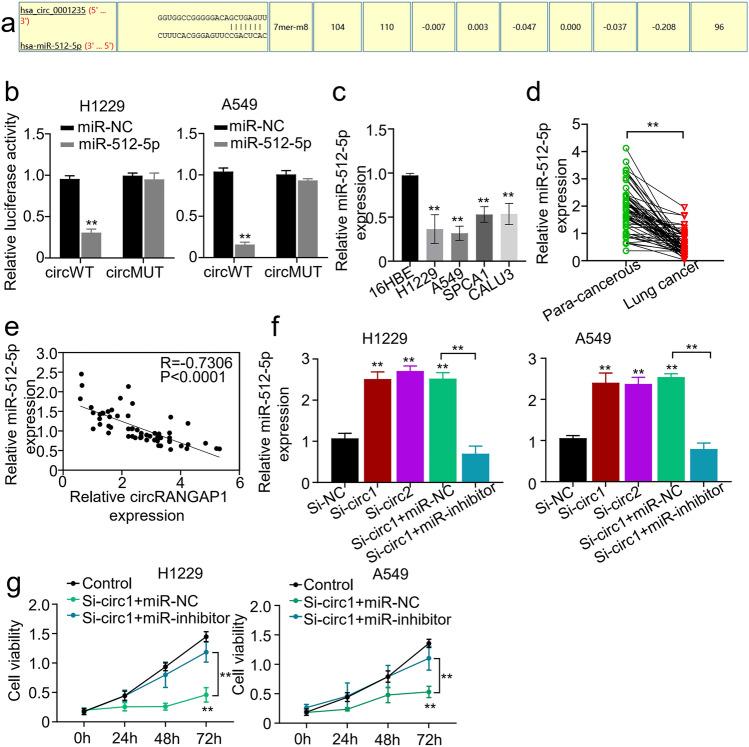
Non-small cell lung cancer (NSCLC) is the most prevalent histology type of lung cancer worldwide, accounting for 18% of total cancer-related deaths estimated by GLOBOCAN in 2020. CircRNAs have emerged as potent regulators of NSCLC development. CircRANGAP1 (hsa_circ_0001235/hsa_circ_0063526) is a potential biomarker for NSCLC identified by microarray dataset analysis. Here, we investigated the biological functions of circRANGAP1 in NSCLC development and elucidated the associated competing endogenous RNA (ceRNA) mechanisms. We found that circRANGAP1 expression was upregulated in NSCLC tissues and cells, which was inversely correlated with carcinogenesis and poor clinical outcome of NSCLC patients. CircRANGAP1 knockdown inhibited NSCLC migration by regulating miR-512-5p/SOD2 axis. In conclusion, circRANGAP1 facilitated NSCLC tumorigenesis and development by sponging miR-512-5p to upregulate SOD2 expression. Suppression of circRANGAP1 expression by si-circRANGAP1 treatment could be a strategy to inhibit NSCLC development and metastasis.

摘要

非小细胞肺癌(NSCLC)是全球最常见的肺癌组织学类型,占 GLOBOCAN 2020 年估计的与癌症相关的总死亡人数的 18%。circRNAs 已成为 NSCLC 发展的有效调控因子。circRANGAP1(hsa_circ_0001235/hsa_circ_0063526)是通过微阵列数据集分析鉴定的 NSCLC 的潜在生物标志物。在这里,我们研究了 circRANGAP1 在 NSCLC 发展中的生物学功能,并阐明了相关的竞争性内源 RNA(ceRNA)机制。我们发现 circRANGAP1 在 NSCLC 组织和细胞中表达上调,与 NSCLC 患者的致癌作用和不良临床结局呈负相关。circRANGAP1 敲低通过调节 miR-512-5p/SOD2 轴抑制 NSCLC 迁移。总之,circRANGAP1 通过海绵吸附 miR-512-5p 来上调 SOD2 表达,促进 NSCLC 肿瘤发生和发展。通过 si-circRANGAP1 治疗抑制 circRANGAP1 表达可能是抑制 NSCLC 发展和转移的一种策略。

https://cdn.ncbi.nlm.nih.gov/pmc/blobs/4b92/11564362/d0b8cf3f6776/12033_2023_962_Fig1_HTML.jpg

文献AI研究员

20分钟写一篇综述,助力文献阅读效率提升50倍。

立即体验

用中文搜PubMed

大模型驱动的PubMed中文搜索引擎

马上搜索

文档翻译

学术文献翻译模型,支持多种主流文档格式。

立即体验