Suppr超能文献

防己地黄方通过IL-17信号通路改善二硝基氯苯诱导的特应性皮炎样皮肤损伤:整合网络分析与实验验证

Fangji Dihuang formulation ameliorated DNCB-induced atopic dermatitis-like skin lesions by IL-17 signaling pathway: integrating network analysis and experimental validation.

作者信息

Zhao Wenting, Jiang Honghong, Gu Yunfan, Zhang Weiming, Bao Shijie, Dai Ming, Dong Bilin, Yang Ya, Li Ke, Qin Li, Zeng Xianyu

机构信息

Department of Dermatology, Traditional Chinese and Western Medicine Hospital of Wuhan, Tongji Medical college, Huazhong University of Science and Technology, Wuhan, Hubei, China.

The First Clinical College, Hubei University of Chinese Medicine, Wuhan, China.

出版信息

Front Pharmacol. 2023 Nov 27;14:1220945. doi: 10.3389/fphar.2023.1220945. eCollection 2023.

Abstract

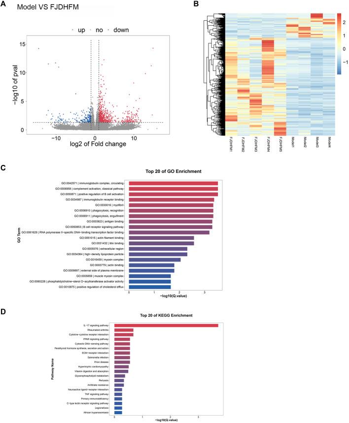
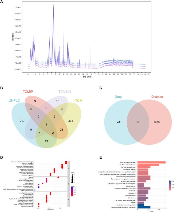
The Fangji Dihuang formulation (FJDHF) is a widely recognized Traditional Chinese Medicine (TCM) formula that consists of five plant drugs: Stephaniae Tetrandrae Radix, Cinnamomi Ramulus, Rehmanniae Radix, Saposhnikoviae Radix, and Glycyrrhiza Urensis Fisch. This formulation has been known to exhibit clinical therapeutic effects in the treatment of inflammatory skin diseases. However, there is a lack of pharmacological research on its anti-atopic dermatitis (AD) activity. To investigate the potential anti-AD activity of FJDHF, DNCB was used to induce AD-like skin inflammation in the back of mice. Following successful modeling, the mice were administered FJDHF orally. The extent of the inflammatory skin lesions was recorded at day 4, 7, 14 and 28. UHPLC-Q-Exactive Orbitrap MS was used to identify and match the compounds present in FJDHF with ITCM, TCMIP and TCMSID. In silico predictions of potential target proteins of the identified compounds were obtained from SwishTargetPrediction, ITCM and TargetNet databases. AD-related genes were identified from GSE32924 data set, and FJDHF anti-AD hub genes were identified by MCODE algorithm. ClueGo enrichment analysis was employed to identify the core pathway of FJDHF's anti-AD effect. To further investigate the anti-AD effect of FJDHF, single-cell RNA sequencing data set (GSE148196) from AD patients was analyzed to determine the target cells and signaling pathways of FJDHF in AD. Finally, rt-PCR, flow cytometry, and mouse back skin RNA sequencing were utilized to validate our findings. FJDHF was found to be effective in improving the degree of the AD-like lesions in the mice. Network pharmacological analysis revealed the core pathway of FJDHF to be the IL-17 signaling pathway, which is interactively associated with cytokines. Single-cell RNA sequencing analysis suggested that FJDHF may play an anti-AD role by influencing dendritic cells. Flow cytometry and rt-PCR results showed that FJDHF can reduce the influence of AD sample of IL-4, IFN-γ and the expression of IL-17. The RNA sequencing of mouse back skin also confirmed our conclusion. FJDHF may inhibit DNCB-induced AD-like skin inflammation in mice by inhibiting the IL-17 signaling pathway. Thus, FJDHF can be considered as a potential therapeutic agent for AD.

摘要

防己地黄方(FJDHF)是一种广为人知的中药配方,由五种植物药组成:粉防己、桂枝、生地黄、防风和甘草。已知该配方在治疗炎症性皮肤病方面具有临床治疗效果。然而,其抗特应性皮炎(AD)活性的药理学研究尚缺乏。为了研究FJDHF潜在的抗AD活性,使用二硝基氯苯(DNCB)诱导小鼠背部出现类AD皮肤炎症。成功建模后,给小鼠口服FJDHF。在第4、7、14和28天记录炎症性皮肤损伤的程度。使用超高效液相色谱-四极杆-静电场轨道阱质谱(UHPLC-Q-Exactive Orbitrap MS)将FJDHF中存在的化合物与中药综合数据库(ITCM)、中药成分数据库(TCMIP)和中药系统鉴定数据库(TCMSID)进行鉴定和匹配。从SwishTargetPrediction、ITCM和TargetNet数据库中获得已鉴定化合物潜在靶蛋白的计算机模拟预测结果。从GSE32924数据集中鉴定出AD相关基因,并通过MCODE算法鉴定出FJDHF抗AD核心基因。采用ClueGo富集分析确定FJDHF抗AD作用的核心途径。为了进一步研究FJDHF的抗AD作用,分析了AD患者的单细胞RNA测序数据集(GSE148196),以确定FJDHF在AD中的靶细胞和信号通路。最后,利用逆转录-聚合酶链反应(rt-PCR)、流式细胞术和小鼠背部皮肤RNA测序来验证我们的发现。发现FJDHF能有效改善小鼠类AD损伤的程度。网络药理学分析显示FJDHF的核心途径是白细胞介素-17(IL-17)信号通路,该通路与细胞因子相互关联。单细胞RNA测序分析表明FJDHF可能通过影响树突状细胞发挥抗AD作用。流式细胞术和rt-PCR结果表明FJDHF可以降低AD样本对IL-4、干扰素-γ(IFN-γ)的影响以及IL-17的表达。小鼠背部皮肤的RNA测序也证实了我们的结论。FJDHF可能通过抑制IL-17信号通路抑制DNCB诱导的小鼠类AD皮肤炎症。因此,FJDHF可被视为AD的一种潜在治疗药物。

https://cdn.ncbi.nlm.nih.gov/pmc/blobs/9bde/10711621/ff77d8977a75/fphar-14-1220945-g001.jpg

文献AI研究员

20分钟写一篇综述,助力文献阅读效率提升50倍。

立即体验

用中文搜PubMed

大模型驱动的PubMed中文搜索引擎

马上搜索

文档翻译

学术文献翻译模型,支持多种主流文档格式。

立即体验