Suppr超能文献

缺氧通过HIF-1α/METTL16/lnc-CSMD1-7/RBFOX2轴诱导肝细胞癌转移。

Hypoxia induces hepatocellular carcinoma metastasis via the HIF-1α/METTL16/lnc-CSMD1-7/RBFOX2 axis.

作者信息

Wang Yingchao, Yang Yong, Yang Ye, Dang Yuan, Guo Zhiting, Zhuang Qiuyu, Zheng Xiaoyuan, Wang Fei, Cheng Niangmei, Liu Xiaolong, Guo Wuhua, Zhao Bixing

机构信息

The United Innovation of Mengchao Hepatobiliary Technology Key Laboratory of Fujian Province, Mengchao Hepatobiliary Hospital of Fujian Medical University, Fuzhou 350025, P.R. China.

Mengchao Med-X Center, Fuzhou University, Fuzhou 350116, P.R. China.

出版信息

iScience. 2023 Nov 19;26(12):108495. doi: 10.1016/j.isci.2023.108495. eCollection 2023 Dec 15.

Abstract

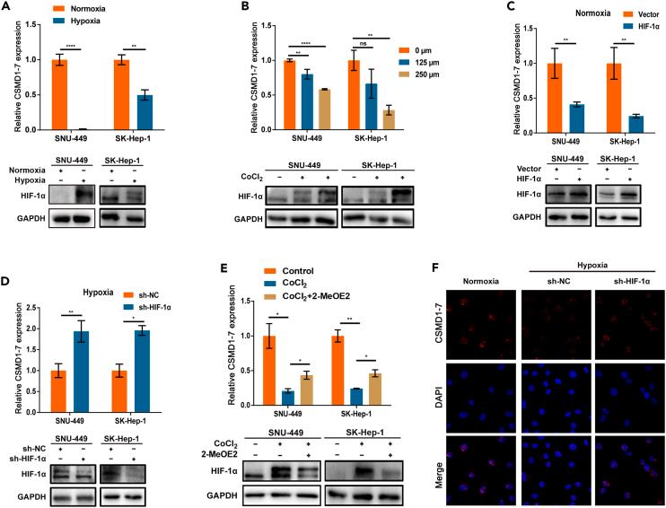
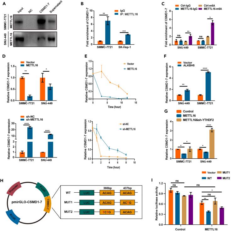
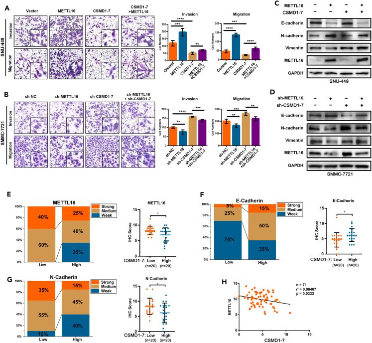
Hypoxic microenvironment is clinically associated with metastasis and poor prognosis of numerous cancers. The mechanisms by which intratumoral hypoxia regulates metastasis are not fully understood. Our study identifies a downregulation of Lnc-CSMD1-7 in hepatocellular carcinoma (HCC) and correlated with poor prognosis of HCC patients. Lnc-CSMD1-7 negatively regulated HCC cell migration and invasion and suppressed lung metastasis . Mechanistically, Lnc-CSMD1-7 directly binds to RBFOX2, thereby affecting RBFOX2-regulated alternative splicing in epithelial and mesenchymal-specific events. More importantly, hypoxic microenvironment and m6A methylation mediate the downregulation of Lnc-CSMD1-7 expression. Specifically, hypoxia transcriptionally upregulates the expression of the m6A methyltransferase METTL16 via HIF-1α, and METTL16 directly binds to Lnc-CSMD1-7 and downregulates the RNA stability of Lnc-CSMD1-7 via m6A methylation, ultimately promoting HCC metastasis. Our findings highlight the regulatory function of the METTL16/Lnc-CSMD1-7/RBFOX2 axis in modulating hypoxia-induced HCC progression, which may provide potential prognostic and therapeutic targets for HCC treatment.

摘要

缺氧微环境在临床上与多种癌症的转移和不良预后相关。肿瘤内缺氧调节转移的机制尚未完全明确。我们的研究发现肝细胞癌(HCC)中Lnc-CSMD1-7表达下调,且与HCC患者的不良预后相关。Lnc-CSMD1-7对HCC细胞的迁移和侵袭具有负向调节作用,并抑制肺转移。机制上,Lnc-CSMD1-7直接与RBFOX2结合,从而影响RBFOX2调节的上皮和间充质特异性事件中的可变剪接。更重要的是,缺氧微环境和m6A甲基化介导了Lnc-CSMD1-7表达的下调。具体而言,缺氧通过HIF-1α转录上调m6A甲基转移酶METTL16的表达,METTL16直接与Lnc-CSMD1-7结合,并通过m6A甲基化下调Lnc-CSMD1-7的RNA稳定性,最终促进HCC转移。我们的研究结果突出了METTL16/Lnc-CSMD1-7/RBFOX2轴在调节缺氧诱导的HCC进展中的调控作用,这可能为HCC治疗提供潜在的预后和治疗靶点。

https://cdn.ncbi.nlm.nih.gov/pmc/blobs/be4c/10711500/3748b439bb65/fx1.jpg

文献AI研究员

20分钟写一篇综述,助力文献阅读效率提升50倍。

立即体验

用中文搜PubMed

大模型驱动的PubMed中文搜索引擎

马上搜索

文档翻译

学术文献翻译模型,支持多种主流文档格式。

立即体验