Suppr超能文献

低氧诱导的 NDR2 激活是导致非小细胞肺癌脑转移的基础。

Hypoxia-induced activation of NDR2 underlies brain metastases from Non-Small Cell Lung Cancer.

机构信息

Université de Caen Normandie, CNRS, Normandie Université, ISTCT UMR6030, GIP CYCERON, Caen, F-14074, France.

Department of Pathology, CHU de Caen, Caen, F-14000, France.

出版信息

Cell Death Dis. 2023 Dec 13;14(12):823. doi: 10.1038/s41419-023-06345-3.

Abstract

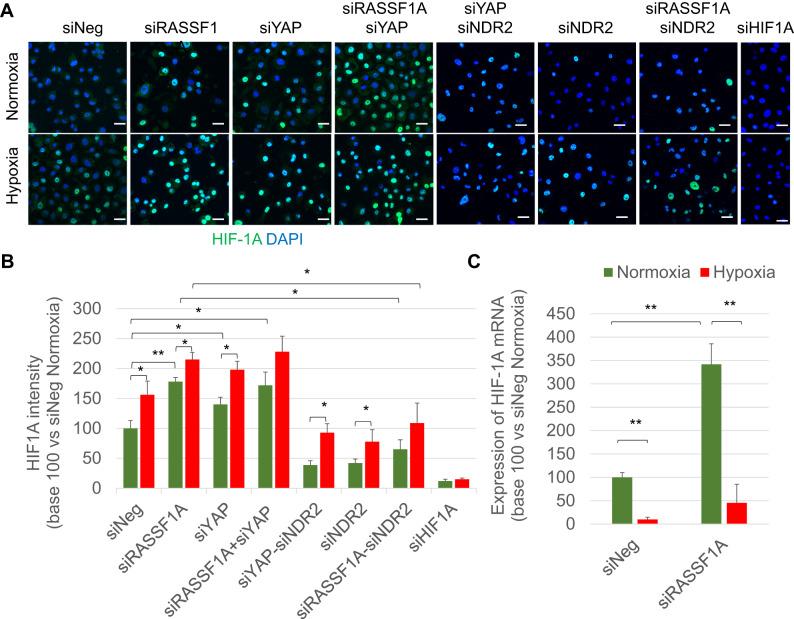
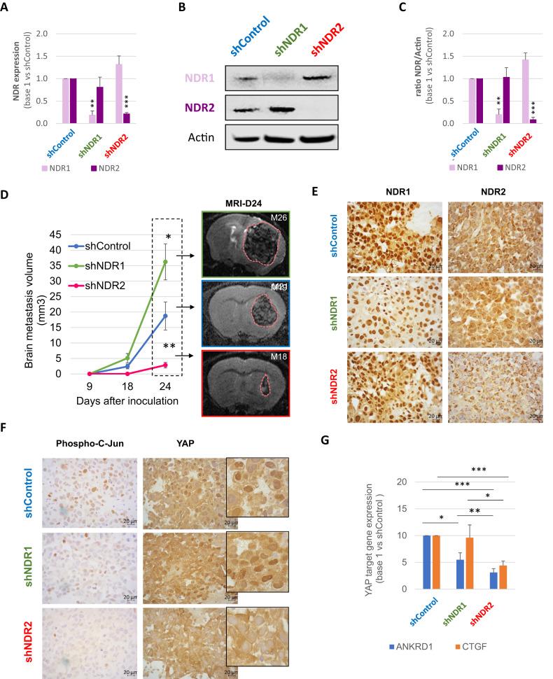
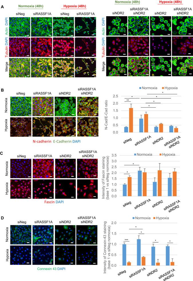
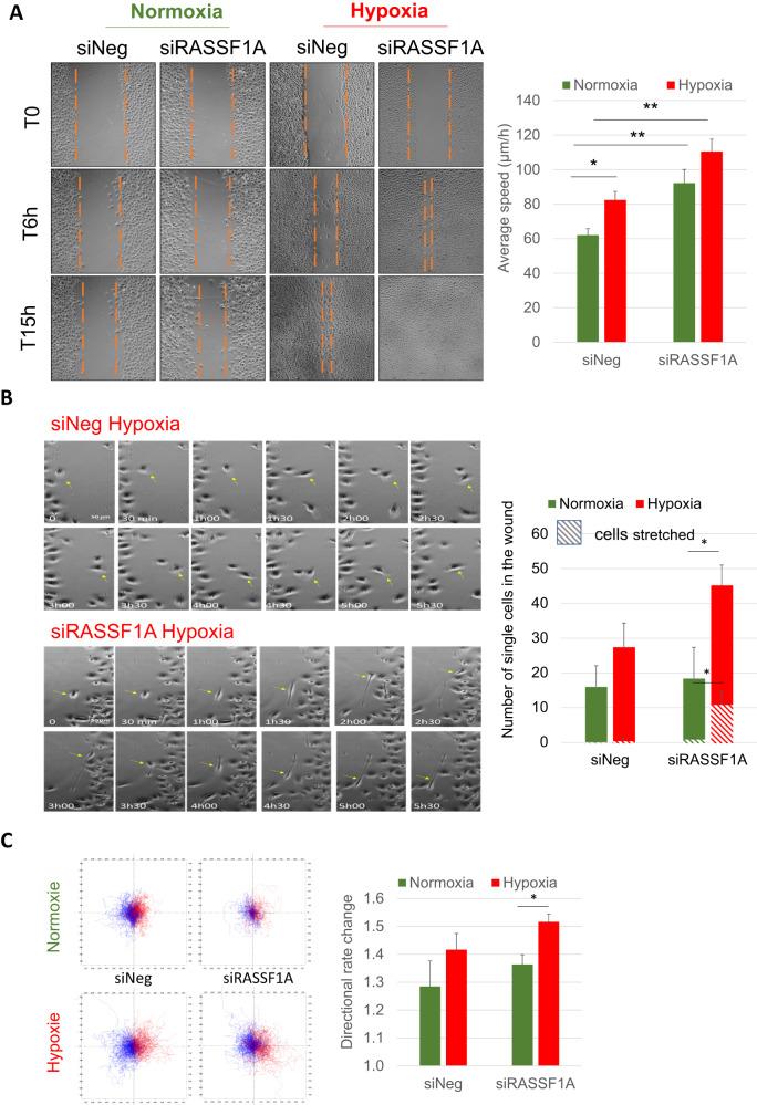
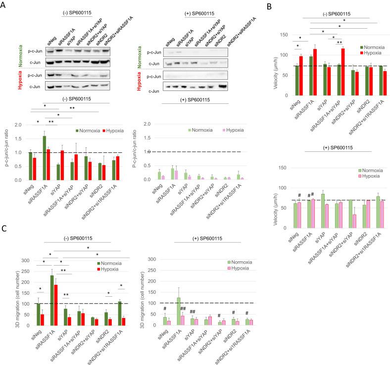
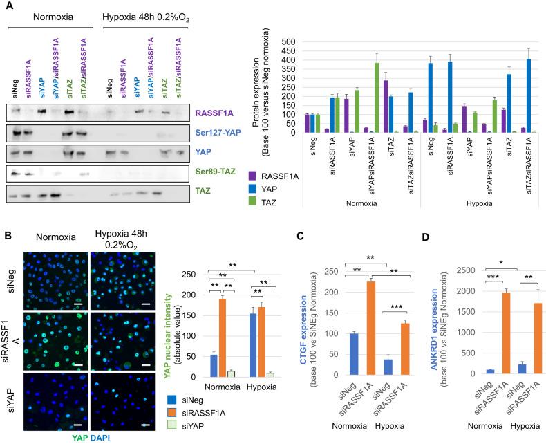
The molecular mechanisms induced by hypoxia are misunderstood in non-small cell lung cancer (NSCLC), and above all the hypoxia and RASSF1A/Hippo signaling relationship. We confirmed that human NSCLC (n = 45) as their brain metastases (BM) counterpart are hypoxic since positive with CAIX-antibody (target gene of Hypoxia-inducible factor (HIF)). A severe and prolonged hypoxia (0.2% O2, 48 h) activated YAP (but not TAZ) in Human Bronchial Epithelial Cells (HBEC) lines by downregulating RASSF1A/kinases Hippo (except for NDR2) regardless their promoter methylation status. Subsequently, the NDR2-overactived HBEC cells exacerbated a HIF-1A, YAP and C-Jun-dependent-amoeboid migration, and mainly, support BM formation. Indeed, NDR2 is more expressed in human tumor of metastatic NSCLC than in human localized NSCLC while NDR2 silencing in HBEC lines (by shRNA) prevented the xenograft formation and growth in a lung cancer-derived BM model in mice. Collectively, our results indicated that NDR2 kinase is over-active in NSCLC by hypoxia and supports BM formation. NDR2 expression is thus a useful biomarker to predict the metastases risk in patients with NSCLC, easily measurable routinely by immunohistochemistry on tumor specimens.

摘要

低氧诱导的分子机制在非小细胞肺癌(NSCLC)中尚未被充分理解,尤其是低氧与 RASSF1A/Hippo 信号通路的关系。我们证实,人非小细胞肺癌(n=45)及其脑转移(BM)是缺氧的,因为它们的 CAIX 抗体呈阳性(缺氧诱导因子(HIF)的靶基因)。严重和长期的低氧(0.2% O2,48 h)通过下调 RASSF1A/激酶 Hippo(除 NDR2 外)激活人支气管上皮细胞(HBEC)系中的 YAP(而非 TAZ),而不论其启动子甲基化状态如何。随后,NDR2 过表达的 HBEC 细胞加剧了 HIF-1A、YAP 和 C-Jun 依赖性阿米巴样迁移,并主要支持 BM 的形成。事实上,与局限于肺部的 NSCLC 相比,转移性 NSCLC 患者的肿瘤中 NDR2 的表达更高,而在 HBEC 系中沉默 NDR2(通过 shRNA)可防止在小鼠肺癌衍生的 BM 模型中异种移植物的形成和生长。总之,我们的结果表明,NDR2 激酶在 NSCLC 中因低氧而过度活跃,并支持 BM 的形成。因此,NDR2 表达是预测 NSCLC 患者转移风险的有用生物标志物,可通过肿瘤标本的免疫组织化学常规轻松测量。

https://cdn.ncbi.nlm.nih.gov/pmc/blobs/df8a/10719310/3095895ac44a/41419_2023_6345_Fig1_HTML.jpg

文献AI研究员

20分钟写一篇综述,助力文献阅读效率提升50倍。

立即体验

用中文搜PubMed

大模型驱动的PubMed中文搜索引擎

马上搜索

文档翻译

学术文献翻译模型,支持多种主流文档格式。

立即体验