Suppr超能文献

SNHG17 通过重置 PGK1 的磷酸化修饰来改变无氧糖酵解,从而促进胰腺导管腺癌中促肿瘤巨噬细胞的形成。

SNHG17 alters anaerobic glycolysis by resetting phosphorylation modification of PGK1 to foster pro-tumor macrophage formation in pancreatic ductal adenocarcinoma.

机构信息

Department of General Surgery, Ruijin Hospital, Shanghai Jiao Tong University School of Medicine, Shanghai, 200025, China.

School of Life Sciences, Shanghai University, Shanghai, China.

出版信息

J Exp Clin Cancer Res. 2023 Dec 15;42(1):339. doi: 10.1186/s13046-023-02890-z.

Abstract

BACKGROUND

Within the tumor immune microenvironment (TME), tumor-associated macrophages (TAMs) are crucial in modulating polarization states to influence cancer development through metabolic reprogramming. While long non-coding RNAs (lncRNAs) have been shown to play a pivotal role in the progression of various cancers, the underlying mechanisms by which lncRNAs alter M2 polarization through macrophage metabolism remodeling remain unelucidated.

METHODS

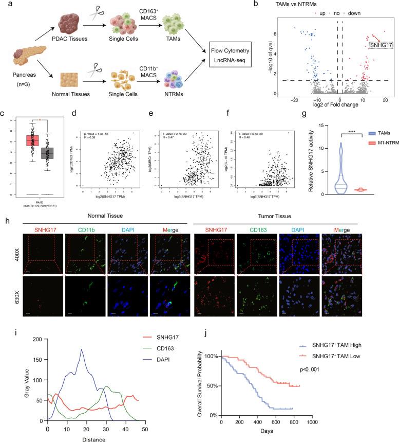
RNA sequencing was used to screen for differentially expressed lncRNAs in TAMs and normal tissue-resident macrophages (NTRMs) isolated from pancreatic ductal adenocarcinoma (PDAC) tissues, whilst RT-qPCR and FISH were employed to detect the expression level of SNHG17. Moreover, a series of in vivo and in vitro experiments were conducted to assess the functions of SNHG17 from TAMs in the polarization and glycolysis of M2-like macrophages and in the proliferation and metastasis of pancreatic cancer cells (PCs). Furthermore, Western blotting, RNA pull-down, mass spectrometry, RIP, and dual-luciferase assays were utilized to explore the underlying mechanism through which SNHG17 induces pro-tumor macrophage formation.

RESULTS

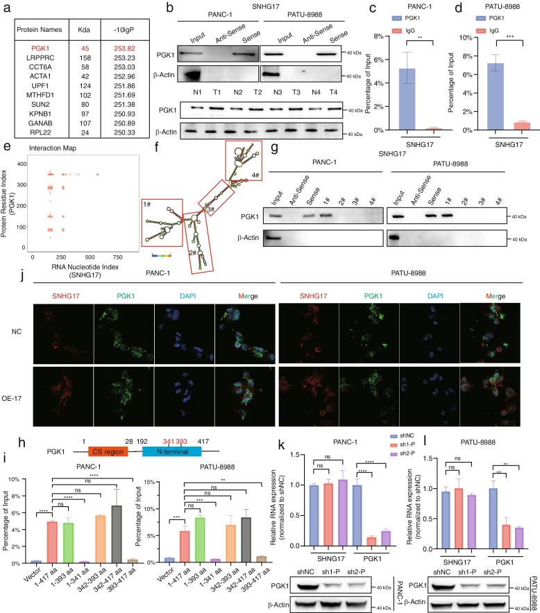
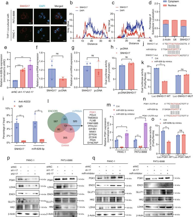
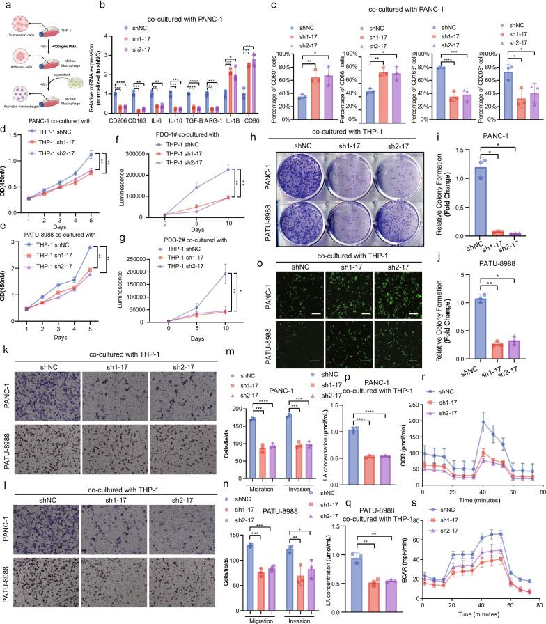
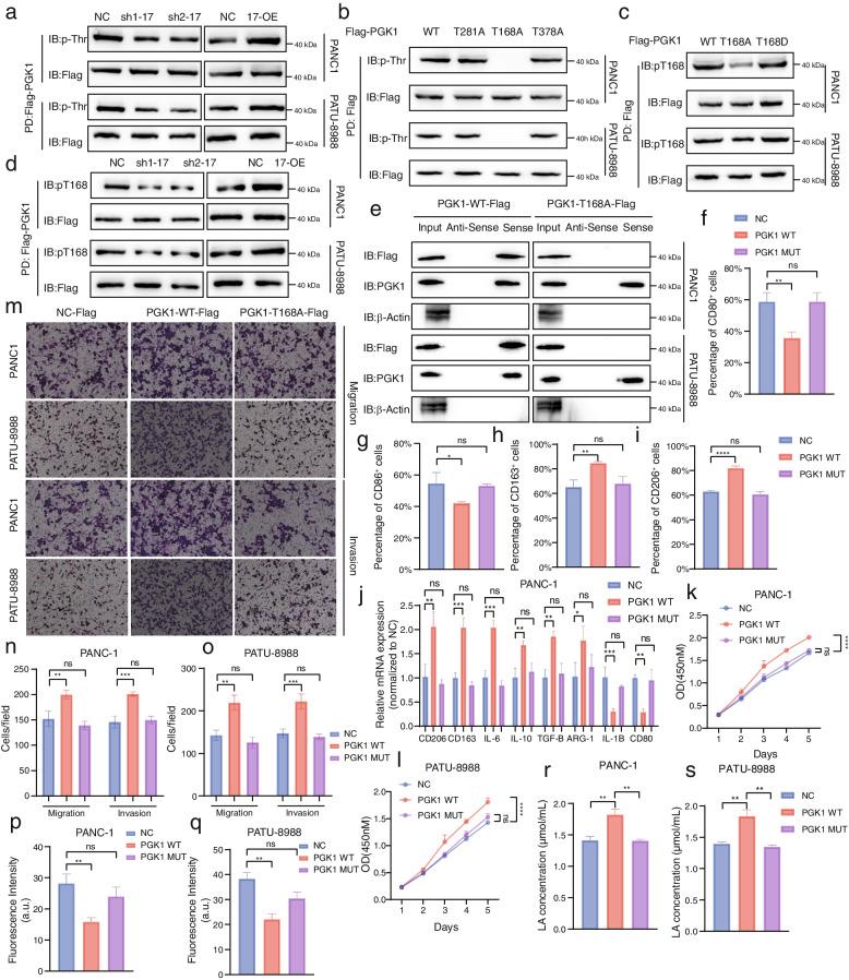
SNHG17 was substantially enriched in TAMs and was positively correlated with a worse prognosis in PDAC. Meanwhile, functional assays determined that SNHG17 promoted the malignant progression of PCs by enhancing M2 macrophage polarization and anaerobic glycolysis. Mechanistically, SNHG17 could sponge miR-628-5p to release PGK1 mRNA and concurrently interact with the PGK1 protein, activating the pro-tumorigenic function of PGK1 by enhancing phosphorylation at the T168A site of PGK1 through ERK1/2 recruitment. Lastly, SNHG17 knockdown could reverse the polarization status of macrophages in PDAC.

CONCLUSIONS

The present study illustrated the essential role of SNHG17 and its molecular mechanism in TAMs derived from PDAC, indicating that SNHG17 might be a viable target for PDAC immunotherapy.

摘要

背景

在肿瘤免疫微环境(TME)中,肿瘤相关巨噬细胞(TAMs)在通过代谢重编程调节极化状态以影响癌症发展方面起着至关重要的作用。虽然长链非编码 RNA(lncRNA)已被证明在各种癌症的进展中发挥着关键作用,但 lncRNA 通过巨噬细胞代谢重塑改变 M2 极化的潜在机制仍不清楚。

方法

使用 RNA 测序筛选来自胰腺导管腺癌(PDAC)组织的 TAMs 和正常组织驻留巨噬细胞(NTRMs)中差异表达的 lncRNA,同时使用 RT-qPCR 和 FISH 检测 SNHG17 的表达水平。此外,进行了一系列体内和体外实验,以评估来自 TAMs 的 SNHG17 在 M2 样巨噬细胞的极化和糖酵解以及胰腺癌细胞(PCs)的增殖和转移中的功能。此外,使用 Western blot、RNA 下拉、质谱、RIP 和双荧光素酶测定来探索 SNHG17 诱导促肿瘤巨噬细胞形成的潜在机制。

结果

SNHG17 在 TAMs 中大量富集,并且与 PDAC 的预后不良呈正相关。同时,功能测定确定 SNHG17 通过增强 M2 巨噬细胞极化和无氧糖酵解促进 PCs 的恶性进展。机制上,SNHG17 可以通过海绵吸附 miR-628-5p 来释放 PGK1 mRNA,并与 PGK1 蛋白相互作用,通过募集 ERK1/2 激活 PGK1 的促肿瘤功能,增强 PGK1 在 T168A 位点的磷酸化。最后,SNHG17 敲低可以逆转 PDAC 中巨噬细胞的极化状态。

结论

本研究说明了 SNHG17 在 PDAC 衍生的 TAMs 中的重要作用及其分子机制,表明 SNHG17 可能是 PDAC 免疫治疗的一个可行靶点。

https://cdn.ncbi.nlm.nih.gov/pmc/blobs/cfad/10722693/9a10aad01f2d/13046_2023_2890_Fig1_HTML.jpg

文献AI研究员

20分钟写一篇综述,助力文献阅读效率提升50倍。

立即体验

用中文搜PubMed

大模型驱动的PubMed中文搜索引擎

马上搜索

文档翻译

学术文献翻译模型,支持多种主流文档格式。

立即体验