Suppr超能文献

基于6个衰老相关基因的维奈托克耐药预后标志物的鉴定及其对急性髓系白血病的临床意义

Identification of a venetoclax-resistance prognostic signature base on 6-senescence genes and its clinical significance for acute myeloid leukemia.

作者信息

Ke Peng, Xie Jundan, Xu Ting, Chen Meiyu, Guo Yusha, Wang Ying, Qiu Huiying, Wu Depei, Zeng Zhao, Chen Suning, Bao Xiebing

机构信息

National Clinical Research Center for Hematologic Diseases, Jiangsu Institute of Hematology, The First Affiliated Hospital of Soochow University, Suzhou, China.

Institute of Blood and Marrow Transplantation, Collaborative Innovation Center of Hematology, Soochow University, Suzhou, China.

出版信息

Front Oncol. 2023 Nov 30;13:1302356. doi: 10.3389/fonc.2023.1302356. eCollection 2023.

Abstract

BACKGROUND

Satisfactory responses can be obtained for acute myeloid leukemia (AML) treated by Venetoclax (VEN)-based therapy. However, there are still quite a few AML patients (AMLs) resistant to VEN, and it is critical to understand whether VEN-resistance is regulated by senescence.

METHODS

Here, we established and validated a signature for predicting AML prognosis based on VEN resistance-related senescence genes (VRSGs). In this study, 51 senescence genes were identified with VEN-resistance in AML. Using LASSO algorithms and multiple AML cohorts, a VEN-resistance senescence prognostic model (VRSP-M) was developed and validated based on 6-senescence genes.

RESULTS

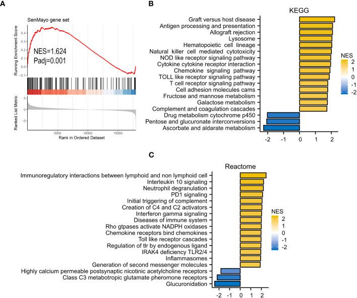
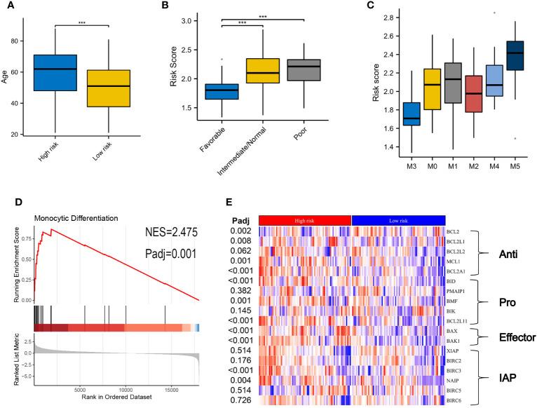
According to the median score of the signature, AMLs were classified into two subtypes. A worse prognosis and more adverse features occurred in the high-risk subtype, including older patients, non- AML, poor cytogenetics, adverse risk of European LeukemiaNet (ELN) 2017 recommendation, and mutation. Patients in the high-risk subtype were mainly involved in monocyte differentiation, senescence, NADPH oxidases, and PD1 signaling pathway. The model's risk score was significantly associated with VEN-resistance, immune features, and immunotherapy response in AML. , the IC50 values of ABT-199 (VEN) rose progressively with increasing expression of and in AML cell lines.

CONCLUSIONS

The 6-senescence genes prognostic model has significant meaning for the prediction of VEN-resistance, guiding personalized molecularly targeted therapies, and improving AML prognosis.

摘要

背景

基于维奈克拉(VEN)的疗法治疗急性髓系白血病(AML)可获得满意的反应。然而,仍有相当一部分AML患者对VEN耐药,了解VEN耐药是否受衰老调控至关重要。

方法

在此,我们建立并验证了一种基于VEN耐药相关衰老基因(VRSGs)预测AML预后的特征。在本研究中,在AML中鉴定出51个与VEN耐药相关的衰老基因。使用LASSO算法和多个AML队列,基于6个衰老基因开发并验证了一种VEN耐药衰老预后模型(VRSP-M)。

结果

根据该特征的中位评分,AML被分为两个亚型。高危亚型预后较差且具有更多不良特征,包括老年患者、非AML、细胞遗传学不良、欧洲白血病网络(ELN)2017推荐的不良风险以及 突变。高危亚型患者主要涉及单核细胞分化、衰老、NADPH氧化酶和PD1信号通路。该模型的风险评分与AML中的VEN耐药、免疫特征和免疫治疗反应显著相关。此外,在AML细胞系中,ABT-199(VEN)的IC50值随着 和 的表达增加而逐渐升高。

结论

6个衰老基因预后模型对预测VEN耐药、指导个性化分子靶向治疗及改善AML预后具有重要意义。

https://cdn.ncbi.nlm.nih.gov/pmc/blobs/d46b/10720639/a21eb17bc75c/fonc-13-1302356-g001.jpg

文献AI研究员

20分钟写一篇综述,助力文献阅读效率提升50倍。

立即体验

用中文搜PubMed

大模型驱动的PubMed中文搜索引擎

马上搜索

文档翻译

学术文献翻译模型,支持多种主流文档格式。

立即体验