Suppr超能文献

基于七个内质网应激相关 lncRNAs 的头颈部鳞状细胞癌患者预后标志物的构建和验证。

Construction and validation of a prognostic signature based on seven endoplasmic reticulum stress-related lncRNAs for patients with head and neck squamous cell carcinoma.

机构信息

Department of Otorhinolaryngology, Union Hospital, Tongji Medical College, Huazhong University of Science and Technology, Wuhan, 430022, China.

Physical Examination Center, Union Hospital, Tongji Medical College, Huazhong University of Science and Technology, Wuhan, China.

出版信息

Sci Rep. 2023 Dec 16;13(1):22414. doi: 10.1038/s41598-023-49987-1.

Abstract

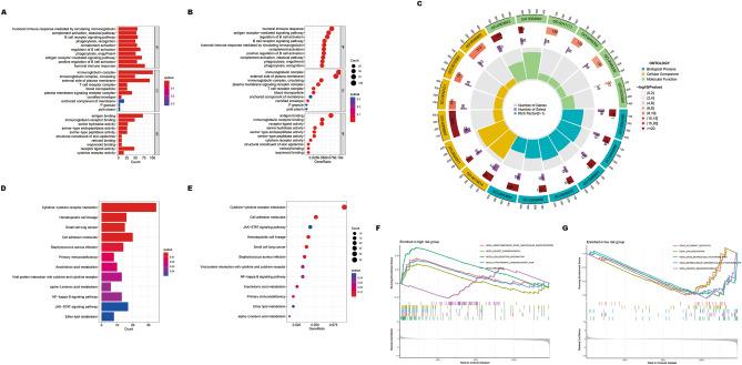
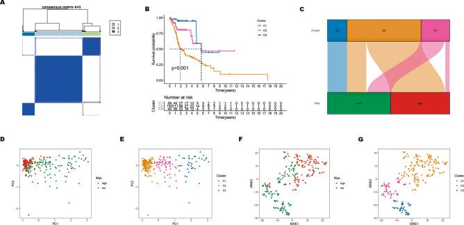
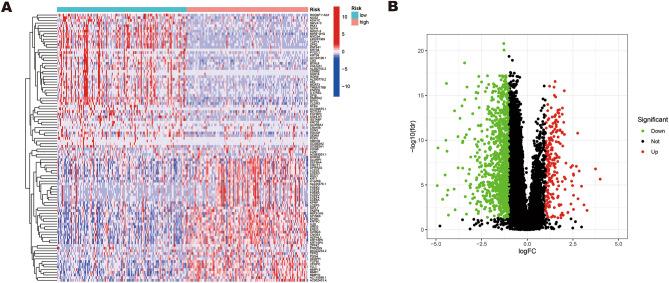
Endoplasmic reticulum stress (ERS) occurs when misfolded or unfolded proteins accumulate in the endoplasmic reticulum (ER), and it is often observed in tumors, including head and neck squamous cell carcinoma (HNSCC). Relevant studies have demonstrated the prognostic significance of ERS-related long non-coding RNAs (lncRNAs) in various cancers. However, the relationship between ERS and lncRNAs in HNSCC has received limited attention in previous studies. In this study, we aimed to develop an ERS-related lncRNAs prognostic model using correlation analysis, Cox regression analysis, least absolute shrinkage, and selection operator (LASSO) regression analysis based on data from The Cancer Genome Atlas (TCGA) database. The survival and predictive ability of this model were evaluated using Kaplan-Meier analysis and time-dependent receiver operating characteristics (ROC), while nomograms and calibration curves were constructed. Then, functional enrichment analyses, tumor mutation burden (TMB), tumor infiltration of immune cells, single sample Gene Set Enrichment Analysis (ssGSEA), and drug sensitivity analysis were performed. Additionally, we conducted a consensus cluster analysis to compare differences between subtypes of tumors. Finally, we validated the expression of the ERS-related lncRNAs that constructed prognostic risk score model in HNSCC tissues through quantitative real-time PCR (qRT-PCR). We developed a prognostic signature based on seven ERS-related lncRNAs, which showed better predictive performance than other clinicopathological features. The high-risk poor prognosis group had a poorer prognosis in comparison to the low-risk good prognosis. The area under the ROC curve (AUC) predicted by this model for 3-year survival rates of HNSCC patients was 0.805. Enrichment analysis revealed that the differentially expressed genes were primarily enriched in pathways related to immune responses and signal transduction. Low-risk patients had lower TMB, more immune cell infiltrations, and enhanced anti-tumor immunity. Cluster analysis indicated that cluster 3 may have a better prognosis and immunotherapy effect. In addition, the result of qRT-PCR was consistent with our analysis. This prognostic model based on seven ERS-related lncRNAs is a promising tool for risk stratification, survival prediction, and immune cell infiltration status assessment.

摘要

内质网应激 (ERS) 发生在错误折叠或未折叠的蛋白质在内质网 (ER) 中积累时,它经常在肿瘤中观察到,包括头颈部鳞状细胞癌 (HNSCC)。相关研究表明,ERS 相关的长链非编码 RNA (lncRNA) 在各种癌症中的预后意义。然而,在之前的研究中,ERS 与 HNSCC 中的 lncRNA 之间的关系受到的关注有限。在这项研究中,我们旨在使用基于癌症基因组图谱 (TCGA) 数据库的数据进行相关性分析、Cox 回归分析、最小绝对值收缩和选择算子 (LASSO) 回归分析,开发一个 ERS 相关的 lncRNAs 预后模型。通过 Kaplan-Meier 分析和时间依赖的接收器操作特征 (ROC) 评估该模型的生存和预测能力,同时构建列线图和校准曲线。然后进行功能富集分析、肿瘤突变负担 (TMB)、肿瘤浸润免疫细胞、单样本基因集富集分析 (ssGSEA) 和药物敏感性分析。此外,我们进行了共识聚类分析以比较肿瘤亚型之间的差异。最后,我们通过定量实时 PCR (qRT-PCR) 验证了构建预后风险评分模型的 ERS 相关 lncRNAs 在 HNSCC 组织中的表达。我们基于七个 ERS 相关 lncRNA 开发了一个预后标志,与其他临床病理特征相比,该标志具有更好的预测性能。高危预后不良组与低危预后良好组相比,预后较差。该模型预测 HNSCC 患者 3 年生存率的 ROC 曲线下面积 (AUC) 为 0.805。富集分析表明,差异表达基因主要富集在与免疫反应和信号转导相关的途径中。低危患者的 TMB 较低,免疫细胞浸润较多,抗肿瘤免疫增强。聚类分析表明,簇 3 可能具有更好的预后和免疫治疗效果。此外,qRT-PCR 的结果与我们的分析一致。该基于七个 ERS 相关 lncRNA 的预后模型是一种有前途的风险分层、生存预测和免疫细胞浸润状态评估工具。

https://cdn.ncbi.nlm.nih.gov/pmc/blobs/720b/10725423/7b98df01d5ae/41598_2023_49987_Fig1_HTML.jpg

文献AI研究员

20分钟写一篇综述,助力文献阅读效率提升50倍。

立即体验

用中文搜PubMed

大模型驱动的PubMed中文搜索引擎

马上搜索

文档翻译

学术文献翻译模型,支持多种主流文档格式。

立即体验