Suppr超能文献

间充质基质细胞中 PD-L1 的表达水平可预测其治疗自身免疫性肝炎的价值。

PD-L1 expression levels in mesenchymal stromal cells predict their therapeutic values for autoimmune hepatitis.

机构信息

State Key Laboratory of Primate Biomedical Research, Institute of Primate Translational Medicine, Kunming University of Science and Technology, Kunming, 650500, Yunnan, China.

Xi'an ChaoYue Stem Cell Co., Ltd, Xi'an, 710100, Shaanxi, China.

出版信息

Stem Cell Res Ther. 2023 Dec 18;14(1):370. doi: 10.1186/s13287-023-03594-z.

Abstract

BACKGROUND

Autoimmune hepatitis is a chronic inflammatory hepatic disorder with no effective treatment. Mesenchymal stromal cells (MSCs) have emerged as a promising treatment owing to their unique advantages. However, their heterogeneity is hampering use in clinical applications.

METHODS

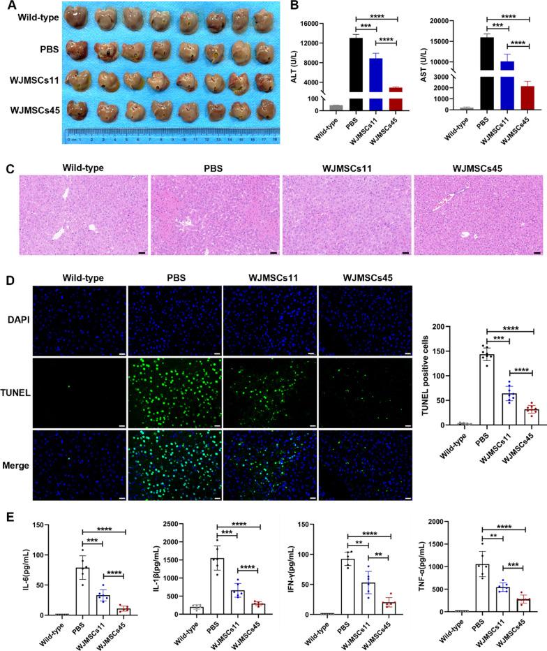
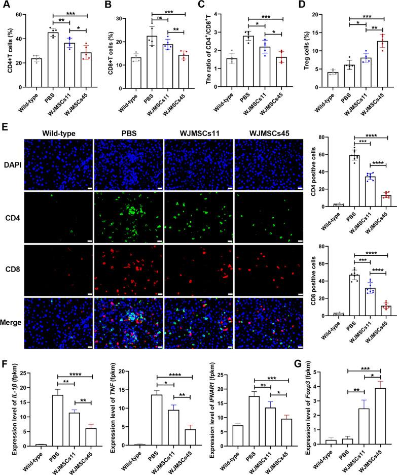
Wharton's jelly derived MSCs (WJ-MSCs) were isolated from 58 human donors using current good manufacturing practice conditions. Gene expression profiles of the WJ-MSCs were analyzed by transcriptome and single-cell RNA-sequencing (scRNA-seq), and subsequent functional differences were assessed. Expression levels of programmed death-ligand 1 (PD-L1) were used as an indicator to screen WJ-MSCs with varied immunomodulation activities and assessed their corresponding therapeutic effects in a mouse model of concanavalin A-induced autoimmune hepatitis.

RESULTS

The 58 different donor-derived WJ-MSCs were grouped into six gene expression profile clusters. The gene in different clusters displayed obvious variations in cell proliferation, differentiation bias, trophic factor secretion, and immunoregulation. Data of scRNA-seq revealed four distinct WJ-MSCs subpopulations. Notably, the different immunosuppression capacities of WJ-MSCs were positively correlated with PD-L1 expression. WJ-MSCs with high expression of PD-L1 were therapeutically superior to WJ-MSCs with low PD-L1 expression in treating autoimmune hepatitis.

CONCLUSION

PD-L1 expression levels of WJ-MSCs could be regarded as an indicator to choose optimal MSCs for treating autoimmune disease. These findings provided novel insights into the quality control of MSCs and will inform improvements in the therapeutic benefits of MSCs.

摘要

背景

自身免疫性肝炎是一种慢性炎症性肝脏疾病,目前尚无有效的治疗方法。间充质基质细胞(MSCs)因其独特的优势而成为一种很有前途的治疗方法。然而,它们的异质性阻碍了其在临床应用中的使用。

方法

使用现行良好生产规范条件从 58 名人类供体中分离出牙髓来源的间充质基质细胞(WJ-MSCs)。通过转录组和单细胞 RNA 测序(scRNA-seq)分析 WJ-MSCs 的基因表达谱,并评估后续的功能差异。程序性死亡配体 1(PD-L1)的表达水平被用作筛选具有不同免疫调节活性的 WJ-MSCs 的指标,并在伴刀豆球蛋白 A 诱导的自身免疫性肝炎小鼠模型中评估其相应的治疗效果。

结果

58 个不同供体来源的 WJ-MSCs 分为六个基因表达谱簇。不同簇中的基因在细胞增殖、分化偏向、营养因子分泌和免疫调节方面表现出明显的差异。scRNA-seq 数据揭示了四个不同的 WJ-MSCs 亚群。值得注意的是,WJ-MSCs 的不同免疫抑制能力与 PD-L1 的表达呈正相关。高表达 PD-L1 的 WJ-MSCs 在治疗自身免疫性肝炎方面优于低 PD-L1 表达的 WJ-MSCs。

结论

WJ-MSCs 的 PD-L1 表达水平可作为选择最佳 MSCs 治疗自身免疫性疾病的指标。这些发现为 MSCs 的质量控制提供了新的见解,并将为提高 MSCs 的治疗效益提供信息。

https://cdn.ncbi.nlm.nih.gov/pmc/blobs/6f03/10729378/a63b704f0619/13287_2023_3594_Fig1_HTML.jpg

文献AI研究员

20分钟写一篇综述,助力文献阅读效率提升50倍。

立即体验

用中文搜PubMed

大模型驱动的PubMed中文搜索引擎

马上搜索

文档翻译

学术文献翻译模型,支持多种主流文档格式。

立即体验