Suppr超能文献

Gsdma1/2/3 的缺失通过抑制 EGFR-Stat3/Akt 信号通路减轻佛波酯诱导的表皮增生。

Depletion of Gsdma1/2/3 alleviates PMA-induced epidermal hyperplasia by inhibiting the EGFR-Stat3/Akt pathway.

作者信息

Liu Qiyao, Li Manyun, Sun Minli, Xin Ruyue, Wang Yushu, Chen Qin, Gao Xiang, Lin Zhaoyu

机构信息

MOE Key Laboratory of Model Animals for Disease Study, State Key Laboratory of Pharmaceutical Biotechnology, Jiangsu Key Laboratory of Molecular Medicine, Model Animal Research Center, National Resource Center for Mutant Mice of China, Nanjing Drum Tower Hospital, School of Medicine, Nanjing University, Nanjing 210061, China.

Department of Oral Surgery, Shanghai Ninth People's Hospital, Shanghai Jiao Tong University School of Medicine, Shanghai 200240, China.

出版信息

J Mol Cell Biol. 2024 Jul 1;16(1). doi: 10.1093/jmcb/mjad080.

Abstract

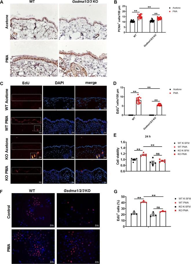
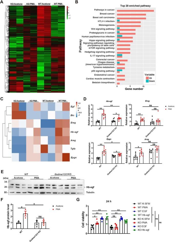
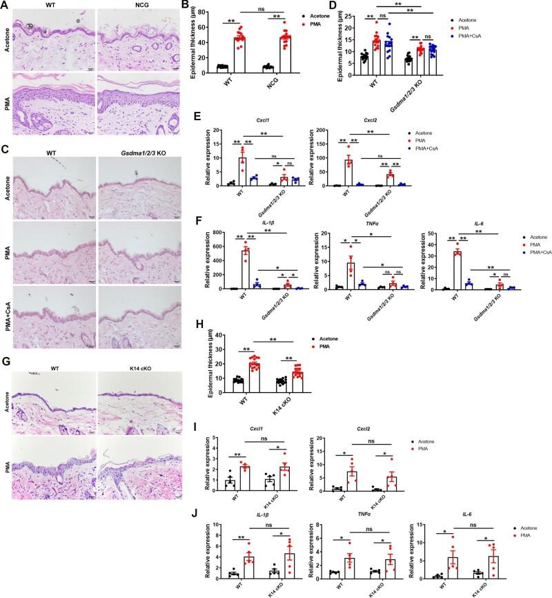
Homeostasis of the skin barrier is essential for maintaining normal skin function. Gasdermin A (GSDMA) is highly expressed in the skin and associated with many skin diseases, such as melanoma and psoriasis. In mice, GSDMA is encoded by three gene homologues, namely Gsdma1, Gsdma2, and Gsdma3. Although Gsdma3 gain-of-function mutations cause hair loss and skin inflammation, Gsdma3-deficient mice do not show any visible phenotypes in skin and hair structures. To explore the physiological function of GSDMA, we generated conventional Gsdma1/2/3 knockout (KO) mice. These mice showed significantly alleviated epidermal hyperplasia and inflammation induced by phorbol 12-myristate 13-acetate (PMA). Furthermore, the alleviation of epidermal hyperplasia depended on the expression of Gsdma1/2/3 specifically in keratinocytes. Mechanistically, Gsdma1/2/3 depletion downregulated epidermal growth factor receptor (EGFR) ligands, leading to the decreased EGFR-Stat3/Akt signalling. These results demonstrate that depletion of Gsdma1/2/3 alleviates PMA-induced epidermal hyperplasia partially by inhibiting the EGFR-Stat3/Akt pathway.

摘要

皮肤屏障的稳态对于维持正常皮肤功能至关重要。Gasdermin A(GSDMA)在皮肤中高度表达,并与许多皮肤疾病相关,如黑色素瘤和银屑病。在小鼠中,GSDMA由三个基因同源物编码,即Gsdma1、Gsdma2和Gsdma3。虽然Gsdma3功能获得性突变会导致脱发和皮肤炎症,但Gsdma3基因敲除小鼠在皮肤和毛发结构上未表现出任何可见的表型。为了探索GSDMA的生理功能,我们构建了传统的Gsdma1/2/3基因敲除(KO)小鼠。这些小鼠表现出由佛波醇12-肉豆蔻酸酯13-乙酸酯(PMA)诱导的表皮增生和炎症明显减轻。此外,表皮增生的减轻取决于Gsdma1/2/3在角质形成细胞中的特异性表达。从机制上讲,Gsdma1/2/3的缺失下调了表皮生长因子受体(EGFR)配体,导致EGFR-Stat3/Akt信号通路减弱。这些结果表明,Gsdma1/2/3的缺失通过抑制EGFR-Stat3/Akt途径部分减轻了PMA诱导的表皮增生。

https://cdn.ncbi.nlm.nih.gov/pmc/blobs/797c/11253210/78cc1144815b/mjad080fig1.jpg

文献AI研究员

20分钟写一篇综述,助力文献阅读效率提升50倍。

立即体验

用中文搜PubMed

大模型驱动的PubMed中文搜索引擎

马上搜索

文档翻译

学术文献翻译模型,支持多种主流文档格式。

立即体验