Suppr超能文献

原发性和转移性乳腺癌中的转铁蛋白受体:表达评估及实验性调控以改善分子靶向治疗

Transferrin receptor in primary and metastatic breast cancer: Evaluation of expression and experimental modulation to improve molecular targeting.

作者信息

Fontana Francesca, Esser Alison K, Egbulefu Christopher, Karmakar Partha, Su Xinming, Allen John S, Xu Yalin, Davis Jennifer L, Gabay Ariel, Xiang Jingyu, Kwakwa Kristin A, Manion Brad, Bakewell Suzanne, Li Shunqiang, Park Haeseong, Lanza Gregory M, Achilefu Samuel, Weilbaecher Katherine N

机构信息

Department of Medicine, Washington University School of Medicine, St. Louis, MO, United States of America.

Department of Radiology, Washington University School of Medicine, St. Louis, MO, United States of America.

出版信息

PLoS One. 2023 Dec 20;18(12):e0293700. doi: 10.1371/journal.pone.0293700. eCollection 2023.

Abstract

BACKGROUND

Conjugation of transferrin (Tf) to imaging or nanotherapeutic agents is a promising strategy to target breast cancer. Since the efficacy of these biomaterials often depends on the overexpression of the targeted receptor, we set out to survey expression of transferrin receptor (TfR) in primary and metastatic breast cancer samples, including metastases and relapse, and investigate its modulation in experimental models.

METHODS

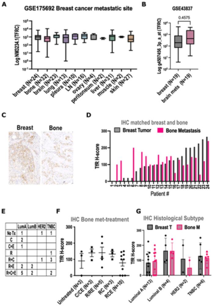
Gene expression was investigated by datamining in twelve publicly-available datasets. Dedicated Tissue microarrays (TMAs) were generated to evaluate matched primary and bone metastases as well as and pre and post chemotherapy tumors from the same patient. TMA were stained with the FDA-approved MRQ-48 antibody against TfR and graded by staining intensity (H-score). Patient-derived xenografts (PDX) and isogenic metastatic mouse models were used to study in vivo TfR expression and uptake of transferrin.

RESULTS

TFRC gene and protein expression were high in breast cancer of all subtypes and stages, and in 60-85% of bone metastases. TfR was detectable after neoadjuvant chemotherapy, albeit with some variability. Fluorophore-conjugated transferrin iron chelator deferoxamine (DFO) enhanced TfR uptake in human breast cancer cells in vitro and proved transferrin localization at metastatic sites and correlation of tumor burden relative to untreated tumor mice.

CONCLUSIONS

TfR is expressed in breast cancer, primary, metastatic, and after neoadjuvant chemotherapy. Variability in expression of TfR suggests that evaluation of the expression of TfR in individual patients could identify the best candidates for targeting. Further, systemic iron chelation with DFO may upregulate receptor expression and improve uptake of therapeutics or tracers that use transferrin as a homing ligand.

摘要

背景

将转铁蛋白(Tf)与成像或纳米治疗剂偶联是一种靶向乳腺癌的有前景的策略。由于这些生物材料的疗效通常取决于靶向受体的过表达,我们着手调查转铁蛋白受体(TfR)在原发性和转移性乳腺癌样本(包括转移灶和复发灶)中的表达,并在实验模型中研究其调节情况。

方法

通过对12个公开可用数据集进行数据挖掘来研究基因表达。制作专用组织微阵列(TMA)以评估匹配的原发性肿瘤和骨转移灶,以及同一患者化疗前后的肿瘤。TMA用FDA批准的抗TfR的MRQ - 48抗体染色,并根据染色强度(H评分)进行分级。使用患者来源的异种移植瘤(PDX)和同基因转移性小鼠模型来研究体内TfR的表达以及转铁蛋白的摄取情况。

结果

TFRC基因和蛋白表达在所有亚型和阶段的乳腺癌中以及60 - 85%的骨转移灶中均较高。新辅助化疗后仍可检测到TfR,尽管存在一定变异性。荧光团偶联的转铁蛋白铁螯合剂去铁胺(DFO)在体外增强了人乳腺癌细胞对TfR的摄取,并证明转铁蛋白在转移部位的定位以及相对于未治疗肿瘤小鼠的肿瘤负荷相关性。

结论

TfR在乳腺癌、原发性、转移性以及新辅助化疗后均有表达。TfR表达的变异性表明,评估个体患者中TfR的表达可以确定最佳的靶向治疗候选者。此外,用DFO进行全身铁螯合可能会上调受体表达,并改善使用转铁蛋白作为归巢配体的治疗剂或示踪剂的摄取。

https://cdn.ncbi.nlm.nih.gov/pmc/blobs/154c/10732420/49b50cfa6a00/pone.0293700.g001.jpg

文献AI研究员

20分钟写一篇综述,助力文献阅读效率提升50倍。

立即体验

用中文搜PubMed

大模型驱动的PubMed中文搜索引擎

马上搜索

文档翻译

学术文献翻译模型,支持多种主流文档格式。

立即体验