Suppr超能文献

Mtfp1基因敲除增强线粒体呼吸并预防肝脂肪变性。

Mtfp1 ablation enhances mitochondrial respiration and protects against hepatic steatosis.

作者信息

Patitucci Cecilia, Hernández-Camacho Juan Diego, Vimont Elodie, Yde Sonny, Cokelaer Thomas, Chaze Thibault, Giai Gianetto Quentin, Matondo Mariette, Gazi Anastasia, Nemazanyy Ivan, Stroud David A, Hock Daniella H, Donnarumma Erminia, Wai Timothy

机构信息

Institut Pasteur, Mitochondrial Biology Group, CNRS UMR 3691, Université Paris Cité, Paris, France.

Institut Pasteur, Biomics Technological Platform, Université Paris Cité, Paris, France.

出版信息

Nat Commun. 2023 Dec 20;14(1):8474. doi: 10.1038/s41467-023-44143-9.

Abstract

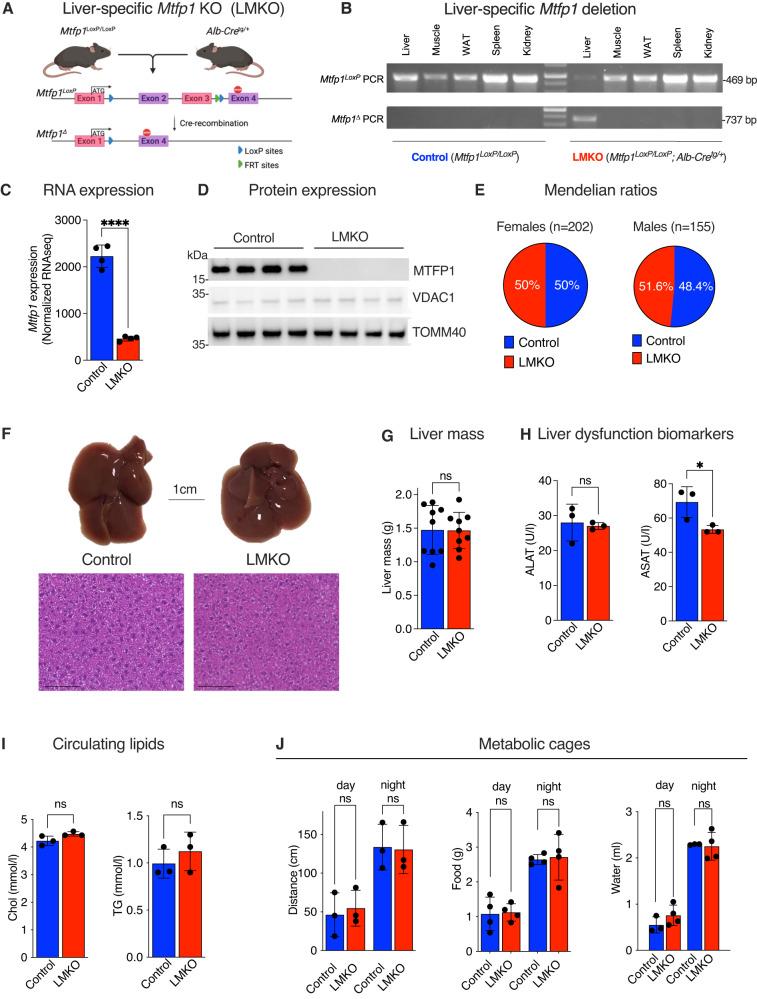
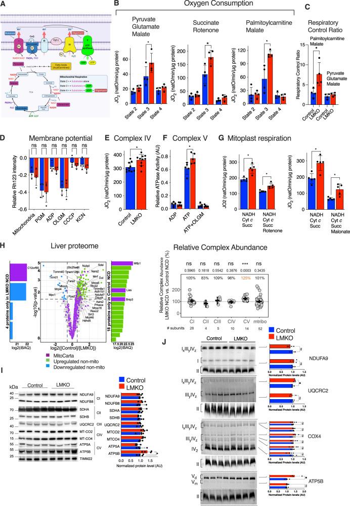
Hepatic steatosis is the result of imbalanced nutrient delivery and metabolism in the liver and is the first hallmark of Metabolic dysfunction-associated steatotic liver disease (MASLD). MASLD is the most common chronic liver disease and involves the accumulation of excess lipids in hepatocytes, inflammation, and cancer. Mitochondria play central roles in liver metabolism yet the specific mitochondrial functions causally linked to MASLD remain unclear. Here, we identify Mitochondrial Fission Process 1 protein (MTFP1) as a key regulator of mitochondrial and metabolic activity in the liver. Deletion of Mtfp1 in hepatocytes is physiologically benign in mice yet leads to the upregulation of oxidative phosphorylation (OXPHOS) activity and mitochondrial respiration, independently of mitochondrial biogenesis. Consequently, liver-specific knockout mice are protected against high fat diet-induced steatosis and metabolic dysregulation. Additionally, Mtfp1 deletion inhibits mitochondrial permeability transition pore opening in hepatocytes, conferring protection against apoptotic liver damage in vivo and ex vivo. Our work uncovers additional functions of MTFP1 in the liver, positioning this gene as an unexpected regulator of OXPHOS and a therapeutic candidate for MASLD.

摘要

肝脂肪变性是肝脏营养物质输送和代谢失衡的结果,是代谢功能障碍相关脂肪性肝病(MASLD)的首要标志。MASLD是最常见的慢性肝病,涉及肝细胞中脂质的过度积累、炎症和癌症。线粒体在肝脏代谢中起核心作用,但与MASLD有因果关系的特定线粒体功能仍不清楚。在这里,我们确定线粒体分裂过程1蛋白(MTFP1)是肝脏线粒体和代谢活性的关键调节因子。在小鼠中,肝细胞中Mtfp1的缺失在生理上是良性的,但会导致氧化磷酸化(OXPHOS)活性和线粒体呼吸的上调,且与线粒体生物发生无关。因此,肝脏特异性敲除小鼠对高脂饮食诱导的脂肪变性和代谢失调具有保护作用。此外,Mtfp1的缺失抑制了肝细胞中线粒体通透性转换孔的开放,在体内和体外均对凋亡性肝损伤具有保护作用。我们的研究揭示了MTFP1在肝脏中的其他功能,将该基因定位为OXPHOS的意外调节因子和MASLD的治疗候选靶点。

https://cdn.ncbi.nlm.nih.gov/pmc/blobs/da8e/10733382/dee8604339dc/41467_2023_44143_Fig1_HTML.jpg

文献AI研究员

20分钟写一篇综述,助力文献阅读效率提升50倍。

立即体验

用中文搜PubMed

大模型驱动的PubMed中文搜索引擎

马上搜索

文档翻译

学术文献翻译模型,支持多种主流文档格式。

立即体验