Suppr超能文献

内生真菌基因组与非内生真菌相比,在木霉中支持更大的代谢基因簇多样性。

Endophyte genomes support greater metabolic gene cluster diversity compared with non-endophytes in Trichoderma.

机构信息

Department of Plant Pathology, The Ohio State University, Columbus, OH, United States of America.

Center for Applied Plant Sciences, The Ohio State University, Columbus, OH, United States of America.

出版信息

PLoS One. 2023 Dec 21;18(12):e0289280. doi: 10.1371/journal.pone.0289280. eCollection 2023.

Abstract

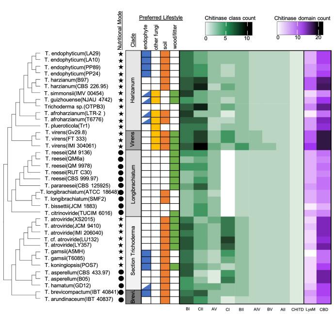
Trichoderma is a cosmopolitan genus with diverse lifestyles and nutritional modes, including mycotrophy, saprophytism, and endophytism. Previous research has reported greater metabolic gene repertoires in endophytic fungal species compared to closely-related non-endophytes. However, the extent of this ecological trend and its underlying mechanisms are unclear. Some endophytic fungi may also be mycotrophs and have one or more mycoparasitism mechanisms. Mycotrophic endophytes are prominent in certain genera like Trichoderma, therefore, the mechanisms that enable these fungi to colonize both living plants and fungi may be the result of expanded metabolic gene repertoires. Our objective was to determine what, if any, genomic features are overrepresented in endophytic fungi genomes in order to undercover the genomic underpinning of the fungal endophytic lifestyle. Here we compared metabolic gene cluster and mycoparasitism gene diversity across a dataset of thirty-eight Trichoderma genomes representing the full breadth of environmental Trichoderma's diverse lifestyles and nutritional modes. We generated four new Trichoderma endophyticum genomes to improve the sampling of endophytic isolates from this genus. As predicted, endophytic Trichoderma genomes contained, on average, more total biosynthetic and degradative gene clusters than non-endophytic isolates, suggesting that the ability to create/modify a diversity of metabolites potential is beneficial or necessary to the endophytic fungi. Still, once the phylogenetic signal was taken in consideration, no particular class of metabolic gene cluster was independently associated with the Trichoderma endophytic lifestyle. Several mycoparasitism genes, but no chitinase genes, were associated with endophytic Trichoderma genomes. Most genomic differences between Trichoderma lifestyles and nutritional modes are difficult to disentangle from phylogenetic divergences among species, suggesting that Trichoderma genomes maybe particularly well-equipped for lifestyle plasticity. We also consider the role of endophytism in diversifying secondary metabolism after identifying the horizontal transfer of the ergot alkaloid gene cluster to Trichoderma.

摘要

木霉是一个具有多样化生活方式和营养模式的世界性属,包括菌寄生、腐生和内生。先前的研究报告称,内生真菌物种的代谢基因谱比亲缘关系较近的非内生菌更为丰富。然而,这种生态趋势的程度及其潜在机制尚不清楚。一些内生真菌也可能是菌寄生的,并有一个或多个菌寄生机制。菌寄生内生真菌在某些属中很突出,如木霉,因此,使这些真菌能够定殖活植物和真菌的机制可能是由于代谢基因谱的扩展。我们的目标是确定内生真菌基因组中是否存在任何占优势的基因组特征,以揭示真菌内生生活方式的基因组基础。在这里,我们比较了三十八个代表环境木霉多样化生活方式和营养模式的木霉基因组的代谢基因簇和菌寄生基因多样性。我们生成了四个新的木霉内生菌基因组,以改善从该属中分离内生菌的采样。正如预测的那样,内生木霉基因组平均包含更多的总生物合成和降解基因簇,而非内生菌分离株,这表明创造/修饰多种代谢物的能力对内生真菌是有益的或必要的。尽管如此,一旦考虑到系统发育信号,就没有特定类别的代谢基因簇与木霉内生生活方式独立相关。一些菌寄生基因,但没有几丁质酶基因,与内生木霉基因组有关。木霉生活方式和营养模式之间的大多数基因组差异很难从物种之间的系统发育分歧中分离出来,这表明木霉基因组可能特别适合于生活方式的可塑性。在确定麦角生物碱基因簇向木霉的水平转移后,我们还考虑了内生性在次生代谢多样化中的作用。

https://cdn.ncbi.nlm.nih.gov/pmc/blobs/dbe3/10735191/7370302843a2/pone.0289280.g001.jpg

文献AI研究员

20分钟写一篇综述,助力文献阅读效率提升50倍。

立即体验

用中文搜PubMed

大模型驱动的PubMed中文搜索引擎

马上搜索

文档翻译

学术文献翻译模型,支持多种主流文档格式。

立即体验