Suppr超能文献

达泊西汀,一种选择性 5-羟色胺再摄取抑制剂,可抑制寨卡病毒体外感染。

Dapoxetine, a Selective Serotonin Reuptake Inhibitor, Suppresses Zika Virus Infection In Vitro.

机构信息

School of Pharmacy, Guangdong Pharmaceutical University, Guangzhou 510006, China.

Key Laboratory of Tropical Disease Control (Sun Yat-sen University), Ministry of Education, Guangzhou 510080, China.

出版信息

Molecules. 2023 Dec 17;28(24):8142. doi: 10.3390/molecules28248142.

Abstract

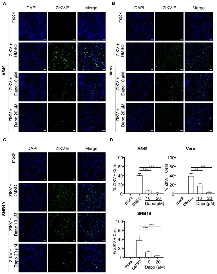
Zika virus (ZIKV) belongs to the genus of the family, and is a pathogen posing a significant threat to human health. Currently, there is a lack of internationally approved antiviral drugs for the treatment of ZIKV infection, and symptomatic management remains the primary clinical approach. Consequently, the exploration of safe and effective anti-ZIKV drugs has emerged as a paramount imperative in ZIKV control efforts. In this study, we performed a screening of a compound library consisting of 1789 FDA-approved drugs to identify potential agents with anti-ZIKV activity. We have identified dapoxetine, an orally administered selective serotonin reuptake inhibitor (SSRI) commonly employed for the clinical management of premature ejaculation (PE), as a potential inhibitor of ZIKV RNA-dependent RNA polymerase (RdRp). Consequently, we conducted surface plasmon resonance (SPR) analysis to validate the specific binding of dapoxetine to ZIKV RdRp, and further evaluated its inhibitory effect on ZIKV RdRp synthesis using the ZIKV Gluc reporter gene assay. Furthermore, we substantiated the efficacy of dapoxetine in suppressing intracellular replication of ZIKV, thereby demonstrating a concentration-dependent antiviral effect (EC values ranging from 4.20 μM to 12.6 μM) and negligible cytotoxicity (CC > 50 μM) across diverse cell lines. Moreover, cell fluorescence staining and Western blotting assays revealed that dapoxetine effectively reduced the expression of ZIKV proteins. Collectively, our findings suggest that dapoxetine exhibits anti-ZIKV effects by inhibiting ZIKV RdRp activity, positioning it as a potential candidate for clinical therapeutic intervention against ZIKV infection.

摘要

寨卡病毒(ZIKV)属于黄病毒科黄病毒属,是一种严重威胁人类健康的病原体。目前,尚无针对 ZIKV 感染的国际批准的抗病毒药物,症状性治疗仍然是主要的临床方法。因此,探索安全有效的抗 ZIKV 药物已成为 ZIKV 控制工作的当务之急。在这项研究中,我们对包含 1789 种 FDA 批准药物的化合物库进行了筛选,以确定具有抗 ZIKV 活性的潜在药物。我们发现达泊西汀是一种用于治疗早泄(PE)的口服选择性 5-羟色胺再摄取抑制剂(SSRI),它可能是 ZIKV RNA 依赖性 RNA 聚合酶(RdRp)的抑制剂。因此,我们进行了表面等离子体共振(SPR)分析以验证达泊西汀与 ZIKV RdRp 的特异性结合,并进一步使用 ZIKV Gluc 报告基因测定评估其对 ZIKV RdRp 合成的抑制作用。此外,我们证实了达泊西汀抑制 ZIKV 细胞内复制的功效,从而证明其具有浓度依赖性的抗病毒作用(EC 值范围为 4.20 μM 至 12.6 μM),且对不同细胞系的细胞毒性可忽略不计(CC > 50 μM)。此外,细胞荧光染色和 Western blot 分析表明,达泊西汀可有效降低 ZIKV 蛋白的表达。综上所述,我们的研究结果表明,达泊西汀通过抑制 ZIKV RdRp 活性发挥抗 ZIKV 作用,使其成为针对 ZIKV 感染的临床治疗干预的潜在候选药物。

https://cdn.ncbi.nlm.nih.gov/pmc/blobs/53b7/10745718/0cfd936cf1a5/molecules-28-08142-g001.jpg

文献AI研究员

20分钟写一篇综述,助力文献阅读效率提升50倍。

立即体验

用中文搜PubMed

大模型驱动的PubMed中文搜索引擎

马上搜索

文档翻译

学术文献翻译模型,支持多种主流文档格式。

立即体验