Suppr超能文献

种内和种间的遗传杂交。

Genetic crosses within and between species of .

机构信息

Department of Pathobiology, School of Veterinary Medicine, University of Pennsylvania, Philadelphia, PA 19104.

Department of Medicine, Houston Methodist Research Institute, Houston, TX 77030.

出版信息

Proc Natl Acad Sci U S A. 2024 Jan 2;121(1):e2313210120. doi: 10.1073/pnas.2313210120. Epub 2023 Dec 26.

Abstract

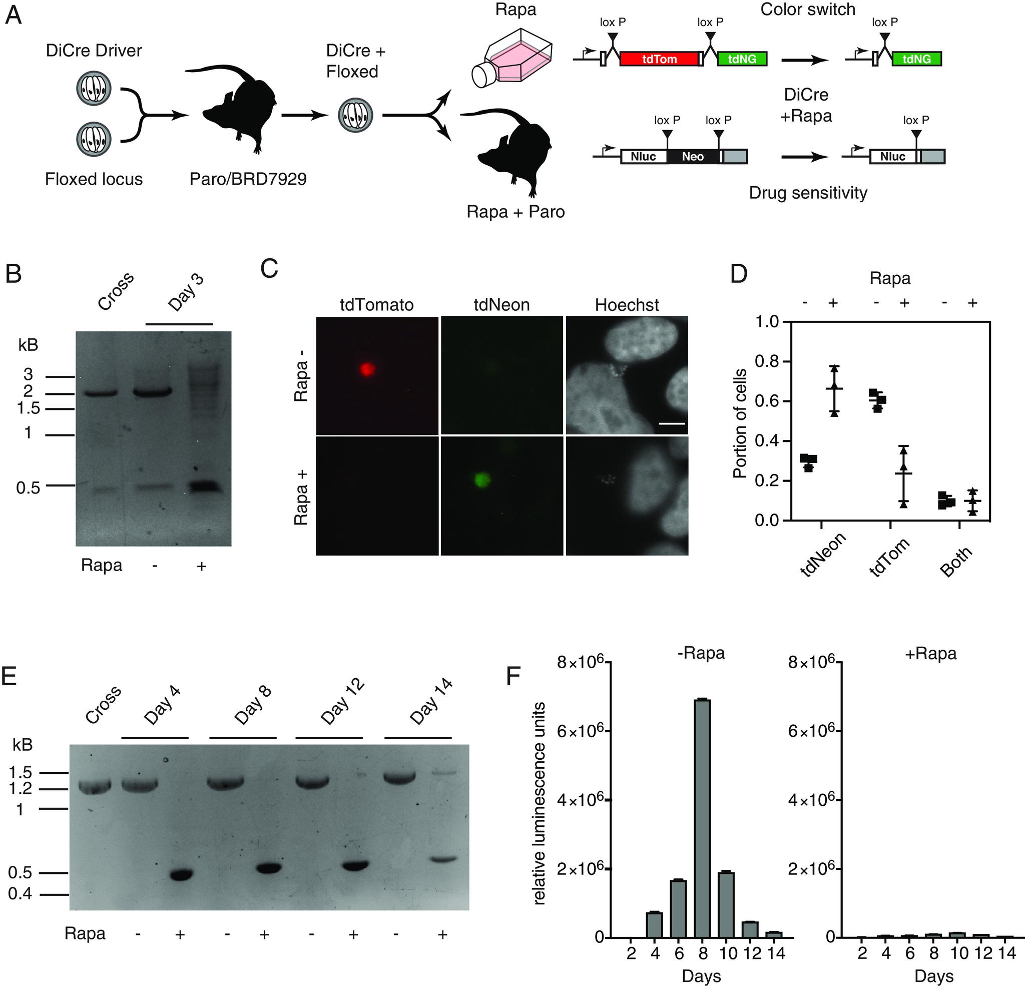
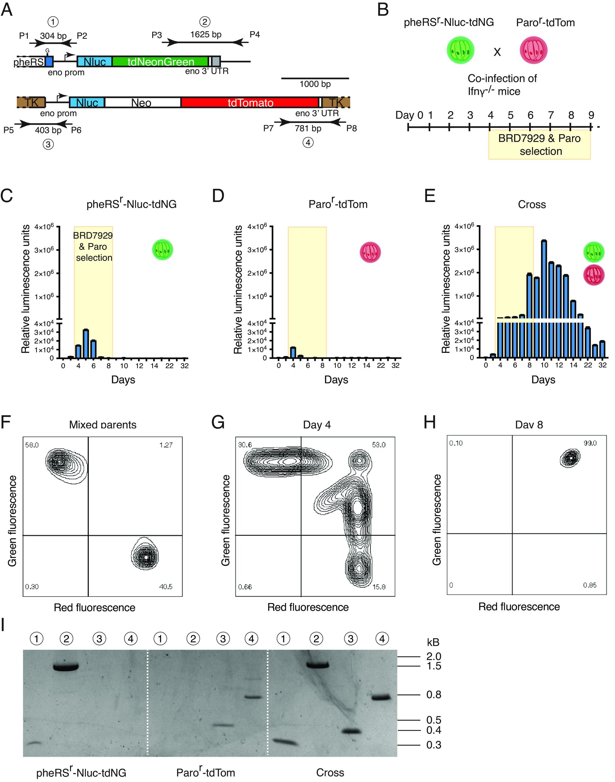
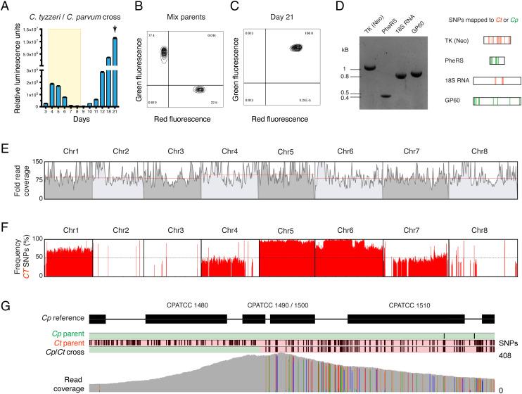
Parasites and their hosts are engaged in reciprocal coevolution that balances competing mechanisms of virulence, resistance, and evasion. This often leads to host specificity, but genomic reassortment between different strains can enable parasites to jump host barriers and conquer new niches. In the apicomplexan parasite , genetic exchange has been hypothesized to play a prominent role in adaptation to humans. The sexual lifecycle of the parasite provides a potential mechanism for such exchange; however, the boundaries of sex are currently undefined. To explore this experimentally, we established a model for genetic crosses. Drug resistance was engineered using a mutated phenylalanyl tRNA synthetase gene and marking strains with this and the previously used Neo transgene enabled selection of recombinant progeny. This is highly efficient, and genomic recombination is evident and can be continuously monitored in real time by drug resistance, flow cytometry, and PCR mapping. Using this approach, multiple loci can now be modified with ease. We demonstrate that essential genes can be ablated by crossing a Cre recombinase driver strain with floxed strains. We further find that genetic crosses are also feasible between species. Crossing a parasite of cattle and humans, and a mouse parasite resulted in progeny with a recombinant genome derived from both species that continues to vigorously replicate sexually. These experiments have important fundamental and translational implications for the evolution of and open the door to reverse- and forward-genetic analysis of parasite biology and host specificity.

摘要

寄生虫与其宿主之间存在相互协同的共同进化关系,这种进化平衡了寄生虫的毒力、宿主的抗性和逃避能力等竞争机制。这通常导致宿主的特异性,但不同菌株之间的基因组重组可以使寄生虫跨越宿主障碍并占领新的生态位。在顶复门寄生虫中,遗传交换被认为在适应人类方面发挥了重要作用。寄生虫的有性生命周期为这种交换提供了一个潜在的机制;然而,性的界限目前还没有定义。为了在实验中探索这一点,我们建立了遗传杂交模型。使用突变的苯丙氨酸 tRNA 合成酶基因进行药物抗性工程改造,并对带有该基因和之前使用的 Neo 转基因的菌株进行标记,从而能够选择重组后代。这种方法非常高效,并且可以通过药物抗性、流式细胞术和 PCR 图谱实时连续监测到基因组重组。使用这种方法,现在可以轻松地对多个基因座进行修饰。我们证明了通过将 Cre 重组酶驱动菌株与 floxed 菌株杂交,可以消除必需基因。我们进一步发现,种间也可以进行遗传杂交。将牛和人类的寄生虫以及鼠寄生虫进行杂交,产生了具有来自两个物种的重组基因组的后代,这些后代能够继续强有力地有性繁殖。这些实验对寄生虫的进化具有重要的基础和转化意义,并为寄生虫生物学和宿主特异性的反向和正向遗传分析开辟了道路。

https://cdn.ncbi.nlm.nih.gov/pmc/blobs/df0e/10769859/c3e45492bc3e/pnas.2313210120fig01.jpg

文献AI研究员

20分钟写一篇综述,助力文献阅读效率提升50倍。

立即体验

用中文搜PubMed

大模型驱动的PubMed中文搜索引擎

马上搜索

文档翻译

学术文献翻译模型,支持多种主流文档格式。

立即体验