Suppr超能文献

抗阻训练缓解低氧诱导的肌肉萎缩的作用:聚焦于 FoxO1 的乙酰化。

Effects of resistance training on alleviating hypoxia-induced muscle atrophy: Focus on acetylation of FoxO1.

机构信息

Key Laboratory of Physical Fitness and Exercise, Ministry of Education, Beijing Sport University, Beijing, China.

Department of Physical Education, Northwestern Polytechnical University, Xi'an, China.

出版信息

J Cell Mol Med. 2024 Feb;28(3):e18096. doi: 10.1111/jcmm.18096. Epub 2023 Dec 27.

Abstract

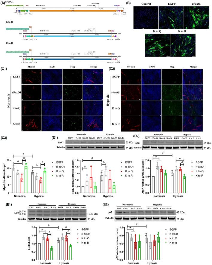
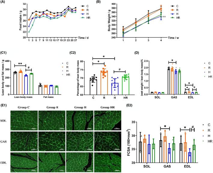
This study aims to explore the role of FoxO1 and its acetylation in the alleviation of hypoxia-induced muscle atrophy by resistance training. Forty male Sprague-Dawley rats were randomly divided into four groups: normoxic control group (C), normoxic resistance training group (R), hypoxic control group (H) and hypoxic resistance training group (HR). Rats in R and HR groups were trained on an incremental weight-bearing ladder every other day, while those in H and HR groups were kept in an environment containing 12.4% O . After 4 weeks, muscles were collected for analysis. Differentiated L6 myoblasts were analysed in vitro after hypoxia exposure and plasmids transfection (alteration in FoxO1 acetylation). The lean body mass loss, wet weight and fibre cross-sectional area of extensor digitorum longus of rats were decreased after 4 weeks hypoxia, and the adverse reactions above was reversed by resistance training. At the same time, the increase in hypoxia-induced autophagy was suppressed, which was accompanied by a decrease in the expression of nuclear FoxO1 and cytoplasmic Ac-FoxO1 by resistance training. The L6 myotube diameter increased and the expression of autophagic proteins were inhibited under hypoxia via intervening by FoxO1 deacetylation. Overall, resistance training alleviates hypoxia-induced muscle atrophy by inhibiting nuclear FoxO1 and cytoplasmic Ac-FoxO1-mediated autophagy.

摘要

本研究旨在探讨 FoxO1 及其乙酰化在抗阻训练缓解缺氧诱导的肌肉萎缩中的作用。40 只雄性 Sprague-Dawley 大鼠随机分为 4 组:常氧对照组(C)、常氧抗阻训练组(R)、缺氧对照组(H)和缺氧抗阻训练组(HR)。R 和 HR 组大鼠每隔一天在递增负重梯上进行训练,而 H 和 HR 组大鼠则置于含 12.4%O 的环境中。4 周后,收集肌肉进行分析。体外缺氧暴露和质粒转染(FoxO1 乙酰化改变)后分析分化的 L6 成肌细胞。4 周缺氧后,大鼠的去脂体重、湿重和趾长伸肌纤维横截面积减少,抗阻训练逆转了上述不良反应。同时,抗阻训练抑制了缺氧诱导的自噬增加,伴随着核 FoxO1 和细胞质 Ac-FoxO1 的表达减少。通过 FoxO1 去乙酰化的干预,L6 肌管直径增加,自噬蛋白的表达受到抑制。总的来说,抗阻训练通过抑制核 FoxO1 和细胞质 Ac-FoxO1 介导的自噬来缓解缺氧诱导的肌肉萎缩。

https://cdn.ncbi.nlm.nih.gov/pmc/blobs/a674/10844693/cd32c6cd6314/JCMM-28-e18096-g005.jpg

文献AI研究员

20分钟写一篇综述,助力文献阅读效率提升50倍。

立即体验

用中文搜PubMed

大模型驱动的PubMed中文搜索引擎

马上搜索

文档翻译

学术文献翻译模型,支持多种主流文档格式。

立即体验