Suppr超能文献

非小细胞肺癌诊断中与线粒体自噬相关基因的综合分析:基于 bulk 和单细胞 RNA 测序数据。

Comprehensive analysis of mitophagy-related genes in NSCLC diagnosis and immune scenery: based on bulk and single-cell RNA sequencing data.

机构信息

School of Health Science and Engineering, University of Shanghai for Science and Technology, Shanghai, China.

Shanghai Key Laboratory of Molecular Imaging, Shanghai University of Medicine and Health Sciences, Shanghai, China.

出版信息

Front Immunol. 2023 Dec 14;14:1276074. doi: 10.3389/fimmu.2023.1276074. eCollection 2023.

Abstract

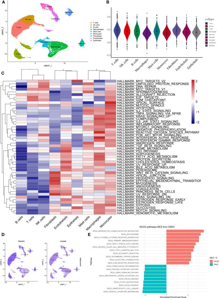
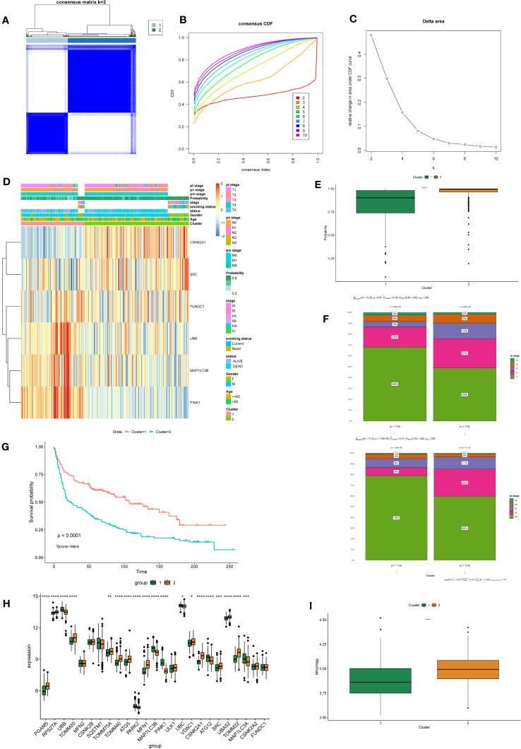
Lung cancer is the main cause of cancer-related deaths, and non-small cell lung cancer (NSCLC) is the most common type. Understanding the potential mechanisms, prognosis, and treatment aspects of NSCLC is essential. This study systematically analyzed the correlation between mitophagy and NSCLC. Six mitophagy-related feature genes (, , , , , and ) were selected through machine learning and used to construct a diagnostic model for NSCLC. These feature genes are closely associated with the occurrence and development of NSCLC. Additionally, NSCLC was divided into two subtypes using unsupervised consensus clustering, and their differences in clinical characteristics, immune infiltration, and immunotherapy were systematically analyzed. Furthermore, the interaction between mitophagy-related genes (MRGs) and immune cells was analyzed using single-cell sequencing data. The findings of this study will contribute to the development of potential diagnostic biomarkers for NSCLC and the advancement of personalized treatment strategies.

摘要

肺癌是癌症相关死亡的主要原因,而非小细胞肺癌(NSCLC)是最常见的类型。了解 NSCLC 的潜在机制、预后和治疗方面至关重要。本研究系统分析了自噬与 NSCLC 的相关性。通过机器学习选择了六个自噬相关特征基因(、、、、、和),并用于构建 NSCLC 的诊断模型。这些特征基因与 NSCLC 的发生和发展密切相关。此外,使用无监督共识聚类将 NSCLC 分为两个亚型,并系统分析了它们在临床特征、免疫浸润和免疫治疗方面的差异。此外,还使用单细胞测序数据分析了自噬相关基因(MRGs)与免疫细胞之间的相互作用。本研究的结果将有助于开发 NSCLC 的潜在诊断生物标志物,并推进个性化治疗策略的发展。

https://cdn.ncbi.nlm.nih.gov/pmc/blobs/c853/10752969/9edf71d222b7/fimmu-14-1276074-g001.jpg

文献AI研究员

20分钟写一篇综述,助力文献阅读效率提升50倍。

立即体验

用中文搜PubMed

大模型驱动的PubMed中文搜索引擎

马上搜索

文档翻译

学术文献翻译模型,支持多种主流文档格式。

立即体验