Suppr超能文献

铜代谢相关风险评分可识别肝细胞癌亚型,并确定溶质载体家族27成员5(SLC27A5)为铜死亡的潜在调节因子。

Copper metabolism-related risk score identifies hepatocellular carcinoma subtypes and SLC27A5 as a potential regulator of cuproptosis.

作者信息

Li Xiaoyan, Wang Jinping, Guo Zongliang, Ma Yong, Xu Dawei, Fan Daguang, Dai Peng, Chen Yifan, Liu Qiongwen, Jiao Jinke, Fan Jinhan, Wu Ningxue, Li Xin, Li Guoyin

机构信息

Department of Blood Transfusion, Shanxi Provincial People’s Hospital, Affiliate of Shanxi Medical University, Taiyuan, Shanxi, China.

Department of Central Laboratory, Shanxi Provincial People's Hospital, Affiliate of Shanxi Medical University, Taiyuan, Shanxi, China.

出版信息

Aging (Albany NY). 2023 Dec 28;15(24):15084-15113. doi: 10.18632/aging.205334.

Abstract

AIMS

Dysregulated copper metabolism has been noticed in many types of cancer including hepatocellular carcinoma (HCC); however, a comprehensive understanding about this dysregulation still remains unclear in HCC.

METHODS

A set of bioinformatic tools was integrated to analyze the expression and prognostic significance of copper metabolism-related genes. A related risk score, termed as CMscore, was developed via univariate Cox regression, least absolute shrinkage and selection operator (LASSO) Cox regression and multivariate Cox regression. Pathway enrichment analyses and tumor immune cell infiltration were further investigated in CMscore stratified HCC patients. Weighted correlation network analysis (WGCNA) was used to identify potential regulator of cuproptosis.

RESULTS

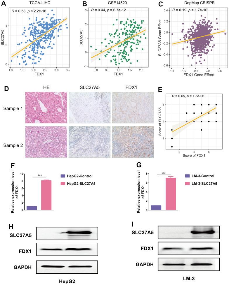
Copper metabolism was dysregulated in HCC. HCC patients in the high-CMscore group showed a significantly lower overall survival (OS) and enriched in most cancer-related pathways. Besides, HCC patients with high CMscore had higher expression of pro-tumor immune infiltrates and immune checkpoints. Moreover, cancer patients with high CMscore from two large cohorts exhibited significantly prolonged survival time after immunotherapy. WGCNA and subsequently correlation analysis revealed that SLC27A5 might be a potential regulator of cuproptosis in HCC. experiments revealed that SLC27A5 inhibited cell proliferation and migration of HCC cells and could upregulate FDX1, the key regulator of cuproptosis.

SIGNIFICANCE

The CMscore is helpful in clustering HCC patients with distinct prognosis, gene mutation signatures, and sensitivity to immunotherapy. SLC27A5 might serve as a potential target in the induction of cuproptosis in HCC.

摘要

目的

在包括肝细胞癌(HCC)在内的多种癌症中均已发现铜代谢失调;然而,在HCC中对这种失调的全面了解仍不清楚。

方法

整合了一套生物信息学工具来分析铜代谢相关基因的表达及预后意义。通过单变量Cox回归、最小绝对收缩和选择算子(LASSO)Cox回归及多变量Cox回归开发了一种相关风险评分,称为CMscore。在CMscore分层的HCC患者中进一步研究了通路富集分析和肿瘤免疫细胞浸润。使用加权基因共表达网络分析(WGCNA)来鉴定铜死亡的潜在调节因子。

结果

HCC中铜代谢失调。高CMscore组的HCC患者总生存期(OS)显著较低,且在大多数癌症相关通路中富集。此外,CMscore高的HCC患者肿瘤促免疫浸润和免疫检查点的表达较高。此外,来自两个大型队列的CMscore高的癌症患者在免疫治疗后生存期显著延长。WGCNA及随后的相关性分析表明,SLC27A5可能是HCC中铜死亡的潜在调节因子。实验表明,SLC27A5抑制HCC细胞的增殖和迁移,并可上调铜死亡的关键调节因子FDX1。

意义

CMscore有助于对具有不同预后、基因突变特征和免疫治疗敏感性的HCC患者进行聚类。SLC27A5可能作为诱导HCC铜死亡的潜在靶点。

https://cdn.ncbi.nlm.nih.gov/pmc/blobs/4cfc/10781498/1143169f59df/aging-15-205334-g001.jpg

文献AI研究员

20分钟写一篇综述,助力文献阅读效率提升50倍。

立即体验

用中文搜PubMed

大模型驱动的PubMed中文搜索引擎

马上搜索

文档翻译

学术文献翻译模型,支持多种主流文档格式。

立即体验