Suppr超能文献

胰岛素样生长因子结合蛋白5作为一种预后指标促进肿瘤进展并与胶质瘤免疫微环境相关。

IGFBP5, as a Prognostic Indicator Promotes Tumor Progression and Correlates with Immune Microenvironment in Glioma.

作者信息

Lin Jiediao, Huang Guowei, Zeng Qianru, Zhang Rendong, Lin Yun, Li Yaochen, Huang Baohua, Pan Hongchao

机构信息

Central laboratory, Cancer Hospital of Shantou University Medical College, Shantou, Guangdong 515041, China.

Guangdong Provincial Key Laboratory for Breast Cancer Diagnosis and Treatment, Cancer Hospital of Shantou University Medical College, Shantou, Guangdong 515041, China.

出版信息

J Cancer. 2024 Jan 1;15(1):232-250. doi: 10.7150/jca.87733. eCollection 2024.

Abstract

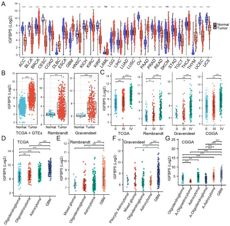
Insulin-like growth factor binding protein 5 (IGFBP5) is highly expressed in multiple human cancers, including glioma. Despite this, it remains unclear what role it plays in glioma. The aim of the present study was to analyze whether IGFBP5 could be used as a predictor of prognosis and immune infiltration in glioma. Glioma patients' clinical information was collected from the Cancer Genome Atlas (TCGA), the Chinese Glioma Genome Atlas (CGGA), Rembrandt, and Gravendeel databases. The diagnostic and prognostic roles of IGFBP5 were assessed by the Kaplan-Meier survival curves, diagnostic receiver operating characteristic (ROC) curves, nomogram model, Cox regression analysis and Enrichment analysis by R software. Moreover, the correlation between IGFBP5 expression and immune cell infiltration, and immune checkpoint genes was conducted. Immunohistochemistry staining, CCK8, colony formation, scratch and transwell assays and western blot were used to interrogate the expression and function of IGFBP5 in glioma. IGFBP5 levels were obviously increased in glioma with higher malignancy and predicted poor outcomes by Univariate and multivariate Cox analysis. The biological function analysis revealed that IGFBP5 correlated closely with immune signatures. Moreover, IGFBP5 expression was associated with tumor infiltration of B cells, T cells, macrophages, and NK cells. IGFBP5 affected glioma cell proliferation, migration, and invasion probably involved in the epithelial-to-mesenchymal transition (EMT) and Hippo-YAP signaling pathway. Further study showed that IGFBP5 induced the expression of PD-L1 and CXCR4. IGFBP5 as an oncogene is a useful biomarker of prognosis and correlates with progression and immune infiltration in glioma.

摘要

胰岛素样生长因子结合蛋白5(IGFBP5)在包括神经胶质瘤在内的多种人类癌症中高表达。尽管如此,其在神经胶质瘤中发挥的作用仍不清楚。本研究的目的是分析IGFBP5是否可作为神经胶质瘤预后和免疫浸润的预测指标。从癌症基因组图谱(TCGA)、中国神经胶质瘤基因组图谱(CGGA)、伦勃朗和格拉文德尔数据库中收集神经胶质瘤患者的临床信息。通过Kaplan-Meier生存曲线、诊断性受试者工作特征(ROC)曲线、列线图模型、Cox回归分析以及使用R软件进行的富集分析来评估IGFBP5的诊断和预后作用。此外,还进行了IGFBP5表达与免疫细胞浸润以及免疫检查点基因之间的相关性研究。采用免疫组织化学染色、CCK8、集落形成、划痕和Transwell实验以及蛋白质免疫印迹法来探究IGFBP5在神经胶质瘤中的表达和功能。在恶性程度较高的神经胶质瘤中,IGFBP5水平明显升高,单因素和多因素Cox分析显示其预示着不良预后。生物学功能分析表明,IGFBP5与免疫特征密切相关。此外,IGFBP5的表达与B细胞、T细胞、巨噬细胞和NK细胞的肿瘤浸润有关。IGFBP5可能通过上皮-间质转化(EMT)和Hippo-YAP信号通路影响神经胶质瘤细胞的增殖、迁移和侵袭。进一步研究表明,IGFBP5可诱导程序性死亡受体配体1(PD-L1)和CXC趋化因子受体4(CXCR4)的表达。IGFBP5作为一种癌基因,是一种有用的预后生物标志物,与神经胶质瘤的进展和免疫浸润相关。

https://cdn.ncbi.nlm.nih.gov/pmc/blobs/c96e/10751672/c2d20dad6e21/jcav15p0232g001.jpg

文献AI研究员

20分钟写一篇综述,助力文献阅读效率提升50倍。

立即体验

用中文搜PubMed

大模型驱动的PubMed中文搜索引擎

马上搜索

文档翻译

学术文献翻译模型,支持多种主流文档格式。

立即体验