Suppr超能文献

ARID1A 缺失促进乙型肝炎病毒相关肝细胞癌的进展并增强抗肿瘤免疫治疗。

ARID1A deficiency promotes progression and potentiates therapeutic antitumour immunity in hepatitis B virus-related hepatocellular carcinoma.

机构信息

Departments of Oncology, Peking University International Hospital, 1 Life Park Road, Life Science Park of Zhongguancun, Changping, Beijing, 102206, China.

Key Laboratory of Carcinogenesis and Translational Research (Ministry of Education), Peking University Cancer Hospital & Institute, No. 52, Fucheng Road, Haidian District, Beijing, 100142, China.

出版信息

BMC Gastroenterol. 2024 Jan 2;24(1):11. doi: 10.1186/s12876-023-03059-w.

Abstract

BACKGROUND

Exploring predictive biomarkers and therapeutic strategies of ICBs has become an urgent need in clinical practice. Increasing evidence has shown that ARID1A deficiency might play a critical role in sculpting tumor environments in various tumors and might be used as pan-cancer biomarkers for immunotherapy outcomes. The current study aims to explored the immune-modulating role of ARID1A deficiency in Hepatitis B virus (HBV) related hepatocellular carcinoma (HBV-HCC) and its potential immunotherapeutic implications.

METHODS

In the current study, we performed a comprehensive analysis using bioinformatics approaches and pre-clinical experiments to evaluate the ARID1A regulatory role on the biological behavior, and immune landscape of Hepatitis B virus (HBV) related hepatocellular carcinoma (HBV-HCC). A total of 425 HBV-related hepatocellular carcinoma patients from TCGA-LIHC, AMC and CHCC-HBV cohort were enrolled in bioinformatics analysis. Immunohistochemical staining of HBV-HCC specimens and ARID1A deficiency cellular models were used to validate the results of the analysis.

RESULTS

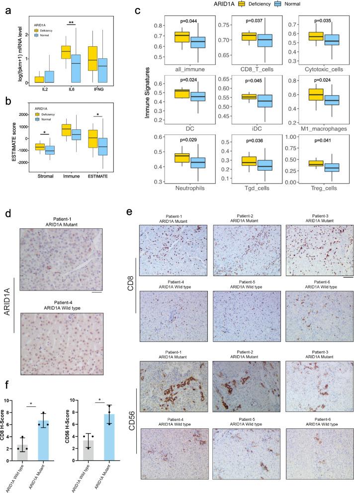
Our results have shown that ARID1A deficiency promoted tumor proliferation and metastasis. More importantly, ARID1A deficiency in HBV-HCC was associated with the higher TMB, elevated immune activity, and up-regulated expression of immune checkpoint proteins, especially TIM-3 in HBV-HCC. Further, the expression of Galectin-9, which is the ligand of TIM-3, was elevated in the ARID1A knockout HBV positive cell line.

CONCLUSION

To conclude, we have shown that the ARID1A deficiency was correlated with more active immune signatures and higher expression of immune checkpoints in HBV-HCC. Additionally, the present study provides insights to explore the possibility of the predictive role of ARID1A in HBV-HCC patients responsive to immunotherapy.

摘要

背景

探索免疫检查点抑制剂(ICBs)的预测性生物标志物和治疗策略已成为临床实践中的迫切需求。越来越多的证据表明,ARID1A 缺陷可能在各种肿瘤中塑造肿瘤微环境中发挥关键作用,并可能作为免疫治疗结果的泛癌生物标志物。本研究旨在探讨 ARID1A 缺陷在乙型肝炎病毒(HBV)相关肝细胞癌(HBV-HCC)中的免疫调节作用及其潜在的免疫治疗意义。

方法

在本研究中,我们使用生物信息学方法和临床前实验进行了全面分析,以评估 ARID1A 对乙型肝炎病毒(HBV)相关肝细胞癌(HBV-HCC)生物学行为和免疫景观的调节作用。共纳入 425 例来自 TCGA-LIHC、AMC 和 CHCC-HBV 队列的 HBV 相关肝细胞癌患者进行生物信息学分析。采用免疫组织化学染色法检测 HBV-HCC 标本和 ARID1A 缺陷细胞模型,验证分析结果。

结果

我们的结果表明,ARID1A 缺陷促进肿瘤增殖和转移。更重要的是,HBV-HCC 中的 ARID1A 缺陷与更高的 TMB、增强的免疫活性以及免疫检查点蛋白,特别是 TIM-3 的上调表达相关。此外,ARID1A 敲除的 HBV 阳性细胞系中 Galectin-9 的表达升高,Galectin-9 是 TIM-3 的配体。

结论

总之,我们发现 ARID1A 缺陷与 HBV-HCC 中更活跃的免疫特征和更高的免疫检查点表达相关。此外,本研究为探索 ARID1A 在 HBV-HCC 患者对免疫治疗反应中的预测作用提供了思路。

https://cdn.ncbi.nlm.nih.gov/pmc/blobs/a642/10759659/787280cb28c1/12876_2023_3059_Fig1_HTML.jpg

文献AI研究员

20分钟写一篇综述,助力文献阅读效率提升50倍。

立即体验

用中文搜PubMed

大模型驱动的PubMed中文搜索引擎

马上搜索

文档翻译

学术文献翻译模型,支持多种主流文档格式。

立即体验