Suppr超能文献

单细胞 RNA 测序分析解析了高脂肪饮食小鼠中聚苯乙烯微塑料诱导的肾脏微环境。

Single-cell RNA-seq analysis decodes the kidney microenvironment induced by polystyrene microplastics in mice receiving a high-fat diet.

机构信息

Department of Urology, Fudan University Shanghai Cancer Center, Shanghai, 200032, People's Republic of China.

Department of Oncology, Shanghai Medical College, Fudan University, Shanghai, 200032, People's Republic of China.

出版信息

J Nanobiotechnology. 2024 Jan 3;22(1):13. doi: 10.1186/s12951-023-02266-7.

Abstract

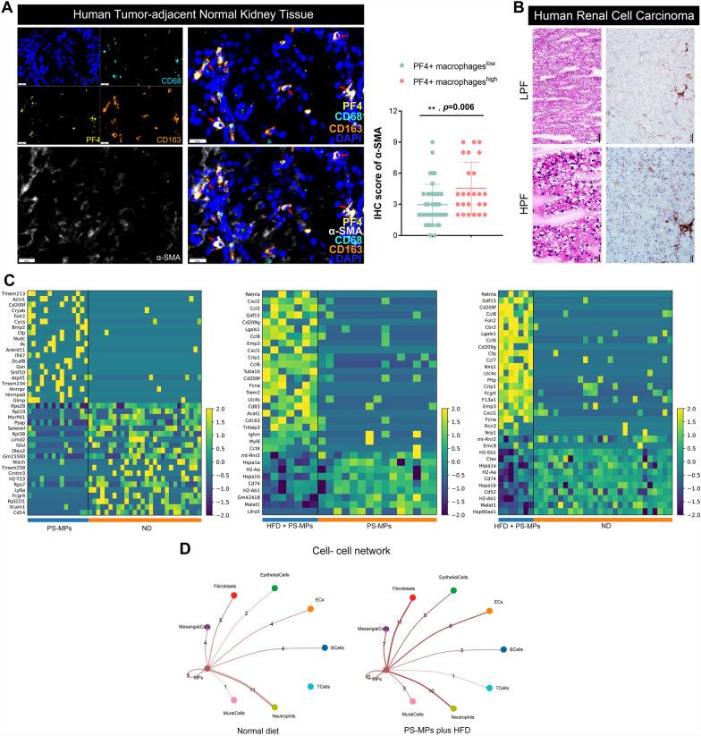
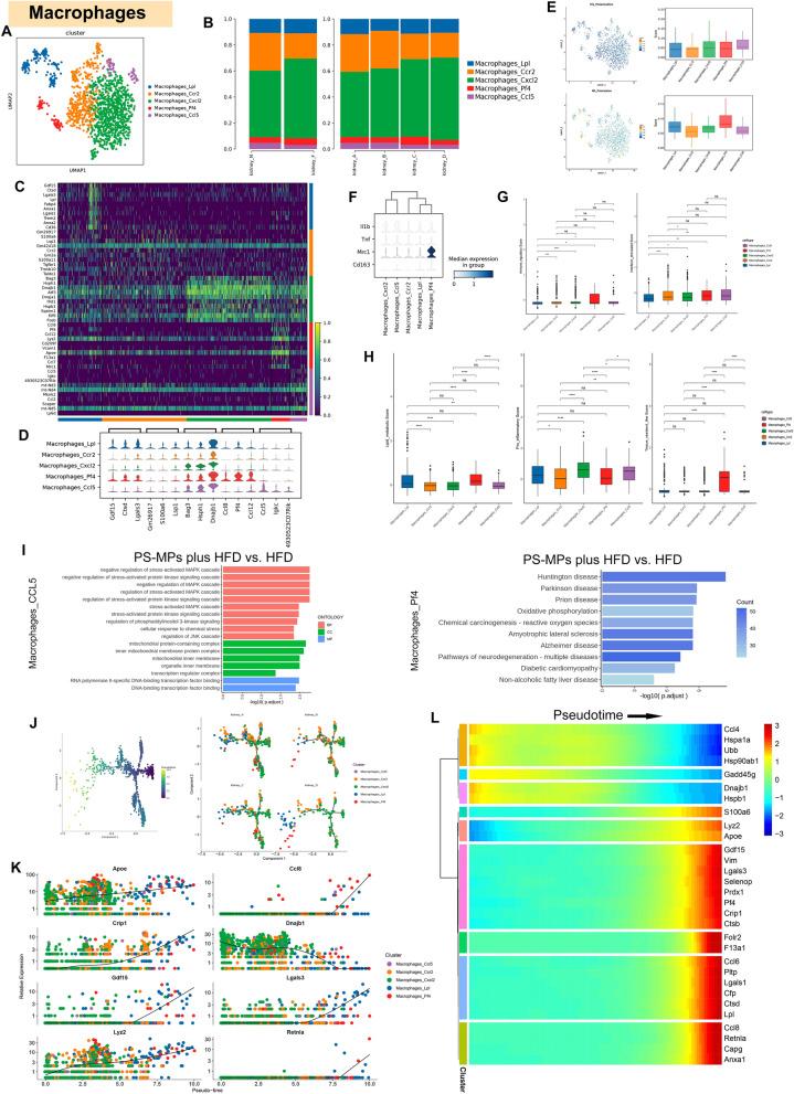
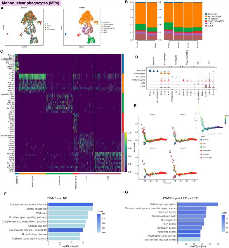
In recent years, the environmental health issue of microplastics has aroused an increasingly significant concern. Some studies suggested that exposure to polystyrene microplastics (PS-MPs) may lead to renal inflammation and oxidative stress in animals. However, little is known about the essential effects of PS-MPs with high-fat diet (HFD) on renal development and microenvironment. In this study, we provided the single-cell transcriptomic landscape of the kidney microenvironment induced by PS-MPs and HFD in mouse models by unbiased single-cell RNA sequencing (scRNA-seq). The kidney injury cell atlases in mice were evaluated after continued PS-MPs exposure, or HFD treated for 35 days. Results showed that PS-MPs plus HFD treatment aggravated the kidney injury and profibrotic microenvironment, reshaping mouse kidney cellular components. First, we found that PS-MPs plus HFD treatment acted on extracellular matrix organization of renal epithelial cells, specifically the proximal and distal convoluted tubule cells, to inhibit renal development and induce ROS-driven carcinogenesis. Second, PS-MPs plus HFD treatment induced activated PI3K-Akt, MAPK, and IL-17 signaling pathways in endothelial cells. Besides, PS-MPs plus HFD treatment markedly increased the proportions of CD8 effector T cells and proliferating T cells. Notably, mononuclear phagocytes exhibited substantial remodeling and enriched in oxidative phosphorylation and chemical carcinogenesis pathways after PS-MPs plus HFD treatment, typified by alterations tissue-resident M2-like PF4 macrophages. Multispectral immunofluorescence and immunohistochemistry identified PF4 macrophages in clear cell renal cell carcinoma (ccRCC) and adjacent normal tissues, indicating that activate PF4 macrophages might regulate the profibrotic and pro-tumorigenic microenvironment after renal injury. In conclusion, this study first systematically revealed molecular variation of renal cells and immune cells in mice kidney microenvironment induced by PS-MPs and HFD with the scRNA-seq approach, which provided a molecular basis for decoding the effects of PS-MPs on genitourinary injury and understanding their potential profibrotic and carcinogenesis in mammals.

摘要

近年来,微塑料的环境健康问题引起了越来越多的关注。一些研究表明,暴露于聚苯乙烯微塑料(PS-MPs)可能导致动物的肾脏炎症和氧化应激。然而,对于高脂肪饮食(HFD)与 PS-MPs 共同作用对肾脏发育和微环境的基本影响知之甚少。在这项研究中,我们通过无偏单细胞 RNA 测序(scRNA-seq)提供了 PS-MPs 和 HFD 诱导的小鼠模型肾脏微环境的单细胞转录组图谱。在继续暴露 PS-MPs 或 HFD 处理 35 天后,评估了小鼠的肾脏损伤细胞图谱。结果表明,PS-MPs 加 HFD 处理加重了肾脏损伤和促纤维化微环境,重塑了小鼠肾脏细胞成分。首先,我们发现 PS-MPs 加 HFD 处理作用于肾上皮细胞的细胞外基质组织,特别是近端和远端卷曲小管细胞,抑制肾脏发育并诱导 ROS 驱动的致癌作用。其次,PS-MPs 加 HFD 处理诱导内皮细胞中 PI3K-Akt、MAPK 和 IL-17 信号通路的激活。此外,PS-MPs 加 HFD 处理显著增加了 CD8 效应 T 细胞和增殖 T 细胞的比例。值得注意的是,单核吞噬细胞在 PS-MPs 加 HFD 处理后表现出显著的重塑,并在氧化磷酸化和化学致癌途径中富集,其特征是组织驻留 M2 样 PF4 巨噬细胞的改变。多光谱免疫荧光和免疫组化鉴定了 PS-MPs 加 HFD 处理后在透明细胞肾细胞癌(ccRCC)和相邻正常组织中的 PF4 巨噬细胞,表明激活的 PF4 巨噬细胞可能在肾损伤后调节促纤维化和促肿瘤微环境。总之,本研究首次系统地揭示了 PS-MPs 和 HFD 诱导的小鼠肾脏微环境中肾脏细胞和免疫细胞的分子变化,为通过 scRNA-seq 解码 PS-MPs 对泌尿生殖系统损伤的影响和理解其在哺乳动物中潜在的促纤维化和致癌作用提供了分子基础。

https://cdn.ncbi.nlm.nih.gov/pmc/blobs/610b/10762848/e2e6ee9b359a/12951_2023_2266_Fig1_HTML.jpg

文献AI研究员

20分钟写一篇综述,助力文献阅读效率提升50倍。

立即体验

用中文搜PubMed

大模型驱动的PubMed中文搜索引擎

马上搜索

文档翻译

学术文献翻译模型,支持多种主流文档格式。

立即体验