Suppr超能文献

长期留置导尿管患者导管上的微生物共现。

Microbial co-occurrences on catheters from long-term catheterized patients.

机构信息

Department of Molecular Microbiology and Center for Women's Infectious Disease Research, Washington University School of Medicine, Saint Louis, MO, 63110-1093, USA.

Department of Surgery, Division of Urologic Surgery, Washington University School of Medicine, Saint Louis, MO, 63110, USA.

出版信息

Nat Commun. 2024 Jan 2;15(1):61. doi: 10.1038/s41467-023-44095-0.

Abstract

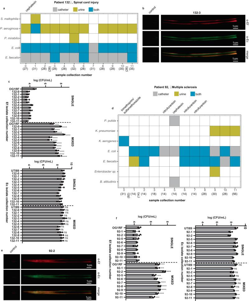
Catheter-associated urinary tract infections (CAUTIs), a common cause of healthcare-associated infections, are caused by a diverse array of pathogens that are increasingly becoming antibiotic resistant. We analyze the microbial occurrences in catheter and urine samples from 55 human long-term catheterized patients collected over one year. Although most of these patients were prescribed antibiotics over several collection periods, their catheter samples remain colonized by one or more bacterial species. Examination of a total of 366 catheter and urine samples identify 13 positive and 13 negative genus co-occurrences over 12 collection periods, representing associations that occur more or less frequently than expected by chance. We find that for many patients, the microbial species composition between collection periods is similar. In a subset of patients, we find that the most frequently sampled bacteria, Escherichia coli and Enterococcus faecalis, co-localize on catheter samples. Further, co-culture of paired isolates recovered from the same patients reveals that E. coli significantly augments E. faecalis growth in an artificial urine medium, where E. faecalis monoculture grows poorly. These findings suggest novel strategies to collapse polymicrobial CAUTI in long-term catheterized patients by targeting mechanisms that promote positive co-associations.

摘要

导管相关性尿路感染(CAUTIs)是一种常见的医源性感染,由多种病原体引起,这些病原体的耐药性日益增强。我们分析了在一年多的时间里从 55 名长期留置导尿管的患者的导管和尿液样本中分离出的微生物。尽管这些患者在多个采集期都被开了抗生素,但他们的导管样本仍被一种或多种细菌定植。对总共 366 份导管和尿液样本的检测,在 12 个采集期内发现了 13 个阳性和 13 个阴性属共现,这些共现代表了比预期更频繁或更不频繁发生的关联。我们发现,对于许多患者来说,采集期之间的微生物物种组成是相似的。在一部分患者中,我们发现最常被采样的细菌大肠杆菌和粪肠球菌在导管样本上共定位。此外,从同一患者中分离出的配对分离株的共培养表明,大肠杆菌在人工尿液培养基中显著增强了粪肠球菌的生长,而粪肠球菌的单培养生长不佳。这些发现表明,通过靶向促进阳性共关联的机制,可能为长期留置导尿管患者的多微生物 CAUTI 提供新的治疗策略。

https://cdn.ncbi.nlm.nih.gov/pmc/blobs/d51e/10762172/a4972c34e1b2/41467_2023_44095_Fig1_HTML.jpg

文献AI研究员

20分钟写一篇综述,助力文献阅读效率提升50倍。

立即体验

用中文搜PubMed

大模型驱动的PubMed中文搜索引擎

马上搜索

文档翻译

学术文献翻译模型,支持多种主流文档格式。

立即体验