Suppr超能文献

间充质祖细胞群体转录组和蛋白质组对衰老的不同反应。

Differential responses to aging amongst the transcriptome and proteome of mesenchymal progenitor populations.

作者信息

Duque Gustavo, Feehan Jack, Tripodi Nicholas, Kondrikov Dmitry, Wijeratne Tissa, Gimble Jeffrey, Hill William, Apostolopoulos Vasso

机构信息

McGill University.

Victoria University.

出版信息

Res Sq. 2023 Dec 15:rs.3.rs-3755129. doi: 10.21203/rs.3.rs-3755129/v1.

Abstract

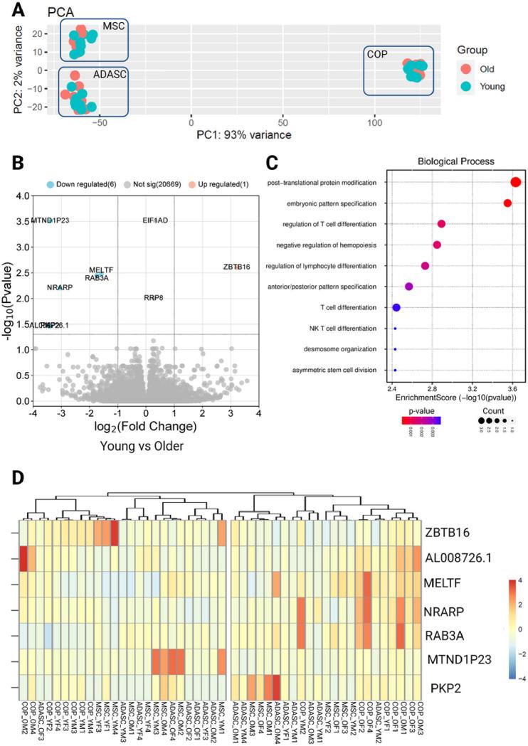
The biological aging of mesenchymal stem cells is proposed to contribute to the development of a range of musculoskeletal and systemic diseases associated with older adults, such as osteoporosis, sarcopenia, and frailty. Despite this, little is understood about the specific mechanisms which drive this stem cell exhaustion, with most studies evaluating indirect effects of other aging changes, such as DNA damage, senescence, and inflammaging. In this study, we assess the transcriptomic and proteomic changes in three different populations of mesenchymal progenitor cells from older (50-70 years) and younger (20-40 years) individuals to uncover potential mechanisms driving stem cell exhaustion in mesenchymal tissues. To do this, we harvested primary bone marrow mesenchymal stem and progenitor cells (MPCs), circulating osteoprogenitors (COP), and adipose-derived stem cells (ADSCs) from younger and older donors, with an equal number of samples from males and females. These samples underwent RNA sequencing and label-free proteomic analysis, comparing the younger samples to the older ones. There was a distinct transcriptomic phenotype associated with the pooled older stem cells, indicative of suppressed proliferation and differentiation; however, there was no consistent change in the proteome of the cells. Older MPCs had a distinct phenotype in both the transcriptome and proteome, again consistent with altered differentiation and proliferation, but also a pro-inflammatory immune shift in older adults. COP cells showed a strong transcriptomic shift to pro-inflammatory signaling but no consistent proteomic phenotype. Similarly, ADSCs displayed transcriptomic shift in physiologies associated with cell migration, adherence, and immune activation, but no consistent proteomic change with age. These results show that there are underlying transcriptomic changes with stem cell aging that likely contribute to a decline in tissue regeneration; however, contextual factors such as the microenvironment and general health status also have a strong role in this.

摘要

间充质干细胞的生物学衰老被认为与一系列与老年人相关的肌肉骨骼和全身性疾病的发展有关,如骨质疏松症、肌肉减少症和衰弱。尽管如此,对于导致这种干细胞耗竭的具体机制知之甚少,大多数研究评估的是其他衰老变化的间接影响,如DNA损伤、衰老和炎症衰老。在本研究中,我们评估了来自老年(50 - 70岁)和年轻(20 - 40岁)个体的三种不同间充质祖细胞群体的转录组和蛋白质组变化,以揭示驱动间充质组织中干细胞耗竭的潜在机制。为此,我们从年轻和老年供体中收集了原代骨髓间充质干细胞和祖细胞(MPC)、循环骨祖细胞(COP)和脂肪来源干细胞(ADSC),男性和女性的样本数量相等。这些样本进行了RNA测序和无标记蛋白质组分析,将年轻样本与老年样本进行比较。合并的老年干细胞存在一种独特的转录组表型,表明增殖和分化受到抑制;然而,细胞蛋白质组没有一致的变化。老年MPC在转录组和蛋白质组中都有独特的表型,同样与分化和增殖改变一致,但也表明老年人存在促炎免疫转变。COP细胞在转录组上强烈转向促炎信号,但没有一致的蛋白质组表型。同样,ADSC在与细胞迁移、黏附和免疫激活相关的生理过程中表现出转录组变化,但蛋白质组没有随年龄的一致变化。这些结果表明,干细胞衰老存在潜在的转录组变化,这可能导致组织再生能力下降;然而,诸如微环境和总体健康状况等背景因素在其中也起着重要作用。

https://cdn.ncbi.nlm.nih.gov/pmc/blobs/2885/10760299/4d991b89b5b2/nihpp-rs3755129v1-f0001.jpg

文献AI研究员

20分钟写一篇综述,助力文献阅读效率提升50倍。

立即体验

用中文搜PubMed

大模型驱动的PubMed中文搜索引擎

马上搜索

文档翻译

学术文献翻译模型,支持多种主流文档格式。

立即体验