Suppr超能文献

南非北部地区 SARS-CoV-2 的分子流行病学:2021 年 1 月至 2022 年 5 月的污水监测。

Molecular epidemiology of SARS-CoV-2 in Northern South Africa: wastewater surveillance from January 2021 to May 2022.

机构信息

HIV/AIDS & Global Health Research Programme, University of Venda, Thohoyandou, South Africa.

Department of Biochemistry and Microbiology, University of Venda, Thohoyandou, South Africa.

出版信息

Front Public Health. 2023 Dec 19;11:1309869. doi: 10.3389/fpubh.2023.1309869. eCollection 2023.

Abstract

INTRODUCTION

Wastewater-based genomic surveillance of severe acute respiratory syndrome coronavirus 2 (SARS-CoV-2) provides a comprehensive approach to characterize evolutionary patterns and distribution of viral types in a population. This study documents the molecular epidemiology of SARS-CoV-2, in Northern South Africa, from January 2021 to May 2022.

METHODOLOGY

A total of 487 wastewater samples were collected from the influent of eight wastewater treatment facilities and tested for SARS-CoV-2 RNA using quantitative reverse transcriptase polymerase chain reaction (qRT-PCR). SARS-CoV-2 positive samples with genome copies/mL ≥1,500 were subjected to allele-specific genotyping (ASG) targeting the Spike protein; 75 SARS-CoV-2 positive samples were subjected to whole genome sequencing (WGS) on the ATOPlex platform. Variants of concern (VoC) and lineages were assigned using the Nextclade and PangoLIN Software. Concordance for VoC between ASG and WGS analyses was determined. Sequence relationship was determined by phylogenetic analysis.

RESULTS

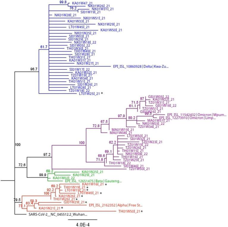
Seventy-five percent (365/487) of the influent samples were positive for SARS-CoV-2 RNA. Delta and Omicron VoC were more predominant at a prevalence of 45 and 32%, respectively, and they were detected as early as January and February 2021, while Beta VoC was least detected at a prevalence of 5%. A total of 11/60 (18%) sequences were assigned lineages and clades only, but not a specific VoC name. Phylogenetic analysis was used to investigate the relationship of these sequences to other study sequences, and further characterize them. Concordance in variant assignment between ASG and WGS was seen in 51.2% of the study sequences. There was more intra-variant diversity among Beta VoC sequences; mutation E484K was absent. Three previously undescribed mutations (A361S, V327I, D427Y) were seen in Delta VoC.

DISCUSSION AND CONCLUSION

The detection of Delta and Omicron VoCs in study sites earlier in the outbreak than has been reported in other regions of South Africa highlights the importance of population-based approaches over individual sample-based approaches in genomic surveillance. Inclusion of non-Spike protein targets could improve the specificity of ASG, since all VoCs share similar Spike protein mutations. Finally, continuous molecular epidemiology with the application of sensitive technologies such as next generation sequencing (NGS) is necessary for the documentation of mutations whose implications when further investigated could enhance diagnostics, and vaccine development efforts.

摘要

介绍

利用基于污水的基因组监测严重急性呼吸系统综合症冠状病毒 2 (SARS-CoV-2)可全面描述病毒在人群中的进化模式和类型分布。本研究记录了 2021 年 1 月至 2022 年 5 月期间,南非北部 SARS-CoV-2 的分子流行病学情况。

方法

从 8 个污水处理厂的污水进水口共采集了 487 份污水样本,使用定量逆转录聚合酶链反应(qRT-PCR)检测 SARS-CoV-2 RNA。对基因组拷贝数/mL≥1500 的 SARS-CoV-2 阳性样本进行 Spike 蛋白特异性等位基因分型(ASG);对 75 个 SARS-CoV-2 阳性样本进行 ATOPlex 平台上的全基因组测序(WGS)。使用 Nextclade 和 PangoLIN 软件对关注变异株(VOC)和谱系进行赋值。确定 ASG 和 WGS 分析之间 VOC 的一致性。通过系统发育分析确定序列关系。

结果

75%(487 个样本中的 365 个)的污水样本中检出 SARS-CoV-2 RNA。Delta 和 Omicron VOC 的流行率分别为 45%和 32%,早在 2021 年 1 月和 2 月就已检出,而 Beta VOC 的检出率最低,为 5%。共有 11/60(18%)的序列仅被分配了谱系和分支,而没有特定的 VOC 名称。通过对这些序列与其他研究序列的系统发育分析,进一步对它们进行了特征描述。在研究序列中,ASG 和 WGS 之间的变异赋值一致性为 51.2%。Beta VOC 序列的内部变异程度较高;缺失突变 E484K。在 Delta VOC 中发现了三个以前未描述的突变(A361S、V327I、D427Y)。在研究地点检测到的 Delta 和 Omicron VOC 比南非其他地区报告的更早,这突显了基于人群的方法在基因组监测方面优于基于个体样本的方法的重要性。纳入非 Spike 蛋白靶标可以提高 ASG 的特异性,因为所有 VOC 都具有相似的 Spike 蛋白突变。最后,为了记录进一步研究可能增强诊断和疫苗开发工作的影响的突变,需要持续进行分子流行病学研究,并应用下一代测序(NGS)等敏感技术。

https://cdn.ncbi.nlm.nih.gov/pmc/blobs/8a41/10764116/74c5fd5f4ef0/fpubh-11-1309869-g001.jpg

文献AI研究员

20分钟写一篇综述,助力文献阅读效率提升50倍。

立即体验

用中文搜PubMed

大模型驱动的PubMed中文搜索引擎

马上搜索

文档翻译

学术文献翻译模型,支持多种主流文档格式。

立即体验