Suppr超能文献

长寿干预调节线虫中的机械转导和细胞外基质动态平衡。

Longevity interventions modulate mechanotransduction and extracellular matrix homeostasis in C. elegans.

机构信息

Laboratory of Extracellular Matrix Regeneration, Institute of Translational Medicine, Department of Health Sciences and Technology, ETH Zürich, Schwerzenbach, CH-8603, Switzerland.

School of Pharmacy and Biomolecular Sciences, Irish Centre for Vascular Biology, Royal College of Surgeons in Ireland, Dublin 2, Ireland.

出版信息

Nat Commun. 2024 Jan 4;15(1):276. doi: 10.1038/s41467-023-44409-2.

Abstract

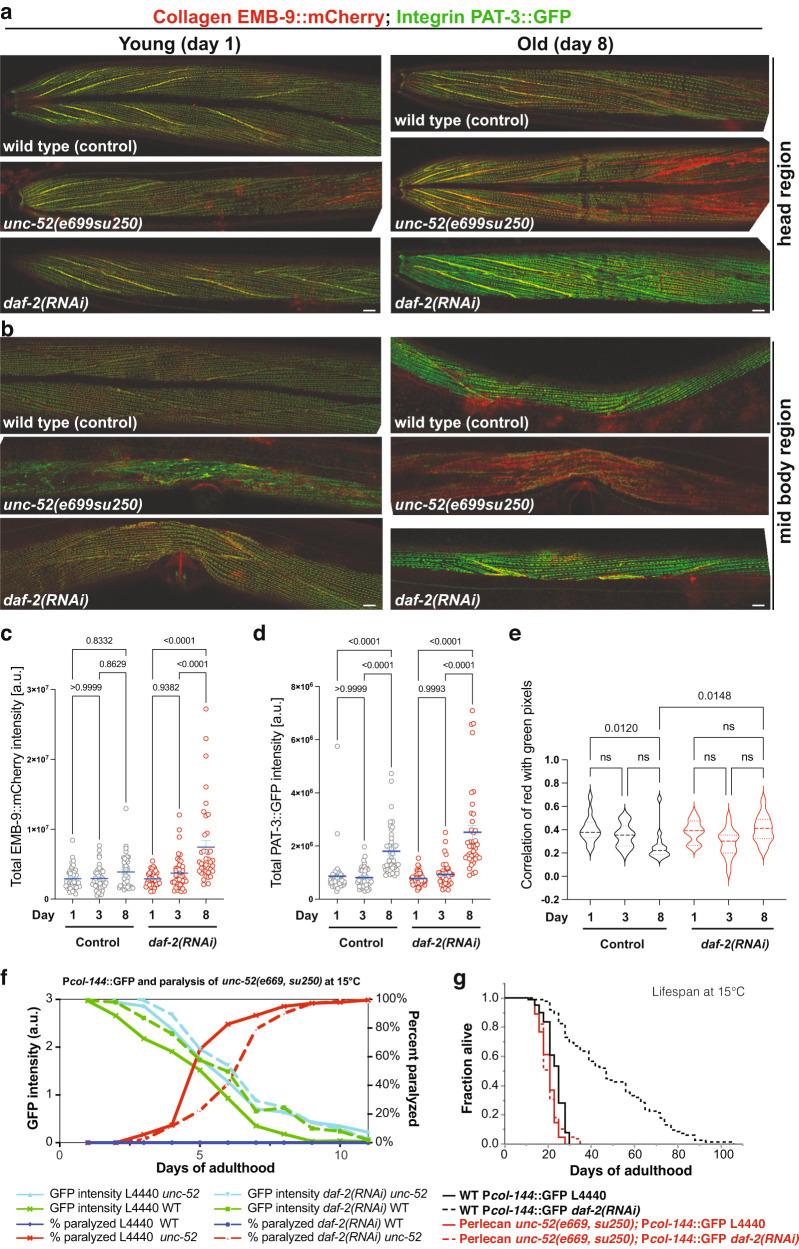
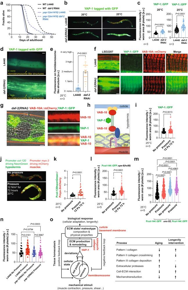
Dysfunctional extracellular matrices (ECM) contribute to aging and disease. Repairing dysfunctional ECM could potentially prevent age-related pathologies. Interventions promoting longevity also impact ECM gene expression. However, the role of ECM composition changes in healthy aging remains unclear. Here we perform proteomics and in-vivo monitoring to systematically investigate ECM composition (matreotype) during aging in C. elegans revealing three distinct collagen dynamics. Longevity interventions slow age-related collagen stiffening and prolong the expression of collagens that are turned over. These prolonged collagen dynamics are mediated by a mechanical feedback loop of hemidesmosome-containing structures that span from the exoskeletal ECM through the hypodermis, basement membrane ECM, to the muscles, coupling mechanical forces to adjust ECM gene expression and longevity via the transcriptional co-activator YAP-1 across tissues. Our results provide in-vivo evidence that coordinated ECM remodeling through mechanotransduction is required and sufficient to promote longevity, offering potential avenues for interventions targeting ECM dynamics.

摘要

功能失调的细胞外基质 (ECM) 会导致衰老和疾病。修复功能失调的 ECM 可能有助于预防与年龄相关的病变。促进长寿的干预措施也会影响 ECM 基因表达。然而,ECM 组成变化在健康衰老中的作用尚不清楚。在这里,我们通过蛋白质组学和体内监测,系统地研究了秀丽隐杆线虫衰老过程中的 ECM 组成(基质型),揭示了三种不同的胶原蛋白动力学。长寿干预措施减缓了与年龄相关的胶原蛋白变硬,并延长了被代谢的胶原蛋白的表达。这些延长的胶原蛋白动力学是由含有半桥粒的结构的机械反馈环介导的,这些结构从外骨骼 ECM 穿过真皮、基底膜 ECM 延伸到肌肉,通过跨组织的转录共激活因子 YAP-1 将机械力耦合到 ECM 基因表达和长寿的调节中。我们的研究结果提供了体内证据,表明通过机械转导进行协调的 ECM 重塑是必需的,也是促进长寿的充分条件,为针对 ECM 动力学的干预措施提供了潜在途径。

https://cdn.ncbi.nlm.nih.gov/pmc/blobs/7ffb/10766642/ab0a4c6a0b60/41467_2023_44409_Fig1_HTML.jpg

文献AI研究员

20分钟写一篇综述,助力文献阅读效率提升50倍。

立即体验

用中文搜PubMed

大模型驱动的PubMed中文搜索引擎

马上搜索

文档翻译

学术文献翻译模型,支持多种主流文档格式。

立即体验