Suppr超能文献

PIWI相互作用RNA-YBX1通过YBX1在三阴性乳腺癌中经由丝裂原活化蛋白激酶信号通路抑制增殖和转移。

PIWI-interacting RNA-YBX1 inhibits proliferation and metastasis by the MAPK signaling pathway via YBX1 in triple-negative breast cancer.

作者信息

Wu Linyu, Huang Shanshan, Tian Wenwen, Liu Peng, Xie Yi, Qiu Yu, Li Xing, Tang Yuhui, Zheng Shaoquan, Sun Yuying, Tang Hailin, Du Wei, Tan Weige, Xie Xinhua

机构信息

State Key Laboratory of Oncology in South China, Guangdong Provincial Clinical Research Center for Cancer, Sun Yat-Sen University Cancer Center, Guangzhou, 510060, China.

Affiliated Cancer Hospital & Institute of Guangzhou Medical University, No.78 Hengzhigang Road, Guangzhou, 510095, China.

出版信息

Cell Death Discov. 2024 Jan 5;10(1):7. doi: 10.1038/s41420-023-01771-w.

Abstract

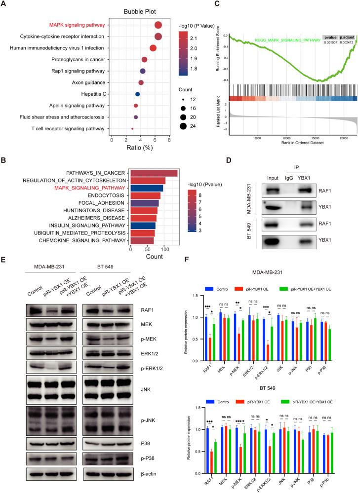
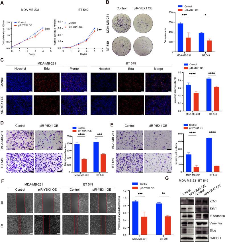
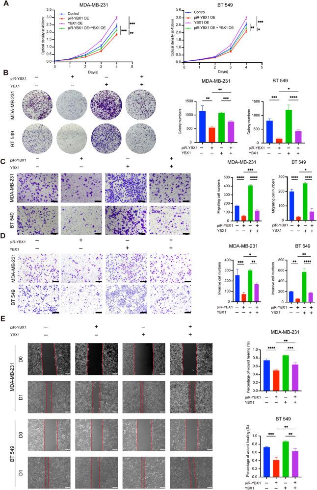
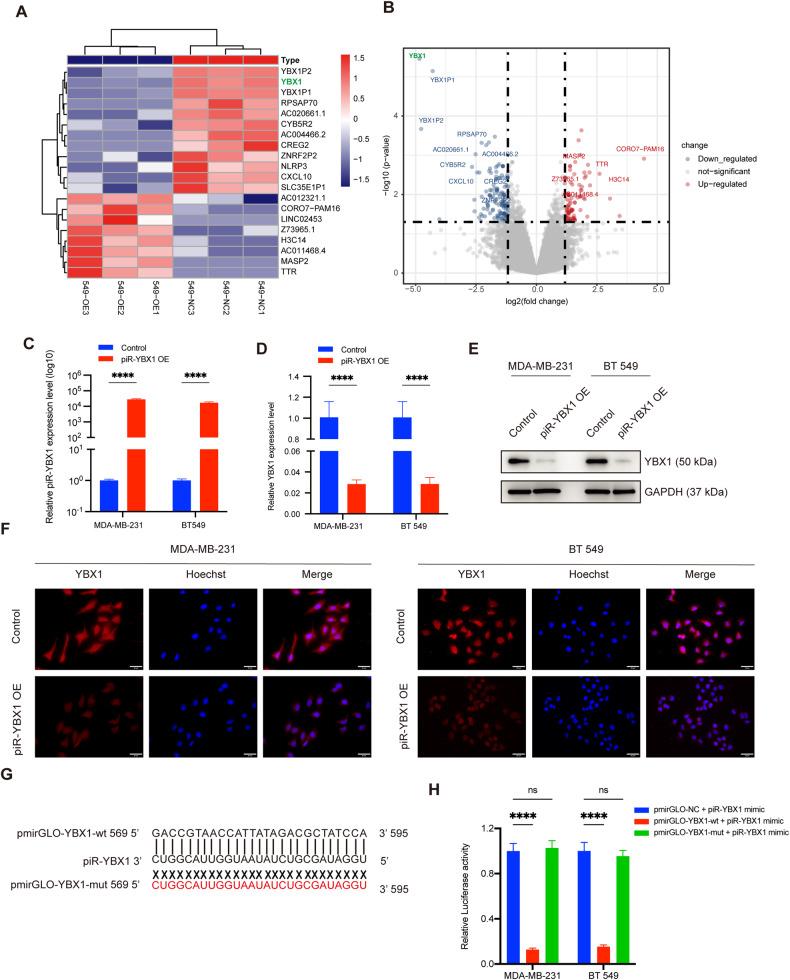
Breast cancer is the second leading cause of death in women worldwide, with triple-negative breast cancer (TNBC) having the worst prognosis. Although there are numerous studies on TNBC, there is no effective treatment for it, and it is still a major problem today. Studies on PIWI-interacting RNAs (piRNAs) are increasing and investigating the mechanism of piRNAs in the proliferation and metastasis of TNBC may lead to new potential treatment targets. Here, we identified a novel piRNA, piR-YBX1, which was downregulated in TNBC compared to matched normal breast tissue. Overexpression of piR-YBX1 significantly inhibited the proliferation, migration, invasion ability of TNBC cells both in vivo and in vitro. Mechanistically, piR-YBX1 could bind directly to mRNA of Y-box binding protein 1 (YBX1) and overexpression of piR-YBX1 downregulated YBX1 in both mRNA and protein levels, while the function of piR-YBX1 could be partly rescued by overexpression of YBX1. In addition, YBX1 could bind to RAF1 which is the key molecule in the MAPK signaling pathway, and overexpression of piR-YBX1 inhibited the p-MEK and p-ERK1/2, which can be reverted by YBX1. In conclusion, our findings discovered that the piR-YBX1/YBX1/MAPK axis suppresses the proliferation and metastasis of TNBC and therefore piR-YBX1 has the potential to be an effective therapeutic agent for breast cancer.

摘要

乳腺癌是全球女性第二大死因,三阴性乳腺癌(TNBC)的预后最差。尽管对TNBC有大量研究,但仍没有有效的治疗方法,它至今仍是一个主要问题。对PIWI相互作用RNA(piRNA)的研究不断增加,探究piRNA在TNBC增殖和转移中的机制可能会带来新的潜在治疗靶点。在此,我们鉴定出一种新型piRNA,piR-YBX1,与匹配的正常乳腺组织相比,它在TNBC中表达下调。piR-YBX1的过表达在体内和体外均显著抑制TNBC细胞的增殖、迁移和侵袭能力。机制上,piR-YBX1可直接与Y盒结合蛋白1(YBX1)的mRNA结合,piR-YBX1的过表达在mRNA和蛋白水平均下调YBX1,而YBX1的过表达可部分挽救piR-YBX1的功能。此外,YBX1可与丝裂原活化蛋白激酶(MAPK)信号通路中的关键分子RAF1结合,piR-YBX1的过表达抑制p-MEK和p-ERK1/2,而YBX1可使其恢复。总之,我们的研究发现piR-YBX1/YBX1/MAPK轴抑制TNBC的增殖和转移,因此piR-YBX1有潜力成为乳腺癌的有效治疗药物。

https://cdn.ncbi.nlm.nih.gov/pmc/blobs/7606/10770055/20318137e4a7/41420_2023_1771_Fig1_HTML.jpg

文献AI研究员

20分钟写一篇综述,助力文献阅读效率提升50倍。

立即体验

用中文搜PubMed

大模型驱动的PubMed中文搜索引擎

马上搜索

文档翻译

学术文献翻译模型,支持多种主流文档格式。

立即体验