Suppr超能文献

水痘相关激酶 2 变体通过调节激酶活性差异影响乳腺癌生长。

Vaccinia-related kinase 2 variants differentially affect breast cancer growth by regulating kinase activity.

机构信息

Department of Life Sciences, Pohang University of Science and Technology, Pohang, 37673, Korea.

R&D Center, NovMetaPharma Co., Ltd., Pohang, 37668, Korea.

出版信息

Oncol Res. 2023 Dec 28;32(2):421-432. doi: 10.32604/or.2023.031031. eCollection 2023.

Abstract

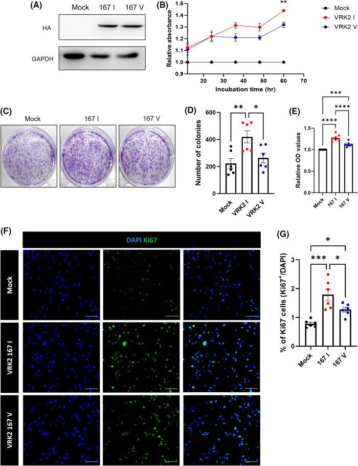
Genetic information is transcribed from genomic DNA to mRNA, which is then translated into three-dimensional proteins. mRNAs can undergo various post-transcriptional modifications, including RNA editing that alters mRNA sequences, ultimately affecting protein function. In this study, RNA editing was identified at the 499th base (c.499) of human vaccinia-related kinase 2 (VRK2). This RNA editing changes the amino acid in the catalytic domain of VRK2 from isoleucine (with adenine base) to valine (with guanine base). Isoleucine-containing VRK2 has higher kinase activity than the valine-containing VRK2, which leads to an increase in tumor cell proliferation. Earlier we reported that VRK2 directly interacts with dystrobrevin-binding protein (dysbindin) and results in reducing its stability. Herein, we demonstrate that isoleucine-containing VRK2 decreases the level of dysbindin than valine-containing VRK2. Dysbindin interacts with cyclin D and thereby regulates its expression and function. The reduction in the level of dysbindin by isoleucine-containing VRK2 further enhances the cyclin D expression, resulting in increased tumor growth and reduction in survival rates. It has also been observed that in patient samples, VRK2 level was elevated in breast cancer tissue compared to normal breast tissue. Additionally, the isoleucine form of VRK2 exhibited a greater increase in breast cancer tissue. Therefore, it is concluded that VRK2, especially dependent on the 167th variant amino acid, can be one of the indexes of tumor progression and proliferation.

摘要

遗传信息从基因组 DNA 转录到 mRNA,然后翻译成三维蛋白质。mRNA 可以经历各种转录后修饰,包括改变 mRNA 序列的 RNA 编辑,最终影响蛋白质功能。在这项研究中,在人类痘苗相关激酶 2(VRK2)的第 499 个碱基(c.499)处鉴定到 RNA 编辑。这种 RNA 编辑将 VRK2 催化结构域中的氨基酸从异亮氨酸(带有腺嘌呤碱基)变为缬氨酸(带有鸟嘌呤碱基)。含有异亮氨酸的 VRK2 比含有缬氨酸的 VRK2 具有更高的激酶活性,这导致肿瘤细胞增殖增加。我们之前报道过 VRK2 直接与肌营养不良结合蛋白(dysbindin)相互作用,导致其稳定性降低。在此,我们证明含有异亮氨酸的 VRK2 比含有缬氨酸的 VRK2 降低 dysbindin 的水平。dysbindin 与细胞周期蛋白 D 相互作用,从而调节其表达和功能。含有异亮氨酸的 VRK2 降低 dysbindin 的水平进一步增强了细胞周期蛋白 D 的表达,导致肿瘤生长增加和生存率降低。还观察到,与正常乳腺组织相比,在乳腺癌组织中 VRK2 水平升高。此外,VRK2 的异亮氨酸形式在乳腺癌组织中表现出更大的增加。因此,可以得出结论,VRK2,特别是依赖于第 167 个变异氨基酸,可以成为肿瘤进展和增殖的指标之一。

https://cdn.ncbi.nlm.nih.gov/pmc/blobs/e28c/10765118/73052cc8c972/OncolRes-32-31031-f001.jpg

文献AI研究员

20分钟写一篇综述,助力文献阅读效率提升50倍。

立即体验

用中文搜PubMed

大模型驱动的PubMed中文搜索引擎

马上搜索

文档翻译

学术文献翻译模型,支持多种主流文档格式。

立即体验