Suppr超能文献

S1PR1抑制可诱导T细胞中的促凋亡信号传导,并限制淋巴结内的体液免疫反应。

S1PR1 inhibition induces proapoptotic signaling in T cells and limits humoral responses within lymph nodes.

作者信息

Dixit Dhaval, Hallisey Victoria M, Zhu Ethan Ys, Okuniewska Martyna, Cadwell Ken, Chipuk Jerry E, Axelrad Jordan E, Schwab Susan R

机构信息

Departments of Cell Biology and Pathology, New York University Grossman School of Medicine, New York, New York, USA.

Department of Medicine and Institute for Immunology, University of Pennsylvania Perelman School of Medicine, Philadelphia, Pennsylvania, USA.

出版信息

J Clin Invest. 2024 Jan 9;134(4):e174984. doi: 10.1172/JCI174984.

Abstract

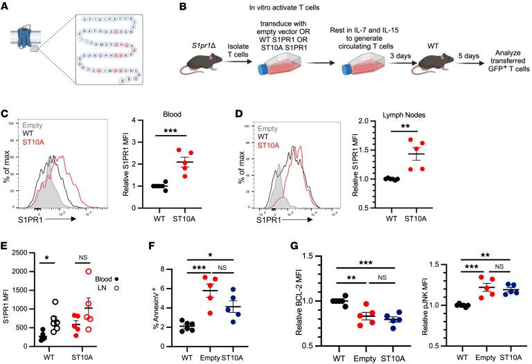
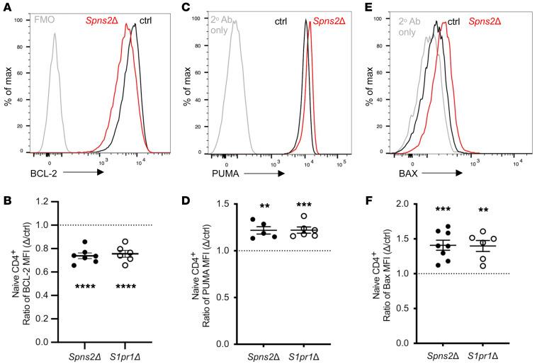
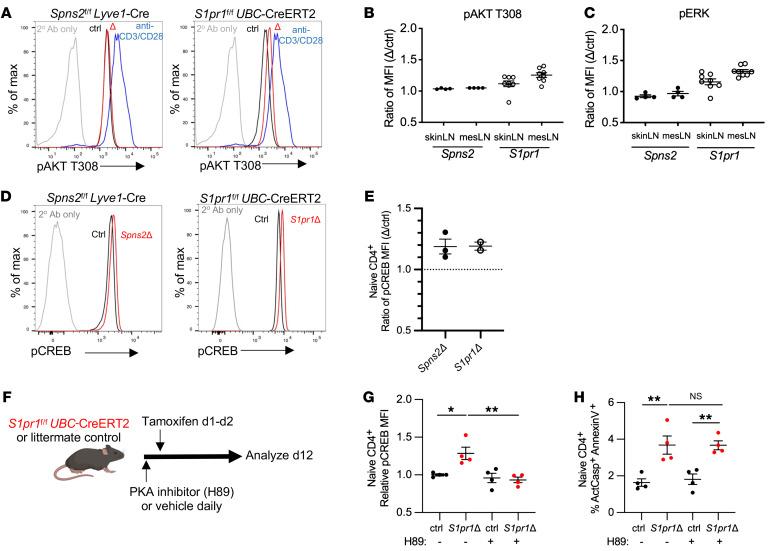
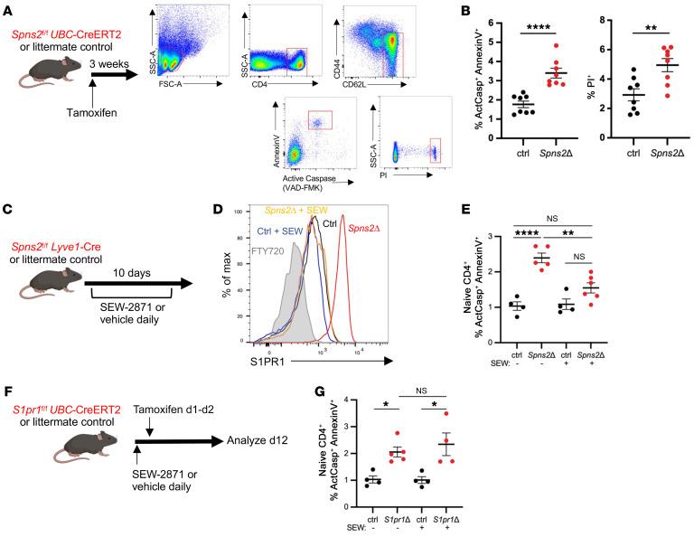
Effective immunity requires a large, diverse naive T cell repertoire circulating among lymphoid organs in search of antigen. Sphingosine 1-phosphate (S1P) and its receptor S1PR1 contribute by both directing T cell migration and supporting T cell survival. Here, we addressed how S1P enables T cell survival and the implications for patients treated with S1PR1 antagonists. We found that S1PR1 limited apoptosis by maintaining the appropriate balance of BCL2 family members via restraint of JNK activity. Interestingly, the same residues of S1PR1 that enable receptor internalization were required to prevent this proapoptotic cascade. Findings in mice were recapitulated in ulcerative colitis patients treated with the S1PR1 antagonist ozanimod, and the loss of naive T cells limited B cell responses. Our findings highlighted an effect of S1PR1 antagonists on the ability to mount immune responses within lymph nodes, beyond their effect on lymph node egress, and suggested both limitations and additional uses of this important class of drugs.

摘要

有效的免疫需要大量多样的初始T细胞库在淋巴器官间循环以寻找抗原。1-磷酸鞘氨醇(S1P)及其受体S1PR1通过指导T细胞迁移和支持T细胞存活发挥作用。在此,我们探讨了S1P如何使T细胞存活以及对接受S1PR1拮抗剂治疗的患者的影响。我们发现S1PR1通过抑制JNK活性维持BCL2家族成员的适当平衡来限制细胞凋亡。有趣的是,使受体内化的S1PR1相同残基对于阻止这种促凋亡级联反应是必需的。在接受S1PR1拮抗剂奥扎莫德治疗的溃疡性结肠炎患者中重现了小鼠的研究结果,并且初始T细胞的丧失限制了B细胞反应。我们的研究结果突出了S1PR1拮抗剂对在淋巴结内产生免疫反应能力的影响,超出了它们对淋巴结输出的影响,并提示了这类重要药物的局限性和其他用途。

https://cdn.ncbi.nlm.nih.gov/pmc/blobs/0381/10869180/a7e17db9be53/jci-134-174984-g022.jpg

文献AI研究员

20分钟写一篇综述,助力文献阅读效率提升50倍。

立即体验

用中文搜PubMed

大模型驱动的PubMed中文搜索引擎

马上搜索

文档翻译

学术文献翻译模型,支持多种主流文档格式。

立即体验