Suppr超能文献

肠道微生物组衍生的丁酸盐可抑制胃癌中肿瘤相关巨噬细胞中的免疫抑制因子 PD-L1 和 IL-10。

Gut microbiome-derived butyrate inhibits the immunosuppressive factors PD-L1 and IL-10 in tumor-associated macrophages in gastric cancer.

机构信息

Rheumatism Research Center, Catholic Research Institute of Medical Science, The Catholic University of Korea, Seoul, Korea.

Lab of Translational ImmunoMedicine, Catholic Research Institute of Medical Science, College of Medicine, The Catholic University of Korea, Seoul, Korea.

出版信息

Gut Microbes. 2024 Jan-Dec;16(1):2300846. doi: 10.1080/19490976.2023.2300846. Epub 2024 Jan 10.

Abstract

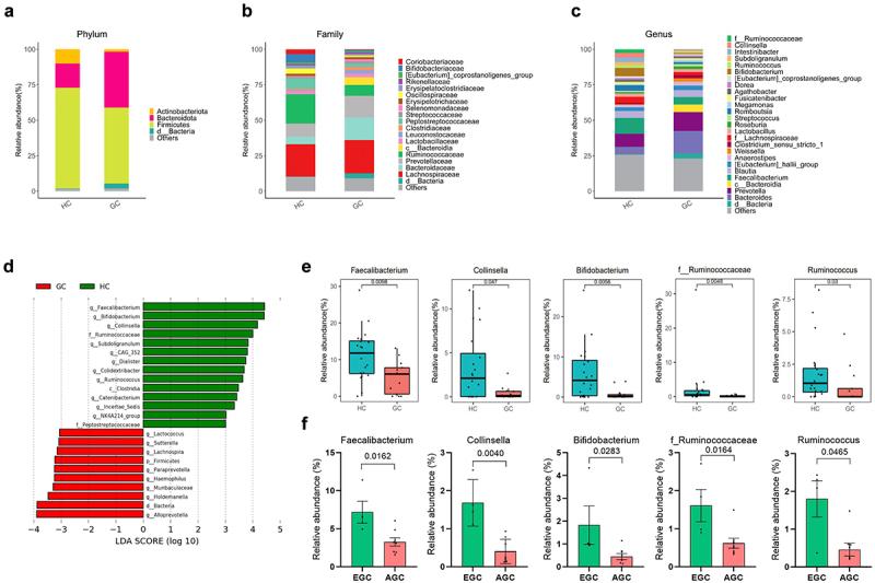
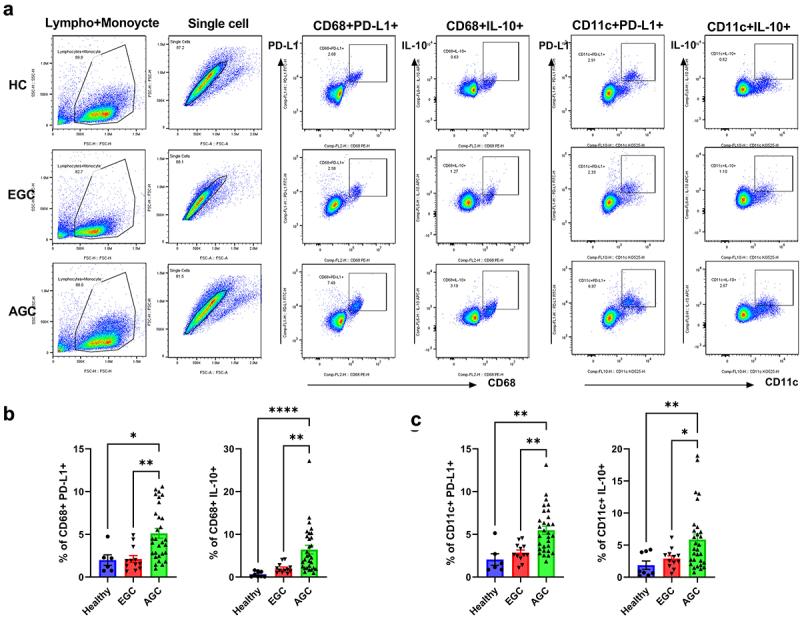
Early detection and surgical treatment are essential to achieve a good outcome in gastric cancer (GC). Stage IV and recurrent GC have a poor prognosis. Therefore, new treatments for GC are needed. We investigated the intestinal microbiome of GC patients and attempted to reverse the immunosuppression of the immune and cancer cells of GC patients through the modulation of microbiome metabolites. We evaluated the levels of programmed death-ligand 1 (PD-L1) and interleukin (IL)-10 in the peripheral blood immunocytes of GC patients. Cancer tissues were obtained from patients who underwent surgical resection of GC, and stained sections of cancer tissues were visualized via confocal microscopy. The intestinal microbiome was analyzed using stool samples of healthy individuals and GC patients. Patient-derived avatar model was developed by injecting peripheral blood mononuclear cells (PBMCs) from advanced GC (AGC) patients into NSG mice, followed by injection of AGS cells. PD-L1 and IL-10 had higher expression levels in immune cells of GC patients than in those of healthy controls. The levels of immunosuppressive factors were increased in the immune and tumor cells of tumor tissues of GC patients. The abundances of and in the intestinal flora were lower in GC patients than in healthy individuals. Butyrate, a representative microbiome metabolite, suppressed the expression levels of PD-L1 and IL-10 in immune cells. In addition, the PBMCs of AGC patients showed increased levels of immunosuppressive factors in the avatar mouse model. Butyrate inhibited tumor growth in mice. Restoration of the intestinal microbiome and its metabolic functions inhibit tumor growth and reverse the immunosuppression due to increased PD-L1 and IL-10 levels in PBMCs and tumor cells of GC patients.

摘要

早期发现和外科治疗对于胃癌(GC)的良好预后至关重要。IV 期和复发性 GC 的预后较差。因此,需要新的 GC 治疗方法。我们研究了 GC 患者的肠道微生物组,并试图通过调节微生物组代谢物来逆转 GC 患者免疫和癌细胞的免疫抑制作用。我们评估了 GC 患者外周血免疫细胞中程序性死亡配体 1(PD-L1)和白细胞介素(IL)-10 的水平。从接受 GC 手术切除的患者中获得癌症组织,并通过共聚焦显微镜观察癌症组织的染色切片。使用健康个体和 GC 患者的粪便样本分析肠道微生物组。通过将晚期 GC(AGC)患者的外周血单核细胞(PBMC)注入 NSG 小鼠中,然后注入 AGS 细胞,开发了患者衍生的虚拟模型。AGC 患者的 PD-L1 和 IL-10 在免疫细胞中的表达水平高于健康对照组。GC 患者肿瘤组织中的免疫和肿瘤细胞中的免疫抑制因子水平升高。GC 患者肠道菌群中的 和 的丰度低于健康个体。丁酸盐是一种代表性的微生物组代谢物,可抑制免疫细胞中 PD-L1 和 IL-10 的表达水平。此外,AGC 患者的 PBMC 在虚拟模型小鼠中显示出更高水平的免疫抑制因子。丁酸盐抑制了小鼠的肿瘤生长。恢复肠道微生物组及其代谢功能可抑制肿瘤生长,并逆转 GC 患者 PBMC 和肿瘤细胞中 PD-L1 和 IL-10 水平升高引起的免疫抑制作用。

https://cdn.ncbi.nlm.nih.gov/pmc/blobs/d6a0/10793689/7d8343bab914/KGMI_A_2300846_F0001_OC.jpg

文献AI研究员

20分钟写一篇综述,助力文献阅读效率提升50倍。

立即体验

用中文搜PubMed

大模型驱动的PubMed中文搜索引擎

马上搜索

文档翻译

学术文献翻译模型,支持多种主流文档格式。

立即体验