Suppr超能文献

异鼠李素通过抑制犬乳腺肿瘤中的EGFR-STAT3信号通路来调节程序性死亡配体-1的表达。

Isorhamnetin Regulates Programmed Death Ligand-1 Expression by Suppressing the EGFR-STAT3 Signaling Pathway in Canine Mammary Tumors.

作者信息

Mei Chen, Zhang Xue, Zhi Yan, Liang Zhixuan, Xu Haojun, Liu Zhenyi, Liu Ying, Lyu Yanli, Wang Hongjun

机构信息

Institute of Animal Husbandry and Veterinary Medicine, Beijing Academy of Agriculture and Forestry Sciences, No. 11 Shuguanghuayuan Middle Road, Haidian District, Beijing 100097, China.

Department of Clinical Veterinary Medicine, College of Veterinary Medicine, China Agricultural University, No. 2 Yuanmingyuan West Road, Haidian District, Beijing 100193, China.

出版信息

Int J Mol Sci. 2024 Jan 4;25(1):670. doi: 10.3390/ijms25010670.

Abstract

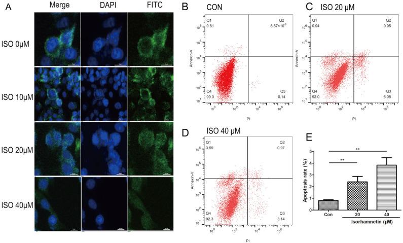
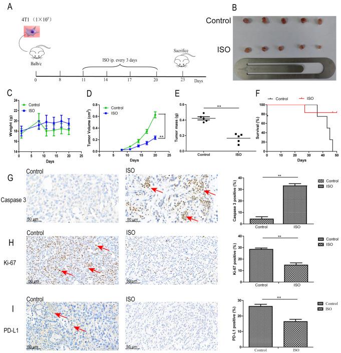
Programmed death ligand-1 (PD-L1) is highly expressed in a variety of cancer cells and suggests a poorer prognosis for patients. The natural compound isorhamnetin (ISO) shows promise in treating cancers and causing damage to canine mammary tumor (CMT) cells. We investigated the mechanism of ISO in reducing PD-L1 expression in CMT cells. Clustered, regularly interspaced short palindromic repeat-associated protein 9 (CRISPR/Cas9) was used to mediate knockout in U27 cells. Then, monoclonal cells were screened and cultured. Nucleotide sequencing and expression of PD-L1 were detected. Additionally, we examined cell migration, invasion, and damage. Immunofluorescent staining of PD-L1 was examined in U27 cells. The signaling pathways were measured by Western blotting. Murine xenotransplantation models and murine immunocompetent allograft mammary tumor models were established to evaluate the effect of ISO therapy. Expression of Ki-67, caspase3, and PD-L1 were analyzed by immunohistochemistry. A pull-down assay was used to explore which proteins could bind to ISO. Canine EGFR protein was purified and used to detect whether it directly binds to ISO using a surface plasmon resonance assay. ISO inhibited the EGFR-STAT3-PD-L1 signaling pathway and blocked cancer growth, significantly increasing the survival rate of healthy cells. The cell membrane receptor EGFR was identified as a direct target of ISO. ISO could be exploited as an antineoplastic treatment of CMT by targeting EGFR to suppress PD-L1 expression.

摘要

程序性死亡配体-1(PD-L1)在多种癌细胞中高表达,提示患者预后较差。天然化合物异鼠李素(ISO)在治疗癌症及损伤犬乳腺肿瘤(CMT)细胞方面显示出前景。我们研究了ISO降低CMT细胞中PD-L1表达的机制。利用成簇规律间隔短回文重复序列相关蛋白9(CRISPR/Cas9)介导U27细胞中的基因敲除。然后筛选并培养单克隆细胞。检测PD-L1的核苷酸测序及表达。此外,我们检测了细胞迁移、侵袭及损伤情况。检测U27细胞中PD-L1的免疫荧光染色。通过蛋白质印迹法检测信号通路。建立小鼠异种移植模型和小鼠免疫活性同种异体乳腺肿瘤模型以评估ISO治疗的效果。通过免疫组织化学分析Ki-67、半胱天冬酶3和PD-L1的表达。采用下拉试验探究哪些蛋白可与ISO结合。纯化犬表皮生长因子受体(EGFR)蛋白,并使用表面等离子体共振试验检测其是否直接与ISO结合。ISO抑制EGFR-STAT3-PD-L1信号通路并阻断癌症生长,显著提高健康细胞的存活率。细胞膜受体EGFR被确定为ISO的直接靶点。ISO可通过靶向EGFR抑制PD-L1表达,从而被开发用作CMT的抗肿瘤治疗药物。

https://cdn.ncbi.nlm.nih.gov/pmc/blobs/cc15/10779303/ebc38ad35400/ijms-25-00670-g001.jpg

文献AI研究员

20分钟写一篇综述,助力文献阅读效率提升50倍。

立即体验

用中文搜PubMed

大模型驱动的PubMed中文搜索引擎

马上搜索

文档翻译

学术文献翻译模型,支持多种主流文档格式。

立即体验