Suppr超能文献

大规模血浆蛋白质组学鉴定出与心力衰竭发展相关的新型蛋白质和蛋白质网络。

Large scale plasma proteomics identifies novel proteins and protein networks associated with heart failure development.

机构信息

Division of Cardiology, University of Texas Southwestern Medical Center, Dallas, TX, USA.

Division of Cardiovascular Medicine, Brigham and Women's Hospital, Boston, MA, USA.

出版信息

Nat Commun. 2024 Jan 15;15(1):528. doi: 10.1038/s41467-023-44680-3.

Abstract

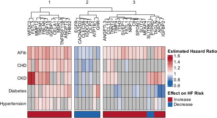
Heart failure (HF) causes substantial morbidity and mortality but its pathobiology is incompletely understood. The proteome is a promising intermediate phenotype for discovery of novel mechanisms. We measured 4877 plasma proteins in 13,900 HF-free individuals across three analysis sets with diverse age, geography, and HF ascertainment to identify circulating proteins and protein networks associated with HF development. Parallel analyses in Atherosclerosis Risk in Communities study participants in mid-life and late-life and in Trøndelag Health Study participants identified 37 proteins consistently associated with incident HF independent of traditional risk factors. Mendelian randomization supported causal effects of 10 on HF, HF risk factors, or left ventricular size and function, including matricellular (e.g. SPON1, MFAP4), senescence-associated (FSTL3, IGFBP7), and inflammatory (SVEP1, CCL15, ITIH3) proteins. Protein co-regulation network analyses identified 5 modules associated with HF risk, two of which were influenced by genetic variants that implicated trans hotspots within the VTN and CFH genes.

摘要

心力衰竭(HF)导致大量发病率和死亡率,但它的病理生理学尚不完全了解。蛋白质组是发现新机制的有前途的中间表型。我们在三个分析集中测量了 13900 名无心力衰竭个体的 4877 种血浆蛋白,这些分析集具有不同的年龄、地理位置和心力衰竭确定方法,以确定与心力衰竭发展相关的循环蛋白和蛋白质网络。在中年和晚年的社区动脉粥样硬化风险研究参与者和特隆德拉格健康研究参与者中的平行分析确定了 37 种蛋白质,这些蛋白质与传统危险因素独立的心力衰竭事件发生一致相关。孟德尔随机化支持 10 种蛋白质对心力衰竭、心力衰竭危险因素或左心室大小和功能的因果影响,包括基质细胞(例如 SPON1、MFAP4)、衰老相关(FSTL3、IGFBP7)和炎症(SVEP1、CCL15、ITIH3)蛋白。蛋白质共调节网络分析确定了与 HF 风险相关的 5 个模块,其中两个受 VTN 和 CFH 基因内跨热点的遗传变异影响。

https://cdn.ncbi.nlm.nih.gov/pmc/blobs/d70c/10789789/0dd880414540/41467_2023_44680_Fig1_HTML.jpg

文献AI研究员

20分钟写一篇综述,助力文献阅读效率提升50倍。

立即体验

用中文搜PubMed

大模型驱动的PubMed中文搜索引擎

马上搜索

文档翻译

学术文献翻译模型,支持多种主流文档格式。

立即体验