Suppr超能文献

通过抗原重定向进行疫苗设计。

Vaccine design via antigen reorientation.

机构信息

Department of Biochemistry, Stanford University School of Medicine, Stanford, CA, USA.

Sarafan ChEM-H, Stanford University, Stanford, CA, USA.

出版信息

Nat Chem Biol. 2024 Aug;20(8):1012-1021. doi: 10.1038/s41589-023-01529-6. Epub 2024 Jan 15.

Abstract

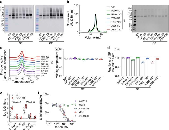
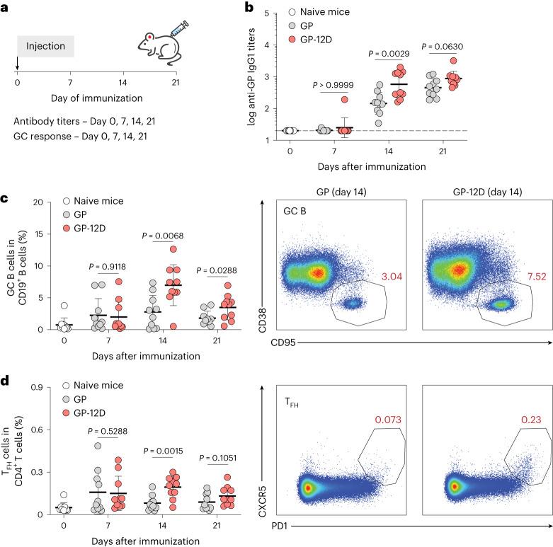
A major challenge in creating universal influenza vaccines is to focus immune responses away from the immunodominant, variable head region of hemagglutinin (HA-head) and toward the evolutionarily conserved stem region (HA-stem). Here we introduce an approach to control antigen orientation via site-specific insertion of aspartate residues that facilitates antigen binding to alum. We demonstrate the generalizability of this approach with antigens from Ebola, severe acute respiratory syndrome coronavirus 2 (SARS-CoV-2) and influenza viruses and observe enhanced neutralizing antibody responses in all cases. We then reorient an H2 HA in an 'upside-down' configuration to increase the exposure and immunogenicity of HA-stem. The reoriented H2 HA (reoH2HA) on alum induced stem-directed antibodies that cross-react with both group 1 and group 2 influenza A subtypes. Electron microscopy polyclonal epitope mapping (EMPEM) revealed that reoH2HA (group 1) elicits cross-reactive antibodies targeting group 2 HA-stems. Our results highlight antigen reorientation as a generalizable approach for designing epitope-focused vaccines.

摘要

在开发通用流感疫苗方面,一个主要的挑战是将免疫反应从免疫优势、具有变异性的血凝素(HA-Head)头部区域转移到进化上保守的茎部区域(HA-Stem)。在这里,我们介绍了一种通过定点插入天冬氨酸残基来控制抗原定向的方法,这种方法有利于抗原与铝佐剂结合。我们用来自埃博拉病毒、严重急性呼吸综合征冠状病毒 2(SARS-CoV-2)和流感病毒的抗原验证了这种方法的通用性,并观察到所有情况下的中和抗体反应都增强了。然后,我们将 H2 HA 以“上下颠倒”的构型重新定向,以增加 HA-茎的暴露和免疫原性。在铝佐剂上重新定向的 H2 HA(reoH2HA)诱导出针对 HA-茎的具有交叉反应性的抗体,这些抗体可以与 A 型流感病毒的 1 组和 2 组发生交叉反应。电子显微镜多克隆表位作图(EMPEM)显示,reoH2HA(1 组)引发的交叉反应性抗体针对 2 组 HA-茎。我们的研究结果强调了抗原重新定向作为设计表位聚焦疫苗的一种通用方法。

https://cdn.ncbi.nlm.nih.gov/pmc/blobs/cd30/11288889/54c97136f1c8/41589_2023_1529_Fig1_HTML.jpg

文献AI研究员

20分钟写一篇综述,助力文献阅读效率提升50倍。

立即体验

用中文搜PubMed

大模型驱动的PubMed中文搜索引擎

马上搜索

文档翻译

学术文献翻译模型,支持多种主流文档格式。

立即体验