Suppr超能文献

SARS-CoV-2 刺突蛋白激活 NLRP3 炎症小体并使内皮细胞和免疫细胞中的凝血因子失活。

SARS-CoV-2 S protein activates NLRP3 inflammasome and deregulates coagulation factors in endothelial and immune cells.

机构信息

Department of Pharmacology, School of Medicine, Universidad Autónoma de Madrid, Madrid, Spain.

Respiratory Diseases Group, Respiratory Service, La Paz University Hospital, IdiPAZ, Madrid, Spain.

出版信息

Cell Commun Signal. 2024 Jan 15;22(1):38. doi: 10.1186/s12964-023-01397-6.

Abstract

BACKGROUND

Hyperinflammation, hypercoagulation and endothelial injury are major findings in acute and post-COVID-19. The SARS-CoV-2 S protein has been detected as an isolated element in human tissues reservoirs and is the main product of mRNA COVID-19 vaccines. We investigated whether the S protein alone triggers pro-inflammatory and pro-coagulant responses in primary cultures of two cell types deeply affected by SARS-CoV-2, such are monocytes and endothelial cells.

METHODS

In human umbilical vein endothelial cells (HUVEC) and monocytes, the components of NF-κB and the NLRP3 inflammasome system, as well as coagulation regulators, were assessed by qRT-PCR, Western blot, flow cytometry, or indirect immunofluorescence.

RESULTS

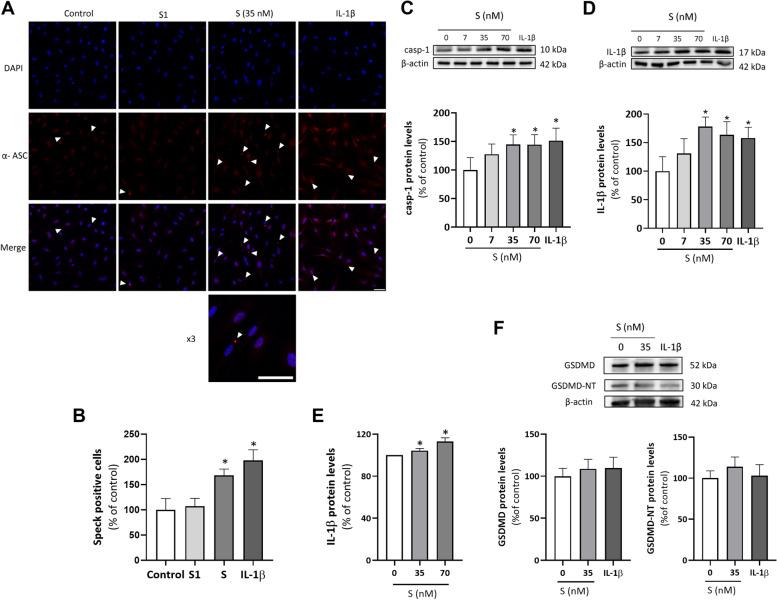
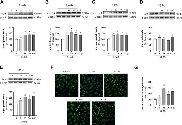
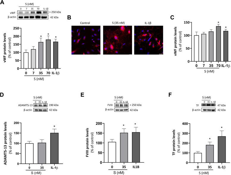
S protein activated NF-κB, promoted pro-inflammatory cytokines release, and triggered the priming and activation of the NLRP3 inflammasome system resulting in mature IL-1β formation in both cell types. This was paralleled by enhanced production of coagulation factors such as von Willebrand factor (vWF), factor VIII or tissue factor, that was mediated, at least in part, by IL-1β. Additionally, S protein failed to enhance ADAMTS-13 levels to counteract the pro-coagulant activity of vWF multimers. Monocytes and HUVEC barely expressed angiotensin-converting enzyme-2. Pharmacological approaches and gene silencing showed that TLR4 receptors mediated the effects of S protein in monocytes, but not in HUVEC.

CONCLUSION

S protein behaves both as a pro-inflammatory and pro-coagulant stimulus in human monocytes and endothelial cells. Interfering with the receptors or signaling pathways evoked by the S protein may help preventing immune and vascular complications driven by such an isolated viral element. Video Abstract.

摘要

背景

在急性和新冠病毒感染后(post-COVID-19),过度炎症、过度凝血和内皮损伤是主要发现。SARS-CoV-2 的 S 蛋白已被检测为人体组织储库中的孤立元素,是 mRNA 新冠病毒疫苗的主要产物。我们研究了 S 蛋白是否单独触发两种深受 SARS-CoV-2 影响的细胞类型(单核细胞和内皮细胞)的原炎症和促凝反应。

方法

在人脐静脉内皮细胞 (HUVEC) 和单核细胞中,通过 qRT-PCR、Western blot、流式细胞术或间接免疫荧光法评估 NF-κB 和 NLRP3 炎性体系统的组成部分以及凝血调节剂。

结果

S 蛋白激活 NF-κB,促进促炎细胞因子释放,并触发 NLRP3 炎性体系统的启动和激活,导致两种细胞类型中成熟的 IL-1β 形成。这伴随着凝血因子如血管性血友病因子 (vWF)、VIII 因子或组织因子的产生增加,至少部分是由 IL-1β 介导的。此外,S 蛋白未能增加 ADAMTS-13 水平以抵消 vWF 多聚体的促凝活性。单核细胞和 HUVEC 几乎不表达血管紧张素转换酶-2。药理方法和基因沉默表明 TLR4 受体介导了 S 蛋白在单核细胞中的作用,但在 HUVEC 中没有。

结论

S 蛋白在人单核细胞和内皮细胞中既是促炎又是促凝刺激物。干扰 S 蛋白引发的受体或信号通路可能有助于预防由这种孤立的病毒元件驱动的免疫和血管并发症。视频摘要。

https://cdn.ncbi.nlm.nih.gov/pmc/blobs/78cf/10788971/ed41d4b7f442/12964_2023_1397_Fig1_HTML.jpg

文献AI研究员

20分钟写一篇综述,助力文献阅读效率提升50倍。

立即体验

用中文搜PubMed

大模型驱动的PubMed中文搜索引擎

马上搜索

文档翻译

学术文献翻译模型,支持多种主流文档格式。

立即体验