Suppr超能文献

PLAU 通过与 TM4SF1 相互作用促进 ARID1A 缺失的非小细胞肺癌的生长和减弱顺铂化疗敏感性。

PLAU promotes growth and attenuates cisplatin chemosensitivity in ARID1A-depleted non-small cell lung cancer through interaction with TM4SF1.

机构信息

Department of Thoracic Surgery, The Dingli Clinical College of Wenzhou Medical University, Wenzhou Central Hospital, The Second Affiliated Hospital of Shanghai University, Wenzhou, China.

Department of Central Lab, The Dingli Clinical College of Wenzhou Medical University, Wenzhou Central Hospital, The Second Affiliated Hospital of Shanghai University, Wenzhou, China.

出版信息

Biol Direct. 2024 Jan 17;19(1):7. doi: 10.1186/s13062-024-00452-7.

Abstract

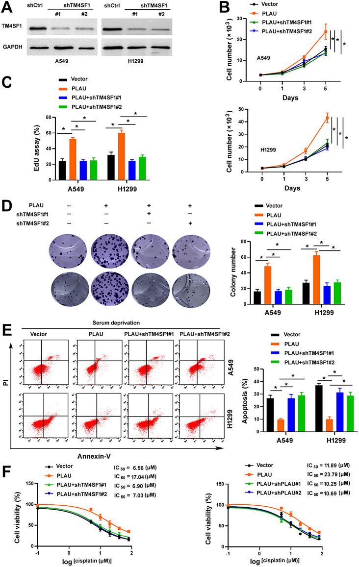
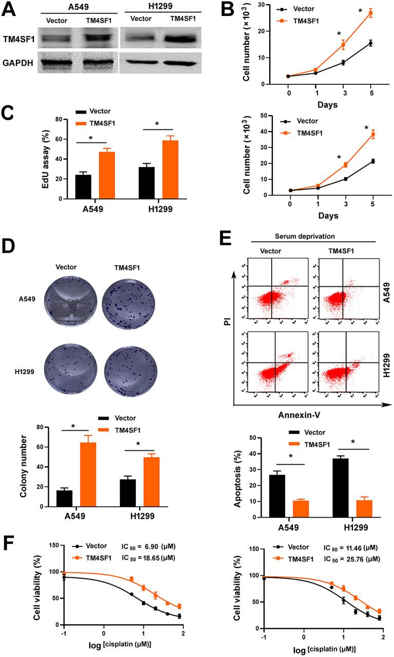
Loss of ARID1A, a subunit of the SWI/SNF chromatin remodeling complex, contributes to malignant progression in multiple cancers including non-small cell lung cancer (NSCLC). In the search for key genes mediating the aggressive phenotype caused by ARID1A loss, we analyzed 3 Gene Expression Omnibus (GEO) datasets that contain RNA sequencing data from ARID1A-depleted cancer cells. PLAU was identified as a common gene that was induced in different cancer cells upon ARID1A depletion. Overexpression of PLAU positively modulated NSCLC cell growth, colony formation, cisplatin resistance, and survival under serum deprivation. Moreover, enforced expression of PLAU enhanced tumorigenesis of NSCLC cells in nude mice. Mechanistically, PLAU interacted with TM4SF1 to promote the activation of Akt signaling. TM4SF1-overexpressing NSCLC cells resembled those with PLAU overepxression. Knockdown of TM4SF1 inhibited the growth and survival and increased cisplatin sensitivity in NSCLC cells. The interaction between PLAU and TM4SF1 led to the activation of Akt signaling that endowed ARID1A-depleted NSCLC cells with aggressive properties. In addition, treatment with anti-TM4SF1 neutralizing antibody reduced the growth, cisplatin resistance, and tumorigenesis of ARID1A-depleted NSCLC cells. Taken together, PLAU serves as a target gene of ARID1A and promotes NSCLC growth, survival, and cisplatin resistance by stabilizing TM4SF1. Targeting TM4SF1 may be a promising therapeutic strategy for ARID1A-mutated NSCLC.

摘要

ARID1A 是 SWI/SNF 染色质重塑复合物的亚基,其缺失会促进多种癌症(包括非小细胞肺癌)的恶性进展。为了寻找介导 ARID1A 缺失引起的侵袭表型的关键基因,我们分析了包含 ARID1A 缺失癌细胞 RNA 测序数据的 3 个基因表达综合数据库(GEO)数据集。PLAU 被鉴定为 ARID1A 缺失后不同癌细胞中诱导的常见基因。PLAU 的过表达正向调节 NSCLC 细胞的生长、集落形成、顺铂耐药性和血清剥夺下的存活。此外,PLAU 的强制表达增强了 NSCLC 细胞在裸鼠中的致瘤性。在机制上,PLAU 与 TM4SF1 相互作用,促进 Akt 信号的激活。过表达 TM4SF1 的 NSCLC 细胞类似于过表达 PLAU 的细胞。TM4SF1 敲低抑制 NSCLC 细胞的生长和存活,并增加顺铂敏感性。PLAU 和 TM4SF1 之间的相互作用导致 Akt 信号的激活,赋予 ARID1A 缺失的 NSCLC 细胞侵袭特性。此外,用抗 TM4SF1 中和抗体治疗可减少 ARID1A 缺失的 NSCLC 细胞的生长、顺铂耐药性和肿瘤发生。总之,PLAU 是 ARID1A 的靶基因,通过稳定 TM4SF1 促进 NSCLC 的生长、存活和顺铂耐药性。靶向 TM4SF1 可能是治疗 ARID1A 突变型 NSCLC 的一种有前途的治疗策略。

https://cdn.ncbi.nlm.nih.gov/pmc/blobs/cf59/10792809/270ef6e47ba4/13062_2024_452_Fig1_HTML.jpg

文献AI研究员

20分钟写一篇综述,助力文献阅读效率提升50倍。

立即体验

用中文搜PubMed

大模型驱动的PubMed中文搜索引擎

马上搜索

文档翻译

学术文献翻译模型,支持多种主流文档格式。

立即体验