Suppr超能文献

细胞周期蛋白依赖性激酶4作为肝细胞癌的预后标志物及细胞周期蛋白依赖性激酶4抑制剂作为潜在治疗药物

CDK4 as a Prognostic Marker of Hepatocellular Carcinoma and CDK4 Inhibitors as Potential Therapeutics.

作者信息

Lai Fobao, Fang Yingbing, Cheng Cong, Zhong Xuejing, Zheng Wanrong, Lan Shiqian, Peng Quanshui, Cai Xiumei, Cao Tiantian, Zhong Chengqian, Gao Yuzhen

机构信息

Department of Oncology, Longyan First Affiliated Hospital of Fujian Medical University, Longyan, China.

Department of Hepatobiliary Surgery, Longyan First Affiliated Hospital of Fujian Medical University, Longyan, China.

出版信息

Curr Med Chem. 2025;32(2):343-358. doi: 10.2174/0109298673279399240102095116.

Abstract

BACKGROUND

The proteins CDK4 and CDK6, which are extremely homologous, control cell cycle entry. For the treatment of breast tumors that include hormone receptors, CDK4 and CDK6 inhibitors have been authorized. The link between CDK4 and liver hepatocellular carcinoma (LIHC), however, has not yet been established.

OBJECTIVE

The study aimed to explore the link between CDK4 and LIHC and the effect of CDK4 inhibitors on LIHC.

METHODS

In this study, we have evaluated CDK4's prognostic relevance in LIHC using data from The Cancer Genome Atlas (TCGA). The relationship between clinical-pathologic features and CDK4 expression has been evaluated using the Kruskal-Wallis test, the Wilcoxon signed-rank test, and logistic regression. We have analyzed CDK4 and factors related to the prognosis of HCC using the Kaplan-Meier technique and multivariate Cox regression. Gene set enrichment analysis (GSEA) identified CDK4-related critical pathways. To investigate the connections between CDK4 and cancer immune infiltrates, TCGA data were employed in single-sample gene set enrichment analysis (ssGSEA). For functional validation, CDK4 was chosen since it can be inhibited by recognized CDK4/ 6-inhibitors (e.g., abemaciclib).

RESULTS

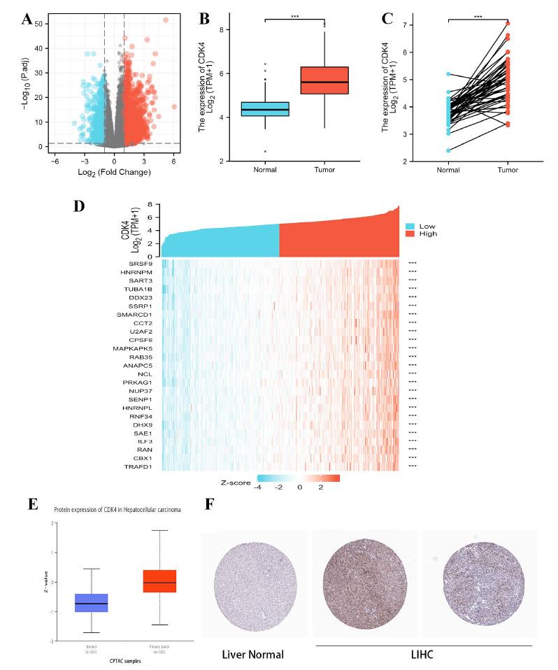
Poorer overall and disease-specific outcomes were linked to high CDK4 expression in HCC patients. GSEA suggested that CDK4 and immune response are closely connected. The amount of Th2 cells infiltrating was positively correlated with CDK4 expression, while the amount of cytotoxic cells infiltrating was negatively correlated, according to ssGSEA. Both and , the anti-tumor efficacy of CDK4 inhibitor has been found to be superior to that of sorafenib.

CONCLUSION

This study suggests a relationship between CDK4 and immune infiltration and prognosis in HCC. Additionally, a CDK4 inhibitor may have anti-tumor properties against hepatocellular cancer.

摘要

背景

蛋白CDK4和CDK6高度同源,控制细胞周期进入。对于包括激素受体的乳腺肿瘤治疗,CDK4和CDK6抑制剂已获批准。然而,CDK4与肝肝细胞癌(LIHC)之间的联系尚未确立。

目的

本研究旨在探索CDK4与LIHC之间的联系以及CDK4抑制剂对LIHC的影响。

方法

在本研究中,我们使用来自癌症基因组图谱(TCGA)的数据评估了CDK4在LIHC中的预后相关性。使用Kruskal-Wallis检验、Wilcoxon符号秩检验和逻辑回归评估临床病理特征与CDK4表达之间的关系。我们使用Kaplan-Meier技术和多变量Cox回归分析了CDK4与肝癌预后相关的因素。基因集富集分析(GSEA)确定了与CDK4相关的关键途径。为了研究CDK4与癌症免疫浸润之间的联系,在单样本基因集富集分析(ssGSEA)中采用了TCGA数据。为了进行功能验证,选择了CDK4,因为它可以被公认的CDK4/6抑制剂(如阿贝西利)抑制。

结果

肝癌患者中CDK4高表达与较差的总体和疾病特异性结局相关。GSEA表明CDK4与免疫反应密切相关。根据ssGSEA,Th2细胞浸润量与CDK4表达呈正相关,而细胞毒性细胞浸润量与CDK4表达呈负相关。已经发现,无论是阿贝西利还是帕博西尼,CDK4抑制剂的抗肿瘤疗效均优于索拉非尼。

结论

本研究表明CDK4与肝癌的免疫浸润和预后之间存在关联。此外,CDK4抑制剂可能对肝细胞癌具有抗肿瘤特性。

https://cdn.ncbi.nlm.nih.gov/pmc/blobs/1fae/11826894/28449bd0fe53/CMC-32-2-343_F1.jpg

文献AI研究员

20分钟写一篇综述,助力文献阅读效率提升50倍。

立即体验

用中文搜PubMed

大模型驱动的PubMed中文搜索引擎

马上搜索

文档翻译

学术文献翻译模型,支持多种主流文档格式。

立即体验