Suppr超能文献

细胞因子诱导的杀伤细胞的生成和评估用于结直肠癌肝转移的治疗。

Generation and assessment of cytokine-induced killer cells for the treatment of colorectal cancer liver metastases.

机构信息

Discipline of Surgery, Adelaide Medical School, The University of Adelaide, Adelaide, 5005, Australia.

The Basil Hetzel Institute for Translational Health Research, The Queen Elizabeth Hospital, Adelaide, 5011, Australia.

出版信息

Cancer Immunol Immunother. 2024 Jan 17;73(1):6. doi: 10.1007/s00262-023-03591-4.

Abstract

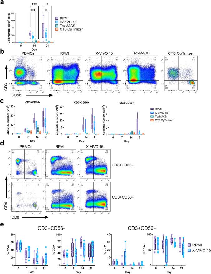
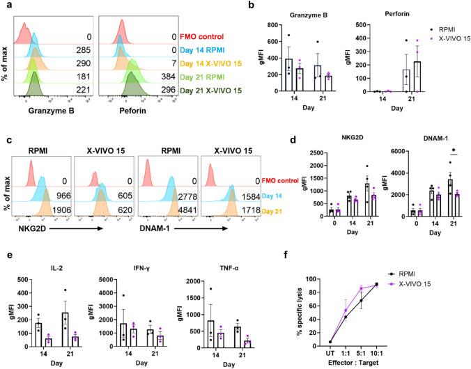
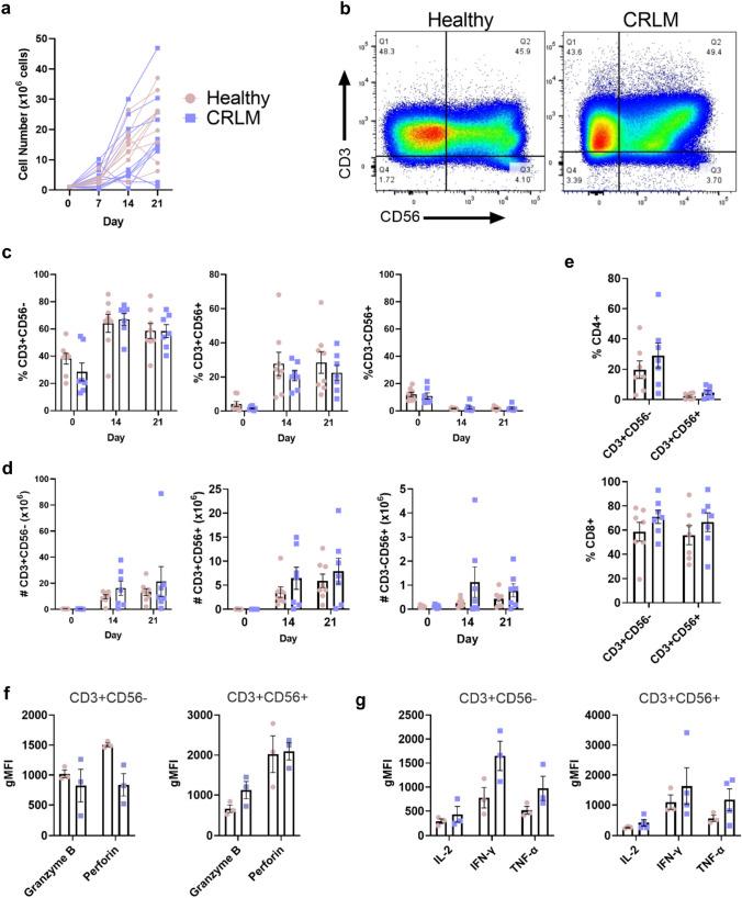
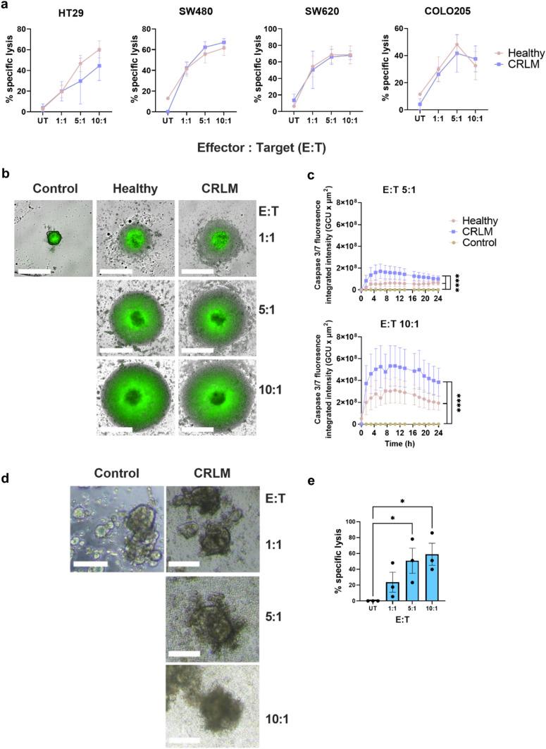
Colorectal cancer (CRC) is the second leading cause of cancer-related death worldwide. Cytokine-induced killer (CIK) cells are an adoptive immunotherapy reported to have strong anti-tumour activity across a range of cancers. They are a heterogeneous mix of lymphoid cells generated by culturing human peripheral blood mononuclear cells with cytokines and monoclonal antibodies in vitro. In this study, we investigated the yield and function of CIK cells generated from patients with CRC liver metastases. We first showed that CIK cells generated in serum free medium X-VIVO 15 were comparable to those from RPMI medium with 10% FBS in terms of the number and percentages of the main subsets of cells in the CIK culture, and the intracellular levels of granzyme B and perforin, and the pro-inflammatory cytokines IL-2, IFN-γ and TNF-α. The CIK cells were cytotoxic to CRC cell lines grown in 2D cultures or as spheroids, and against autologous patient-derived tumour organoids. Donor attributes such as age, sex, or prior chemotherapy exposure had no significant impact on CIK cell numbers or function. These results suggest that functional CIK cells can be generated from patients with CRC liver metastatic disease, and support further investigations into the therapeutic application of autologous CIK cells in the management of patients with CRC liver metastases.

摘要

结直肠癌(CRC)是全球癌症相关死亡的第二大主要原因。细胞因子诱导的杀伤(CIK)细胞是一种过继免疫疗法,据报道,它对多种癌症具有强大的抗肿瘤活性。它们是一种异质性的淋巴细胞混合物,通过在体外用人外周血单个核细胞与细胞因子和单克隆抗体培养而产生。在这项研究中,我们研究了来自结直肠癌肝转移患者的 CIK 细胞的产量和功能。我们首先表明,在无血清培养基 X-VIVO 15 中产生的 CIK 细胞在细胞数量和主要细胞亚群的百分比、CIK 培养物中颗粒酶 B 和穿孔素的细胞内水平以及促炎细胞因子 IL-2、IFN-γ和 TNF-α方面与 RPMI 培养基中含 10% FBS 的 CIK 细胞相当。CIK 细胞对 2D 培养或球体形式生长的 CRC 细胞系以及对自体患者来源的肿瘤类器官具有细胞毒性。供体属性,如年龄、性别或先前的化疗暴露,对 CIK 细胞数量或功能没有显著影响。这些结果表明,功能性 CIK 细胞可以从结直肠癌肝转移疾病患者中产生,并支持进一步研究自体 CIK 细胞在结直肠癌肝转移患者管理中的治疗应用。

https://cdn.ncbi.nlm.nih.gov/pmc/blobs/2c8d/10992158/fa36c9b64bcf/262_2023_3591_Fig1_HTML.jpg

文献AI研究员

20分钟写一篇综述,助力文献阅读效率提升50倍。

立即体验

用中文搜PubMed

大模型驱动的PubMed中文搜索引擎

马上搜索

文档翻译

学术文献翻译模型,支持多种主流文档格式。

立即体验