Suppr超能文献

TRIB3 作为一种稳健的头颈部鳞癌预后生物标志物,与不良的免疫浸润和肿瘤细胞免疫逃逸有关。

TRIB3, as a robust prognostic biomarker for HNSC, is associated with poor immune infiltration and cancer cell immune evasion.

机构信息

Department of Oral and Maxillofacial Surgery, The First Affiliated Hospital, Jiangxi Medical college, Nanchang University, Nanchang, Jiangxi, China.

Department of Otolaryngology, The First Affiliated Hospital, Jiangxi Medical College, Nanchang University, Nanchang, Jiangxi, China.

出版信息

Front Immunol. 2024 Jan 3;14:1290839. doi: 10.3389/fimmu.2023.1290839. eCollection 2023.

Abstract

OBJECTIVE

As a pseudokinase, Tribbles Pseudokinase 3 (TRIB3) is implicated in a wide array of biological processes, including cell signal transduction, metabolic regulation, stress responses, and immune regulation. While its significant role in the immune regulation of certain cancers is well-established, the specific functions and impact of TRIB3 in head and neck squamous cell carcinoma (HNSC) remain unclear.

METHODS

The data of RNA-sequence was acquired from the TCGA database to analyze the expression patterns of TRIB3 and elucidate its prognostic value in HNSC patients. Furthermore, the correlation between TRIB3 and tumor mutation burden, clinical data, immune checkpoint genes, and immune cell infiltration was explored. Moreover, the TRIB3 location in tumor tissues and subcellular structures was identified Tisch in the HPA database, and the potential protein interaction molecules for TRIB3 were elucidated in the STRING database. The potential TRIB3 gene function was assessed using gene set enrichment analysis (GSEA), whereas the TRIB3 expression levels in clinical HNSC samples were verified by RT-qPCR and immunohistochemistry. the role of TRIB3 in enhancing the malignant behavior of HNSC cells was validated through a series of methods including RT-qPCR, CCK8 assay, wound healing assay, and transwell assay.

RESULTS

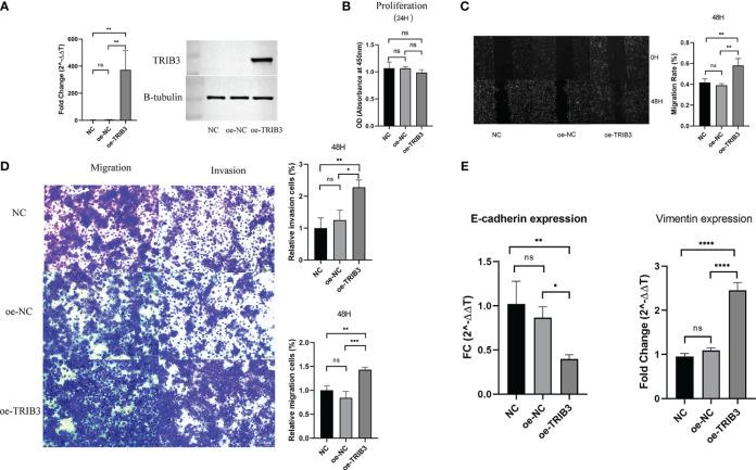
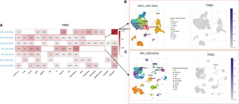
It was revealed that TRIB3 was significantly overexpressed in the nucleus and cytoplasm of HNSC. Furthermore, this overexpression markedly enhanced the migration ability of tumor cells. As an independent prognostic factor, TRIB3 was associated with advanced tumor T stage and was significantly involved with tumor mutation burden and immune cell infiltration in HNSC. Moreover, it was observed that TRIB3 was not a predicted factor for PD1/PDL1 and ATL4 inhibitor treatment; however, it was substantially correlated with various immune evasion-related genes in HNSC.

CONCLUSION

TRIB3 could serve as a potential prognostic marker for HNSC and might be a key gene mediating HNSC immune evasion.

摘要

目的

作为一种拟激酶,Tribbles 假激酶 3(TRIB3)参与广泛的生物学过程,包括细胞信号转导、代谢调节、应激反应和免疫调节。虽然它在某些癌症的免疫调节中具有重要作用已得到证实,但 TRIB3 在头颈部鳞状细胞癌(HNSC)中的具体功能和影响仍不清楚。

方法

从 TCGA 数据库中获取 RNA-seq 数据,以分析 TRIB3 的表达模式,并阐明其在 HNSC 患者中的预后价值。此外,还探讨了 TRIB3 与肿瘤突变负担、临床数据、免疫检查点基因和免疫细胞浸润的相关性。此外,在 HPA 数据库中确定了 TRIB3 在肿瘤组织和亚细胞结构中的位置,并在 STRING 数据库中阐明了潜在的 TRIB3 蛋白互作分子。通过基因集富集分析(GSEA)评估潜在的 TRIB3 基因功能,同时通过 RT-qPCR 和免疫组织化学验证临床 HNSC 样本中的 TRIB3 表达水平。通过一系列方法,包括 RT-qPCR、CCK8 测定、划痕愈合测定和 Transwell 测定,验证了 TRIB3 在增强 HNSC 细胞恶性行为中的作用。

结果

结果表明,TRIB3 在 HNSC 的细胞核和细胞质中均显著过表达。此外,这种过表达显著增强了肿瘤细胞的迁移能力。作为一个独立的预后因素,TRIB3 与晚期肿瘤 T 分期相关,并且与 HNSC 中的肿瘤突变负担和免疫细胞浸润显著相关。此外,发现 TRIB3 不是 PD1/PDL1 和 ATL4 抑制剂治疗的预测因素;然而,它与 HNSC 中的各种免疫逃逸相关基因密切相关。

结论

TRIB3 可作为 HNSC 的潜在预后标志物,并且可能是介导 HNSC 免疫逃逸的关键基因。

https://cdn.ncbi.nlm.nih.gov/pmc/blobs/7189/10791810/7319fd382bb2/fimmu-14-1290839-g001.jpg

文献AI研究员

20分钟写一篇综述,助力文献阅读效率提升50倍。

立即体验

用中文搜PubMed

大模型驱动的PubMed中文搜索引擎

马上搜索

文档翻译

学术文献翻译模型,支持多种主流文档格式。

立即体验