Suppr超能文献

AEBP1通过激活BMP4信号通路促进甲状腺乳头状癌进展。

AEBP1 promotes papillary thyroid cancer progression by activating BMP4 signaling.

作者信息

Ju Gaoda, Xing Tao, Xu Miaomiao, Zhang Xin, Sun Yuqing, Mu Zhuanzhuan, Sun Di, Miao Sen, Li Li, Liang Jun, Lin Yansong

机构信息

Department of Medical Oncology, Key Laboratory of Carcinogenesis & Translational Research (Ministry of Education/Beijing), Peking University Cancer Hospital and Institute, Beijing 100142, China; Department of Nuclear Medicine, State Key Laboratory of Complex Severe and Rare Diseases, Peking Union Medical College (PUMC) Hospital, Chinese Academy of Medical Sciences & PUMC, Beijing 100730, China; Beijing Key Laboratory of Molecular Targeted Diagnosis and Therapy in Nuclear Medicine, Beijing 100730, China.

Department of Medical Oncology, Key Laboratory of Carcinogenesis & Translational Research (Ministry of Education/Beijing), Peking University Cancer Hospital and Institute, Beijing 100142, China.

出版信息

Neoplasia. 2024 Mar;49:100972. doi: 10.1016/j.neo.2024.100972. Epub 2024 Jan 18.

Abstract

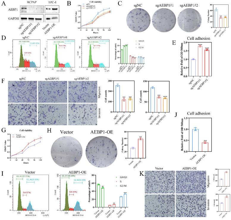
Papillary thyroid cancer (PTC) is the most prevalent endocrine cancer worldwide. Approximately 30 % of PTC patients will progress into the advanced or metastatic stage and have a relatively poor prognosis. It is well known that epithelial-mesenchymal transition (EMT) plays a pivotal role in thyroid cancer metastasis, resistance to therapy, and recurrence. Clarifying the molecular mechanisms of EMT in PTC progression will help develop the targeted therapy of PTC. The aberrant expression of some transcription factors (TFs) participated in many pathological processes of cancers including EMT. In this study, by performing bioinformatics analysis, adipocyte enhancer-binding protein 1 (AEBP1) was screened as a pivotal TF that promoted EMT and tumor progression in PTC. In vitro experiments indicated that knockout of AEBP1 can inhibit the growth and invasion of PTC cells and reduce the expression of EMT markers including N-cadherin, TWIST1, and ZEB2. In the xenograft model, knockout of AEBP1 inhibited the growth and lung metastasis of PTC cells. By performing RNA-sequencing, dual-luciferase reporter assay, and chromatin immunoprecipitation assay, Bone morphogenetic protein 4 (BMP4) was identified as a downstream target of AEBP1. Over-expression of BMP4 can rescue the inhibitory effects of AEBP1 knockout on the growth, invasion, and EMT phenotype of PTC cells. In conclusion, these findings demonstrated that AEBP1 plays a critical role in PTC progression by regulating BMP4 expression and the AEBP1-BMP4 axis may present novel therapeutic targets for PTC treatment.

摘要

甲状腺乳头状癌(PTC)是全球最常见的内分泌癌。约30%的PTC患者会进展到晚期或转移阶段,预后相对较差。众所周知,上皮-间质转化(EMT)在甲状腺癌转移、治疗抵抗和复发中起关键作用。阐明EMT在PTC进展中的分子机制将有助于开发PTC的靶向治疗。一些转录因子(TFs)的异常表达参与了包括EMT在内的许多癌症病理过程。在本研究中,通过生物信息学分析,脂肪细胞增强子结合蛋白1(AEBP1)被筛选为促进PTC中EMT和肿瘤进展的关键TF。体外实验表明,敲除AEBP1可抑制PTC细胞的生长和侵袭,并降低包括N-钙黏蛋白、TWIST1和ZEB2在内的EMT标志物的表达。在异种移植模型中,敲除AEBP1可抑制PTC细胞的生长和肺转移。通过RNA测序、双荧光素酶报告基因检测和染色质免疫沉淀检测,骨形态发生蛋白4(BMP4)被确定为AEBP1的下游靶点。过表达BMP4可挽救敲除AEBP1对PTC细胞生长、侵袭和EMT表型的抑制作用。总之,这些发现表明AEBP1通过调节BMP4表达在PTC进展中起关键作用,且AEBP1-BMP4轴可能为PTC治疗提供新的治疗靶点。

https://cdn.ncbi.nlm.nih.gov/pmc/blobs/117d/10828808/16db339d8cf8/ga1.jpg

文献AI研究员

20分钟写一篇综述,助力文献阅读效率提升50倍。

立即体验

用中文搜PubMed

大模型驱动的PubMed中文搜索引擎

马上搜索

文档翻译

学术文献翻译模型,支持多种主流文档格式。

立即体验