Suppr超能文献

一种微型作用机制分析平台能够高通量地描述 EZH2 抑制的分子和细胞动态。

A miniaturized mode-of-action profiling platform enables high throughput characterization of the molecular and cellular dynamics of EZH2 inhibition.

机构信息

Bayer AG, Müllerstrasse 178, 13353, Berlin, Germany.

Rentschler Biopharma SE, Erwin-Rentschler-Straße 21, 88471, Laupheim, Germany.

出版信息

Sci Rep. 2024 Jan 19;14(1):1739. doi: 10.1038/s41598-023-50964-x.

Abstract

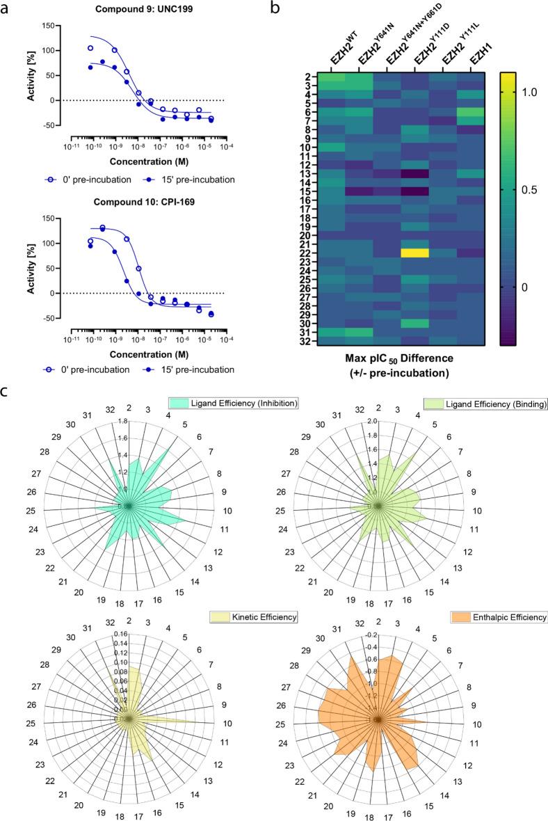
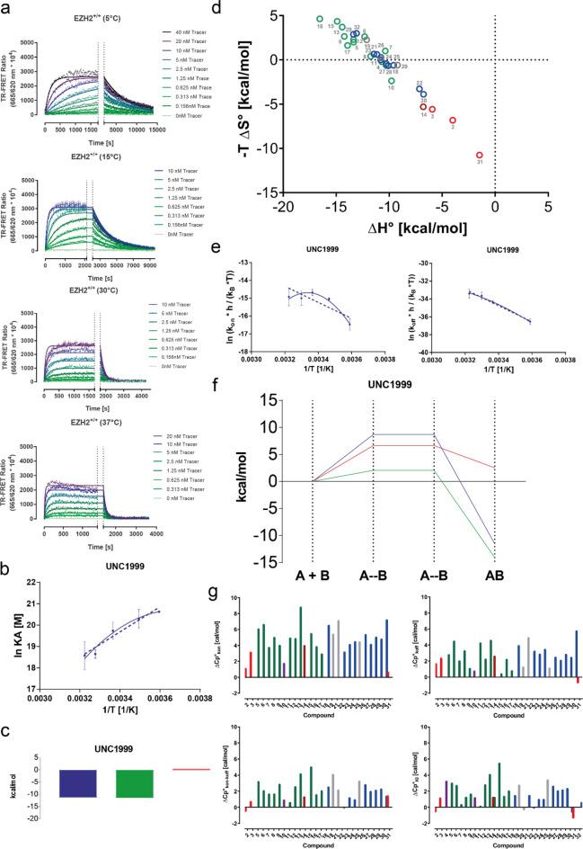
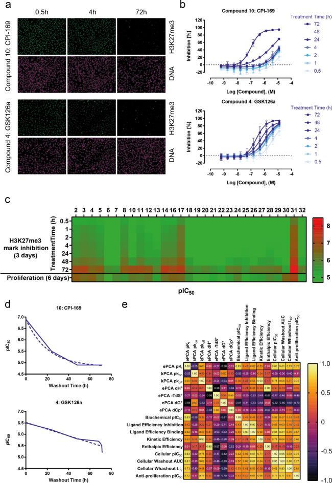
The market approval of Tazemetostat (TAZVERIK) for the treatment of follicular lymphoma and epithelioid sarcoma has established "enhancer of zeste homolog 2" (EZH2) as therapeutic target in oncology. Despite their structural similarities and common mode of inhibition, Tazemetostat and other EZH2 inhibitors display differentiated pharmacological profiles based on their target residence time. Here we established high throughput screening methods based on time-resolved fluorescence energy transfer, scintillation proximity and high content analysis microscopy to quantify the biochemical and cellular binding of a chemically diverse collection of EZH2 inhibitors. These assays allowed to further characterize the interplay between EZH2 allosteric modulation by methylated histone tails (H3K27me3) and inhibitor binding, and to evaluate the impact of EZH2's clinically relevant mutant Y641N on drug target residence times. While all compounds in this study exhibited slower off-rates, those with clinical candidate status display significantly slower target residence times in wild type EZH2 and disease-related mutants. These inhibitors interact in a more entropy-driven fashion and show the most persistent effects in cellular washout and antiproliferative efficacy experiments. Our work provides mechanistic insights for the largest cohort of EZH2 inhibitors reported to date, demonstrating that-among several other binding parameters-target residence time is the best predictor of cellular efficacy.

摘要

Tazemetostat(TAZVERIK)在滤泡性淋巴瘤和上皮样肉瘤治疗中的市场批准确立了“增强子结合锌指蛋白 2”(EZH2)在肿瘤学中的治疗靶点。尽管它们具有结构相似性和共同的抑制模式,但 Tazemetostat 和其他 EZH2 抑制剂基于其靶标停留时间显示出不同的药理学特征。在这里,我们建立了基于时间分辨荧光能量转移、闪烁接近和高内涵分析显微镜的高通量筛选方法,以定量化学多样性的 EZH2 抑制剂集合的生化和细胞结合。这些测定方法允许进一步表征甲基化组蛋白尾部(H3K27me3)对 EZH2 变构调节和抑制剂结合之间的相互作用,并评估 EZH2 的临床相关突变 Y641N 对药物靶标停留时间的影响。虽然本研究中的所有化合物都表现出较慢的离速,但那些具有临床候选地位的化合物在野生型 EZH2 和与疾病相关的突变体中表现出明显较慢的靶标停留时间。这些抑制剂以更熵驱动的方式相互作用,并在细胞冲洗和抗增殖功效实验中显示出最持久的效果。我们的工作为迄今为止报道的最大的 EZH2 抑制剂队列提供了机制见解,表明靶标停留时间是细胞功效的最佳预测因子,而其他几个结合参数也是如此。

https://cdn.ncbi.nlm.nih.gov/pmc/blobs/2144/10799085/e13440f1ba36/41598_2023_50964_Fig1_HTML.jpg

文献AI研究员

20分钟写一篇综述,助力文献阅读效率提升50倍。

立即体验

用中文搜PubMed

大模型驱动的PubMed中文搜索引擎

马上搜索

文档翻译

学术文献翻译模型,支持多种主流文档格式。

立即体验