Suppr超能文献

微生物组的社区规模模型:代谢建模和宏基因组测序的阐明。

Community-scale models of microbiomes: Articulating metabolic modelling and metagenome sequencing.

机构信息

Quadram Institute Bioscience, Norwich, UK.

Earlham Institute, Norwich, UK.

出版信息

Microb Biotechnol. 2024 Jan;17(1):e14396. doi: 10.1111/1751-7915.14396. Epub 2024 Jan 20.

Abstract

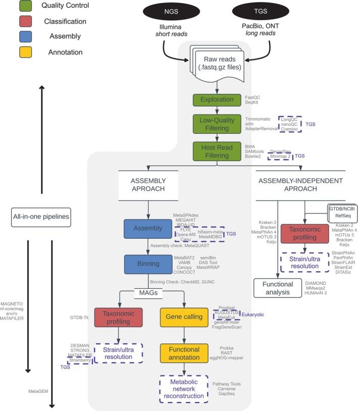
Building models is essential for understanding the functions and dynamics of microbial communities. Metabolic models built on genome-scale metabolic network reconstructions (GENREs) are especially relevant as a means to decipher the complex interactions occurring among species. Model reconstruction increasingly relies on metagenomics, which permits direct characterisation of naturally occurring communities that may contain organisms that cannot be isolated or cultured. In this review, we provide an overview of the field of metabolic modelling and its increasing reliance on and synergy with metagenomics and bioinformatics. We survey the means of assigning functions and reconstructing metabolic networks from (meta-)genomes, and present the variety and mathematical fundamentals of metabolic models that foster the understanding of microbial dynamics. We emphasise the characterisation of interactions and the scaling of model construction to large communities, two important bottlenecks in the applicability of these models. We give an overview of the current state of the art in metagenome sequencing and bioinformatics analysis, focusing on the reconstruction of genomes in microbial communities. Metagenomics benefits tremendously from third-generation sequencing, and we discuss the opportunities of long-read sequencing, strain-level characterisation and eukaryotic metagenomics. We aim at providing algorithmic and mathematical support, together with tool and application resources, that permit bridging the gap between metagenomics and metabolic modelling.

摘要

构建模型对于理解微生物群落的功能和动态至关重要。基于基因组尺度代谢网络重建 (GENRE) 构建的代谢模型尤其相关,因为它是一种破译物种间复杂相互作用的方法。模型重建越来越依赖于宏基因组学,它允许对自然发生的群落进行直接描述,这些群落可能包含无法分离或培养的生物。在这篇综述中,我们概述了代谢建模领域及其对宏基因组学和生物信息学的日益依赖和协同作用。我们调查了从(宏)基因组中分配功能和重建代谢网络的方法,并介绍了促进微生物动力学理解的各种代谢模型及其数学基础。我们强调了相互作用的特征化和模型构建的大规模社区的扩展,这是这些模型应用的两个重要瓶颈。我们概述了宏基因组测序和生物信息学分析的最新进展,重点介绍了微生物群落中基因组的重建。宏基因组学从第三代测序中受益匪浅,我们讨论了长读测序、菌株水平特征化和真核生物宏基因组学的机会。我们的目标是提供算法和数学支持,以及工具和应用资源,以弥合宏基因组学和代谢建模之间的差距。

https://cdn.ncbi.nlm.nih.gov/pmc/blobs/da1e/10832553/0f58a6b9dfa3/MBT2-17-e14396-g003.jpg

文献AI研究员

20分钟写一篇综述,助力文献阅读效率提升50倍。

立即体验

用中文搜PubMed

大模型驱动的PubMed中文搜索引擎

马上搜索

文档翻译

学术文献翻译模型,支持多种主流文档格式。

立即体验