Suppr超能文献

丙氨酸代谢介导褐飞虱的能量分配以适应抗性水稻。

Alanine metabolism mediates energy allocation of the brown planthopper to adapt to resistant rice.

作者信息

Lin Kai, Yue Lei, Yuan Longyu, Kang Kui, Zhang Yibing, Pang Rui, Zhang Wenqing

机构信息

State Key Laboratory of Biocontrol and School of Life Sciences, Sun Yat-sen University, Guangzhou 510275, China.

State Key Laboratory of Biocontrol and School of Life Sciences, Sun Yat-sen University, Guangzhou 510275, China; School of Life Sciences, Hebei University, Baoding 071002, China.

出版信息

J Adv Res. 2025 Jan;67:25-41. doi: 10.1016/j.jare.2024.01.022. Epub 2024 Jan 20.

Abstract

INTRODUCTION

During the adaptation to host plant resistance, herbivorous insects faced the challenge of overcoming plant defenses while ensuring their own development and reproductive success. To achieve this, a strategic allocation of energy resources for detoxification and ecological fitness maintenance became essential.

OBJECTIVE

This study aimed to elucidate the intricate energy allocation mechanisms involved in herbivore adaptation that are currently poorly understood.

METHODS

The rice Oryza sativa and its monophagous pest, the brown planthopper (BPH), Nilaparvata lugens were used as a model system. An integrated analysis of metabolomes and transcriptomes from different BPH populations were conducted to identify the biomarkers. RNA interference of key genes and exogenous injection of key metabolites were performed to validate the function of biomarkers.

RESULTS

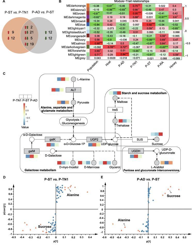
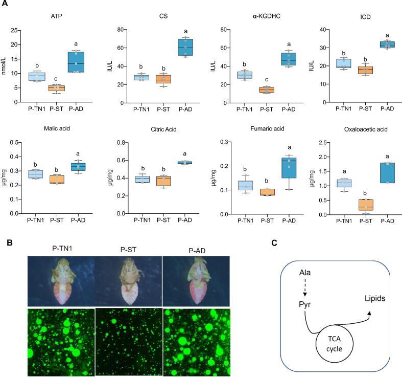
We found that alanine was one of the key biomarkers of BPH adaptation to resistant rice variety IR36. We also found that alanine flow determined the adaptation of BPH to IR36 rice. The alanine aminotransferase (ALT)-mediated alanine transfer to pyruvate was necessary and sufficient for the adaptation. This pathway may be conserved, at least to some extent, in BPH adaptation to multiple rice cultivars with different resistance genes. More importantly, ALT-mediated alanine metabolism is the foundation of downstream energy resource allocation for the adaptation. The adapted BPH population exhibited a significantly higher level of energy reserves in the fat body and ovary when fed with IR36 rice, compared to the unadapted population. This rendered the elevated detoxification in the adapted BPH and their ecological fitness recovery.

CONCLUSION

Overall, our findings demonstrated the crucial role of ALT-mediated alanine metabolism in energy allocation during the adaptation to resistant rice in BPH. This will provide novel knowledge regarding the co-evolutionary mechanisms between herbivores and their host plants.

摘要

引言

在适应宿主植物抗性的过程中,植食性昆虫面临着既要克服植物防御又要确保自身发育和繁殖成功的挑战。为实现这一目标,对能量资源进行战略分配以进行解毒和维持生态适应性变得至关重要。

目的

本研究旨在阐明目前尚不清楚的植食性昆虫适应过程中复杂的能量分配机制。

方法

以水稻(Oryza sativa)及其单食性害虫褐飞虱(Nilaparvata lugens)作为模型系统。对不同褐飞虱种群的代谢组和转录组进行综合分析以鉴定生物标志物。对关键基因进行RNA干扰并对外源注射关键代谢物以验证生物标志物的功能。

结果

我们发现丙氨酸是褐飞虱适应抗性水稻品种IR36的关键生物标志物之一。我们还发现丙氨酸流决定了褐飞虱对IR36水稻的适应性。丙氨酸转氨酶(ALT)介导的丙氨酸向丙酮酸的转移对于这种适应性是必要且充分的。该途径在褐飞虱适应具有不同抗性基因的多个水稻品种的过程中可能至少在一定程度上是保守的。更重要的是,ALT介导的丙氨酸代谢是适应性下游能量资源分配的基础。与未适应的种群相比,取食IR36水稻时,适应的褐飞虱种群在脂肪体和卵巢中的能量储备水平显著更高。这使得适应的褐飞虱解毒能力增强且生态适应性得以恢复。

结论

总体而言,我们的研究结果证明了ALT介导的丙氨酸代谢在褐飞虱适应抗性水稻过程中的能量分配中起着关键作用。这将为植食性昆虫与其宿主植物之间的协同进化机制提供新的知识。

https://cdn.ncbi.nlm.nih.gov/pmc/blobs/19fb/11725158/ea13295ceebf/ga1.jpg

文献AI研究员

20分钟写一篇综述,助力文献阅读效率提升50倍。

立即体验

用中文搜PubMed

大模型驱动的PubMed中文搜索引擎

马上搜索

文档翻译

学术文献翻译模型,支持多种主流文档格式。

立即体验