Suppr超能文献

极光 B 通过稳定 c-Myc 促进胆管癌的进展。

Aurora B facilitates cholangiocarcinoma progression by stabilizing c-Myc.

机构信息

College of Pharmacy, Jinan University, Guangzhou, China.

Department of Pathophysiology, School of Medicine, Jinan University, Guangzhou, China.

出版信息

Animal Model Exp Med. 2024 Oct;7(5):626-640. doi: 10.1002/ame2.12370. Epub 2024 Jan 22.

Abstract

BACKGROUND

Cholangiocarcinoma (CCA), a malignancy that arises from biliary epithelial cells, has a dismal prognosis, and few targeted therapies are available. Aurora B, a key mitotic regulator, has been reported to be involved in the progression of various tumors, yet its role in CCA is still unclarified.

METHODS

Human CCA tissues and murine spontaneous CCA models were used to assess Aurora B expression in CCA. A loss-of-function model was constructed in CCA cells to determine the role of Aurora B in CCA progression. Subcutaneous and liver orthotopic xenograft models were used to assess the therapeutic potential of Aurora B inhibitors in CCA.

RESULTS

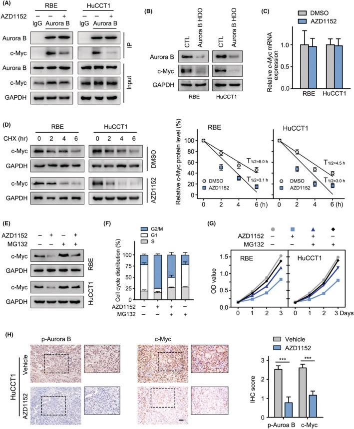
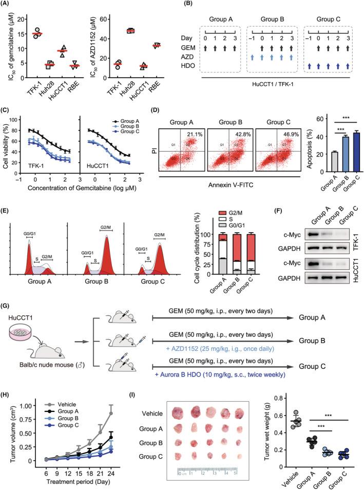
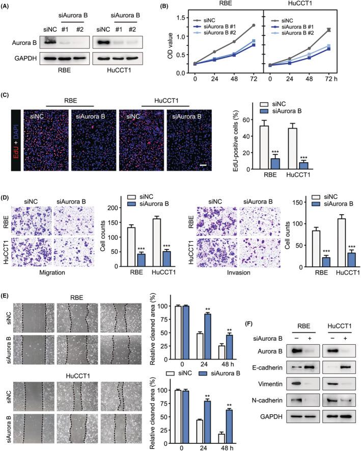
In murine spontaneous CCA models, Aurora B was significantly upregulated. Elevated Aurora B expression was also observed in 62.3% of human specimens in our validation cohort (143 CCA specimens), and high Aurora B expression was positively correlated with pathological parameters of tumors and poor survival. Knockdown of Aurora B by siRNA and heteroduplex oligonucleotide (HDO) or an Aurora B kinase inhibitor (AZD1152) significantly suppressed CCA progression via G2/M arrest induction. An interaction between Aurora B and c-Myc was found in CCA cells. Targeting Aurora B significantly reduced this interaction and accelerated the proteasomal degradation of c-Myc, suggesting that Aurora B promoted the malignant properties of CCA by stabilizing c-Myc. Furthermore, sequential application of AZD1152 or Aurora B HDO drastically improved the efficacy of gemcitabine in CCA.

CONCLUSIONS

Aurora B plays an essential role in CCA progression by modulating c-Myc stability and represents a new target for treatment and chemosensitization in CCA.

摘要

背景

胆管癌(CCA)是一种起源于胆管上皮细胞的恶性肿瘤,预后较差,可用的靶向治疗方法有限。有报道称,Aurora B 是一种关键的有丝分裂调节剂,参与多种肿瘤的进展,但它在 CCA 中的作用仍不清楚。

方法

使用人 CCA 组织和鼠自发性 CCA 模型来评估 CCA 中 Aurora B 的表达。在 CCA 细胞中构建功能丧失模型,以确定 Aurora B 在 CCA 进展中的作用。使用皮下和肝原位异种移植模型来评估 Aurora B 抑制剂在 CCA 中的治疗潜力。

结果

在鼠自发性 CCA 模型中,Aurora B 显著上调。在我们的验证队列(143 个 CCA 标本)中,62.3%的人类标本中也观察到 Aurora B 的高表达,并且高 Aurora B 表达与肿瘤的病理参数和不良预后呈正相关。通过 siRNA 和异源双链寡核苷酸(HDO)或 Aurora B 激酶抑制剂(AZD1152)敲低 Aurora B 显著通过诱导 G2/M 期阻滞来抑制 CCA 进展。在 CCA 细胞中发现 Aurora B 与 c-Myc 之间存在相互作用。靶向 Aurora B 显著降低了这种相互作用,并加速了 c-Myc 的蛋白酶体降解,表明 Aurora B 通过稳定 c-Myc 促进了 CCA 的恶性特性。此外,AZD1152 或 Aurora B HDO 的序贯应用大大提高了吉西他滨在 CCA 中的疗效。

结论

Aurora B 通过调节 c-Myc 稳定性在 CCA 进展中发挥重要作用,代表了 CCA 治疗和化疗增敏的新靶点。

https://cdn.ncbi.nlm.nih.gov/pmc/blobs/7c83/11528393/f04cf7beef90/AME2-7-626-g002.jpg

文献AI研究员

20分钟写一篇综述,助力文献阅读效率提升50倍。

立即体验

用中文搜PubMed

大模型驱动的PubMed中文搜索引擎

马上搜索

文档翻译

学术文献翻译模型,支持多种主流文档格式。

立即体验