Suppr超能文献

neo4jsbml:将系统生物学标记语言数据导入到图数据库 Neo4j 中。

neo4jsbml: import systems biology markup language data into the graph database Neo4j.

机构信息

Université Paris-Saclay, INRAE, AgroParisTech, Micalis Institute, Jouy-en-Josas, France.

Université Paris-Saclay, INRAE, MaIAGE, Jouy-en-Josas, France.

出版信息

PeerJ. 2024 Jan 16;12:e16726. doi: 10.7717/peerj.16726. eCollection 2024.

Abstract

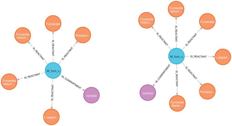
Systems Biology Markup Language (SBML) has emerged as a standard for representing biological models, facilitating model sharing and interoperability. It stores many types of data and complex relationships, complicating data management and analysis. Traditional database management systems struggle to effectively capture these complex networks of interactions within biological systems. Graph-oriented databases perform well in managing interactions between different entities. We present neo4jsbml, a new solution that bridges the gap between the Systems Biology Markup Language data and the Neo4j database, for storing, querying and analyzing data. The Systems Biology Markup Language organizes biological entities in a hierarchical structure, reflecting their interdependencies. The inherent graphical structure represents these hierarchical relationships, offering a natural and efficient means of navigating and exploring the model's components. Neo4j is an excellent solution for handling this type of data. By representing entities as nodes and their relationships as edges, Cypher, Neo4j's query language, efficiently traverses this type of graph representing complex biological networks. We have developed neo4jsbml, a Python library for importing Systems Biology Markup Language data into a Neo4j database using a user-defined schema. By leveraging Neo4j's graphical database technology, exploration of complex biological networks becomes intuitive and information retrieval efficient. Neo4jsbml is a tool designed to import Systems Biology Markup Language data into a Neo4j database. Only the desired data is loaded into the Neo4j database. neo4jsbml is user-friendly and can become a useful new companion for visualizing and analyzing metabolic models through the Neo4j graphical database. neo4jsbml is open source software and available at https://github.com/brsynth/neo4jsbml.

摘要

系统生物学标记语言(SBML)已经成为表示生物模型的标准,促进了模型共享和互操作性。它存储了许多类型的数据和复杂的关系,使得数据管理和分析变得复杂。传统的数据库管理系统难以有效地捕捉生物系统中这些复杂的相互作用网络。面向图的数据库在管理不同实体之间的交互方面表现出色。我们提出了 neo4jsbml,这是一种新的解决方案,它在系统生物学标记语言数据和 Neo4j 数据库之间架起了桥梁,用于存储、查询和分析数据。系统生物学标记语言以分层结构组织生物实体,反映它们的相互依存关系。其内在的图形结构表示这些层次关系,提供了一种自然而高效的方式来导航和探索模型的组件。Neo4j 是处理这种类型数据的绝佳解决方案。通过将实体表示为节点,将它们的关系表示为边,Neo4j 的查询语言 Cypher 可以有效地遍历表示复杂生物网络的这种类型的图。我们已经开发了 neo4jsbml,这是一个使用用户定义模式将系统生物学标记语言数据导入 Neo4j 数据库的 Python 库。通过利用 Neo4j 的图形数据库技术,探索复杂的生物网络变得直观且信息检索高效。neo4jsbml 是一个将系统生物学标记语言数据导入 Neo4j 数据库的工具。只有所需的数据被加载到 Neo4j 数据库中。neo4jsbml 用户友好,可以成为通过 Neo4j 图形数据库可视化和分析代谢模型的有用新工具。neo4jsbml 是开源软件,可在 https://github.com/brsynth/neo4jsbml 上获得。

https://cdn.ncbi.nlm.nih.gov/pmc/blobs/0c0d/10798154/a9d9abcb8f09/peerj-12-16726-g001.jpg

文献AI研究员

20分钟写一篇综述,助力文献阅读效率提升50倍。

立即体验

用中文搜PubMed

大模型驱动的PubMed中文搜索引擎

马上搜索

文档翻译

学术文献翻译模型,支持多种主流文档格式。

立即体验