Suppr超能文献

丙二醇和植物甘油电子烟气溶胶的混合物可引起气道炎症和黏液高分泌。

The combination of propylene glycol and vegetable glycerin e-cigarette aerosols induces airway inflammation and mucus hyperconcentration.

机构信息

Department of Internal Medicine, Division of Pulmonary, Critical Care and Sleep Medicine, University of Kansas Medical Center, Kansas City, KS, 66160, USA.

Department of Pharmaceutical Chemistry, University of Kansas, Lawrence, KS, 66047, USA.

出版信息

Sci Rep. 2024 Jan 23;14(1):1942. doi: 10.1038/s41598-024-52317-8.

Abstract

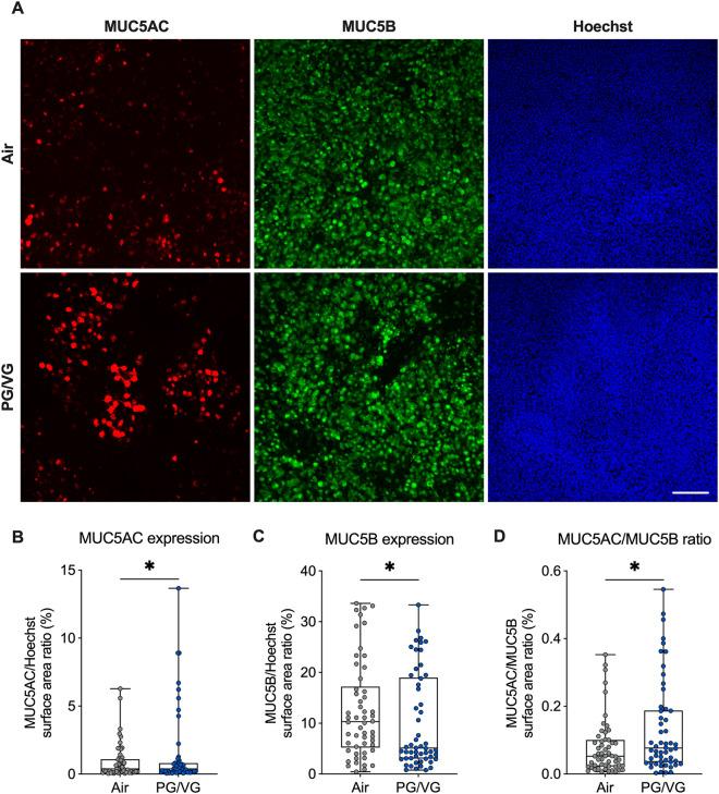
Despite concerns over their safety, e-cigarettes (e-cigs) remain a popular tobacco product. Although nicotine and flavors found in e-cig liquids (e-liquids) can cause harm in the airways, whether the delivery vehicles propylene glycol (PG) and vegetable glycerin (VG) are innocuous when inhaled remains unclear. Here, we investigated the effects of e-cig aerosols generated from e-liquid containing only PG/VG on airway inflammation and mucociliary function in primary human bronchial epithelial cells (HBEC) and sheep. Primary HBEC were cultured at the air-liquid interface (ALI) and exposed to e-cig aerosols of 50%/50% v/v PG/VG. Ion channel conductance, ciliary beat frequency, and the expression of inflammatory markers, cell type-specific markers, and the major mucins MUC5AC and MUC5B were evaluated after seven days of exposure. Sheep were exposed to e-cig aerosols of PG/VG for five days and mucus concentration and matrix metalloproteinase-9 (MMP-9) activity were measured from airway secretions. Seven-day exposure of HBEC to e-cig aerosols of PG/VG caused a significant reduction in the activities of apical ion channels important for mucus hydration, including the cystic fibrosis transmembrane conductance regulator (CFTR) and large conductance, Ca-activated, and voltage-dependent K (BK) channels. PG/VG aerosols significantly increased the mRNA expression of the inflammatory markers interleukin-6 (IL6), IL8, and MMP9, as well as MUC5AC. The increase in MUC5AC mRNA expression correlated with increased immunostaining of MUC5AC protein in PG/VG-exposed HBEC. On the other hand, PG/VG aerosols reduced MUC5B expression leading overall to higher MUC5AC/MUC5B ratios in exposed HBEC. Other cell type-specific markers, including forkhead box protein J1 (FOXJ1), keratin 5 (KRT5), and secretoglobin family 1A member 1 (SCGB1A1) mRNAs, as well as overall ciliation, were significantly reduced by PG/VG exposure. Finally, PG/VG aerosols increased MMP-9 activity and caused mucus hyperconcentration in sheep in vivo. E-cig aerosols of PG/VG induce airway inflammation, increase MUC5AC expression, and cause dysfunction of ion channels important for mucus hydration in HBEC in vitro. Furthermore, PG/VG aerosols increase MMP-9 activity and mucus concentration in sheep in vivo. Collectively, these data show that e-cig aerosols containing PG/VG are likely to be harmful in the airways.

摘要

尽管人们对电子烟的安全性存在担忧,但电子烟仍然是一种受欢迎的烟草产品。尽管电子烟液体(e-liquid)中的尼古丁和香味成分会对呼吸道造成伤害,但吸入电子烟液体中的输送载体丙二醇(PG)和植物甘油(VG)是否无害仍不清楚。在这里,我们研究了仅含有 PG/VG 的电子烟液体产生的气溶胶对原代人支气管上皮细胞(HBEC)和绵羊气道炎症和纤毛功能的影响。将原代 HBEC 在气液界面(ALI)培养,并暴露于 50%/50%v/vPG/VG 的电子烟气溶胶中。暴露七天后,评估离子通道电导、纤毛摆动频率以及炎症标志物、细胞类型特异性标志物和主要粘蛋白 MUC5AC 和 MUC5B 的表达。将绵羊暴露于 PG/VG 的电子烟气溶胶中五天,测量气道分泌物中的粘液浓度和基质金属蛋白酶-9(MMP-9)活性。HBEC 暴露于 PG/VG 的电子烟气溶胶七天会显著降低对粘液水合至关重要的顶端离子通道的活性,包括囊性纤维化跨膜电导调节剂(CFTR)和大电导、钙激活、电压依赖性钾(BK)通道。PG/VG 气溶胶显著增加了炎症标志物白细胞介素 6(IL6)、IL8 和 MMP9 以及 MUC5AC 的 mRNA 表达。MUC5AC 蛋白的免疫染色增加与暴露于 PG/VG 的 HBEC 中 MUC5ACmRNA 表达的增加相关。另一方面,PG/VG 气溶胶降低了 MUC5B 的表达,导致暴露于 HBEC 中的 MUC5AC/MUC5B 比值总体升高。PG/VG 暴露还显著降低了其他细胞类型特异性标志物,包括叉头框蛋白 J1(FOXJ1)、角蛋白 5(KRT5)和分泌球蛋白家族 1A 成员 1(SCGB1A1)mRNA 以及整体纤毛,的表达。最后,PG/VG 气溶胶增加了 MMP-9 活性并导致绵羊体内粘液浓度升高。PG/VG 的电子烟气溶胶在体外诱导气道炎症,增加 MUC5AC 的表达,并导致 HBEC 中对粘液水合至关重要的离子通道功能障碍。此外,PG/VG 气溶胶增加了绵羊体内 MMP-9 活性和粘液浓度。总的来说,这些数据表明含有 PG/VG 的电子烟气溶胶可能对气道有害。

https://cdn.ncbi.nlm.nih.gov/pmc/blobs/32e4/10803801/0dc9312753d2/41598_2024_52317_Fig1_HTML.jpg

文献AI研究员

20分钟写一篇综述,助力文献阅读效率提升50倍。

立即体验

用中文搜PubMed

大模型驱动的PubMed中文搜索引擎

马上搜索

文档翻译

学术文献翻译模型,支持多种主流文档格式。

立即体验