Suppr超能文献

一种与 EBV 感染相关的新型生物标志物可改善胃癌免疫治疗的反应预测。

A novel biomarker associated with EBV infection improves response prediction of immunotherapy in gastric cancer.

机构信息

Department of Oncology, Digestive Disease Institute&Cancer Institute of Jiangsu University, Affiliated Hospital of Jiangsu University, Zhenjiang, 212001, China.

Department of Gastroenterology, Digestive Disease Institute of Jiangsu University, Affiliated Hospital of Jiangsu University, Zhenjiang, 212001, China.

出版信息

J Transl Med. 2024 Jan 22;22(1):90. doi: 10.1186/s12967-024-04859-8.

Abstract

BACKGROUND

Novel biomarkers are required in gastric cancer (GC) treated by immunotherapy. Epstein-Barr virus (EBV) infection induces an immune-active tumor microenvironment, while its association with immunotherapy response is still controversial. Genes underlying EBV infection may determine the response heterogeneity of EBV + GC. Thus, we screened hub genes associated with EBV infection to predict the response to immunotherapy in GC.

METHODS

Prognostic hub genes associated with EBV infection were screened using multi-omic data of GC. EBV + GC cells were established and confirmed by EBV-encoded small RNA in situ hybridization (EBER-ISH). Immunohistochemistry (IHC) staining of the hub genes was conducted in GC samples with EBER-ISH assay. Infiltrating immune cells were stained using immunofluorescence.

RESULTS

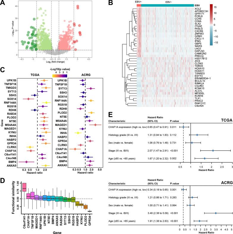
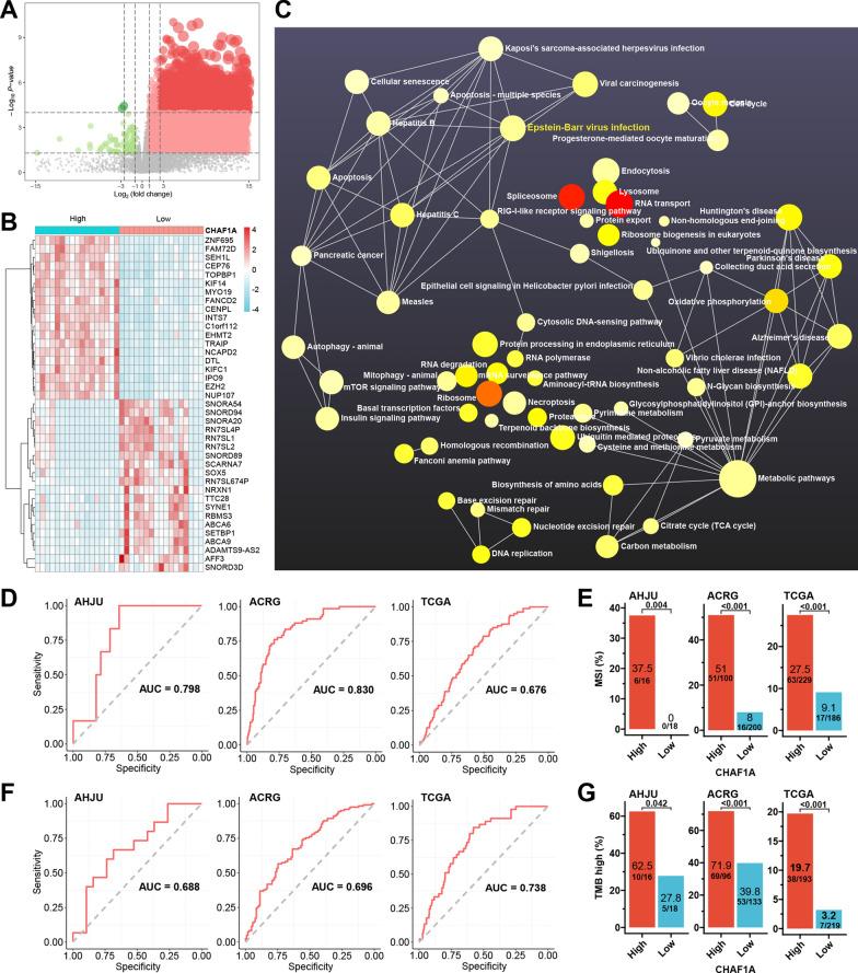
CHAF1A was identified as a hub gene in EBV + GC, and its expression was an independent predictor of overall survival (OS). EBV infection up-regulated CHAF1A expression which also predicted EBV infection well. CHAF1A expression also predicted microsatellite instability (MSI) and a high tumor mutation burden (TMB). The combined score (CS) of CHAF1A expression with MSI or TMB further improved prognostic stratification. CHAF1A IHC score positively correlated with the infiltration of NK cells and macrophages M1. CHAF1A expression alone could predict the immunotherapy response, but its CS with EBV infection, MSI, TMB, or PD-L1 expression showed better effects and improved response stratification based on current biomarkers.

CONCLUSIONS

CHAF1A could be a novel biomarker for immunotherapy of GC, with the potential to improve the efficacy of existing biomarkers.

摘要

背景

免疫疗法治疗胃癌(GC)需要新型生物标志物。EB 病毒(EBV)感染诱导免疫活性肿瘤微环境,但其与免疫治疗反应的关系仍存在争议。EBV 感染相关的基因可能决定 EBV+GC 的反应异质性。因此,我们筛选了与 EBV 感染相关的关键基因,以预测 GC 对免疫治疗的反应。

方法

使用 GC 的多组学数据筛选与 EBV 感染相关的预后关键基因。通过 EBV 编码的小 RNA 原位杂交(EBER-ISH)建立并证实 EBV+GC 细胞。使用 EBER-ISH 检测对 GC 样本进行关键基因的免疫组化(IHC)染色。使用免疫荧光染色检测浸润免疫细胞。

结果

CHAF1A 被鉴定为 EBV+GC 的关键基因,其表达是总生存期(OS)的独立预测因子。EBV 感染上调 CHAF1A 的表达,也能很好地预测 EBV 感染。CHAF1A 的表达也预测微卫星不稳定性(MSI)和高肿瘤突变负担(TMB)。CHAF1A 表达与 MSI 或 TMB 的联合评分(CS)进一步改善了预后分层。CHAF1A IHC 评分与 NK 细胞和巨噬细胞 M1 的浸润呈正相关。CHAF1A 表达本身可以预测免疫治疗反应,但与 EBV 感染、MSI、TMB 或 PD-L1 表达的 CS 显示出更好的效果,并根据现有生物标志物改善了反应分层。

结论

CHAF1A 可能是 GC 免疫治疗的新型生物标志物,具有提高现有生物标志物疗效的潜力。

https://cdn.ncbi.nlm.nih.gov/pmc/blobs/ae91/10804498/b7e2c29d21de/12967_2024_4859_Fig1_HTML.jpg

文献AI研究员

20分钟写一篇综述,助力文献阅读效率提升50倍。

立即体验

用中文搜PubMed

大模型驱动的PubMed中文搜索引擎

马上搜索

文档翻译

学术文献翻译模型,支持多种主流文档格式。

立即体验