Suppr超能文献

循环 microRNA miR-425-5p 与脑白质病变和炎症过程相关。

Circulating microRNA miR-425-5p Associated with Brain White Matter Lesions and Inflammatory Processes.

机构信息

Department of Psychiatry and Psychotherapy, University Medicine Greifswald, 17475 Greifswald, Germany.

German Centre for Neurodegenerative Diseases (DZNE), Site Rostock/Greifswald, 17475 Greifswald, Germany.

出版信息

Int J Mol Sci. 2024 Jan 10;25(2):887. doi: 10.3390/ijms25020887.

Abstract

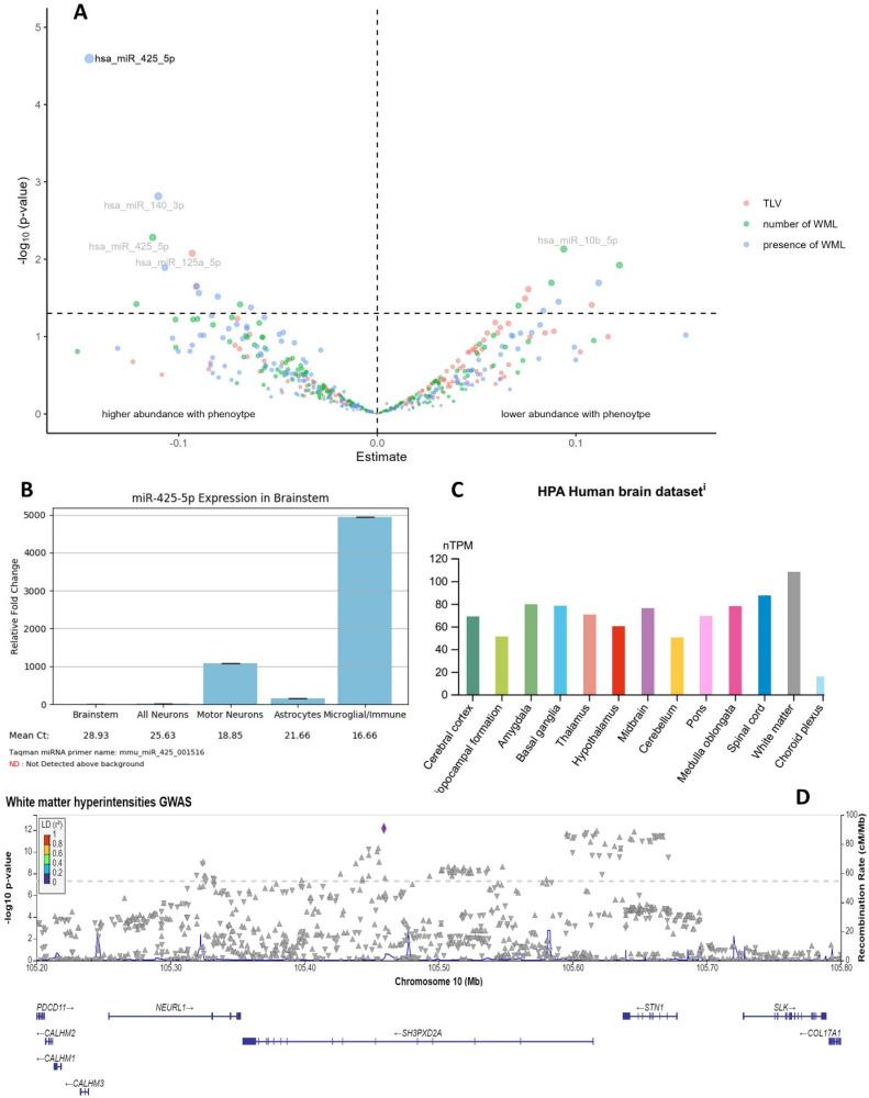
White matter lesions (WML) emerge as a consequence of vascular injuries in the brain. While they are commonly observed in aging, associations have been established with neurodegenerative and neurological disorders such as dementia or stroke. Despite substantial research efforts, biological mechanisms are incomplete and biomarkers indicating WMLs are lacking. Utilizing data from the population-based (SHIP), our objective was to identify plasma-circulating micro-RNAs (miRNAs) associated with WMLs, thus providing a foundation for a comprehensive biological model and further research. In linear regression models, direct association and moderating factors were analyzed. In 648 individuals, we identified -miR-425-5p as directly associated with WMLs. In subsequent analyses, -miR-425-5p was found to regulate various genes associated with WMLs with particular emphasis on the gene. Furthermore, miR-425-5p was found to be involved in immunological processes. In addition, noteworthy miRNAs associated with WMLs were identified, primarily moderated by the factors of sex or smoking status. All identified miRNAs exhibited a strong over-representation in neurodegenerative and neurological diseases. We introduced -miR-425-5p as a promising candidate in WML research probably involved in immunological processes. Mir-425-5p holds the potential as a biomarker of WMLs, shedding light on potential mechanisms and pathways in vascular dementia.

摘要

脑白质病变(WML)是血管损伤的结果。虽然它们在衰老中很常见,但与痴呆症或中风等神经退行性和神经系统疾病有关。尽管进行了大量研究,但生物学机制尚不完全,缺乏表明 WML 的生物标志物。利用基于人群的(SHIP)数据,我们的目标是确定与 WML 相关的血浆循环 micro-RNAs(miRNAs),从而为全面的生物学模型和进一步的研究提供基础。在线性回归模型中,分析了直接关联和调节因素。在 648 名个体中,我们确定了 -miR-425-5p 与 WML 直接相关。在随后的分析中,-miR-425-5p 被发现调节与 WML 相关的各种基因,特别是 基因。此外,miR-425-5p 被发现参与免疫过程。此外,还确定了与 WML 相关的重要 miRNA,主要受性别或吸烟状况等因素的调节。所有鉴定出的 miRNA 在神经退行性和神经系统疾病中表现出强烈的过表达。我们引入了 -miR-425-5p 作为 WML 研究中一个有前途的候选物,可能涉及免疫过程。Mir-425-5p 可能成为 WML 的生物标志物,为血管性痴呆的潜在机制和途径提供了线索。

https://cdn.ncbi.nlm.nih.gov/pmc/blobs/c0eb/10815886/60ba20f03701/ijms-25-00887-g001.jpg

文献AI研究员

20分钟写一篇综述,助力文献阅读效率提升50倍。

立即体验

用中文搜PubMed

大模型驱动的PubMed中文搜索引擎

马上搜索

文档翻译

学术文献翻译模型,支持多种主流文档格式。

立即体验