Suppr超能文献

钙电穿孔与博来霉素电化学治疗在体内 CAM 基于葡萄膜黑色素瘤异种移植模型中的比较。

Calcium Electroporation versus Electrochemotherapy with Bleomycin in an In Vivo CAM-Based Uveal Melanoma Xenograft Model.

机构信息

Department of Ophthalmology, University Hospital Essen, University of Duisburg-Essen, Hufeland Str. 55, 45147 Essen, Germany.

Department of Ophthalmology, Saarland University Medical Center, Kirrberger Str. 100, 66421 Homburg, Germany.

出版信息

Int J Mol Sci. 2024 Jan 11;25(2):938. doi: 10.3390/ijms25020938.

Abstract

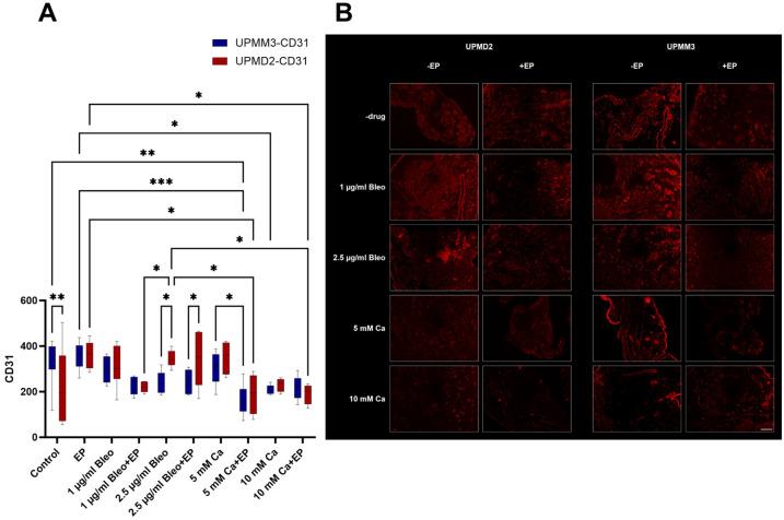
Despite recent advancements in the diagnosis and treatment of uveal melanoma (UM), its metastatic rate remains high and is accompanied by a highly dismal prognosis, constituting an unmet need for the development of novel adjuvant therapeutic strategies. We established an in vivo chick chorioallantoic membrane (CAM)-based UM xenograft model from UPMD2 and UPMM3 cell lines to examine its feasibility for the improvement of selection of drug candidates. The efficacy of calcium electroporation (CaEP) with 5 or 10 mM calcium chloride (Ca) and electrochemotherapy (ECT) with 1 or 2.5 µg/mL bleomycin in comparison to monotherapy with the tested drug or electroporation (EP) alone was investigated on the generated UM tumors. CaEP and ECT showed a similar reduction of proliferation and melanocytic expansion with a dose-dependent effect for bleomycin, whereas CaEP induced a significant increase of the apoptosis and a reduction of vascularization with varying sensitivity for the two xenograft types. Our in vivo results suggest that CaEP and ECT may facilitate the adequate local tumor control and contribute to the preservation of the bulbus, potentially opening new horizons in the adjuvant treatment of advanced UM.

摘要

尽管在葡萄膜黑色素瘤 (UM) 的诊断和治疗方面取得了一些进展,但它的转移率仍然很高,并且预后极差,这就需要开发新的辅助治疗策略。我们从 UPMD2 和 UPMM3 细胞系建立了一种体内鸡胚绒毛尿囊膜 (CAM) 衍生的 UM 异种移植模型,以研究其在改善候选药物选择方面的可行性。我们研究了 5 或 10 mM 氯化钙 (Ca) 的钙电穿孔 (CaEP) 和 1 或 2.5 µg/mL 博来霉素的电化学疗法 (ECT) 与单独使用测试药物或电穿孔 (EP) 相比,在生成的 UM 肿瘤中的疗效。CaEP 和 ECT 显示出与博来霉素的剂量依赖性效应相似的增殖和黑素细胞扩张减少,而 CaEP 诱导了两种异种移植类型的凋亡显著增加和血管生成减少,具有不同的敏感性。我们的体内研究结果表明,CaEP 和 ECT 可能有助于肿瘤的局部控制,并有助于保存眼球,这为晚期 UM 的辅助治疗开辟了新的前景。

https://cdn.ncbi.nlm.nih.gov/pmc/blobs/28b2/10815639/768a4689ac85/ijms-25-00938-g001.jpg

文献AI研究员

20分钟写一篇综述,助力文献阅读效率提升50倍。

立即体验

用中文搜PubMed

大模型驱动的PubMed中文搜索引擎

马上搜索

文档翻译

学术文献翻译模型,支持多种主流文档格式。

立即体验