Suppr超能文献

XRN1 缺失诱导干扰素激活的癌细胞中依赖于 PKR 的细胞致死。

XRN1 deletion induces PKR-dependent cell lethality in interferon-activated cancer cells.

机构信息

Department of Medical Oncology, Dana-Farber Cancer Institute, Boston, MA 02215, USA; Cancer Program, Broad Institute of Harvard and MIT, Cambridge, MA 02142, USA.

Department of Medical Oncology, Dana-Farber Cancer Institute, Boston, MA 02215, USA; Cancer Program, Broad Institute of Harvard and MIT, Cambridge, MA 02142, USA; Department of Genetics, Harvard Medical School, Boston, MA 02115, USA.

出版信息

Cell Rep. 2024 Feb 27;43(2):113600. doi: 10.1016/j.celrep.2023.113600. Epub 2024 Jan 22.

Abstract

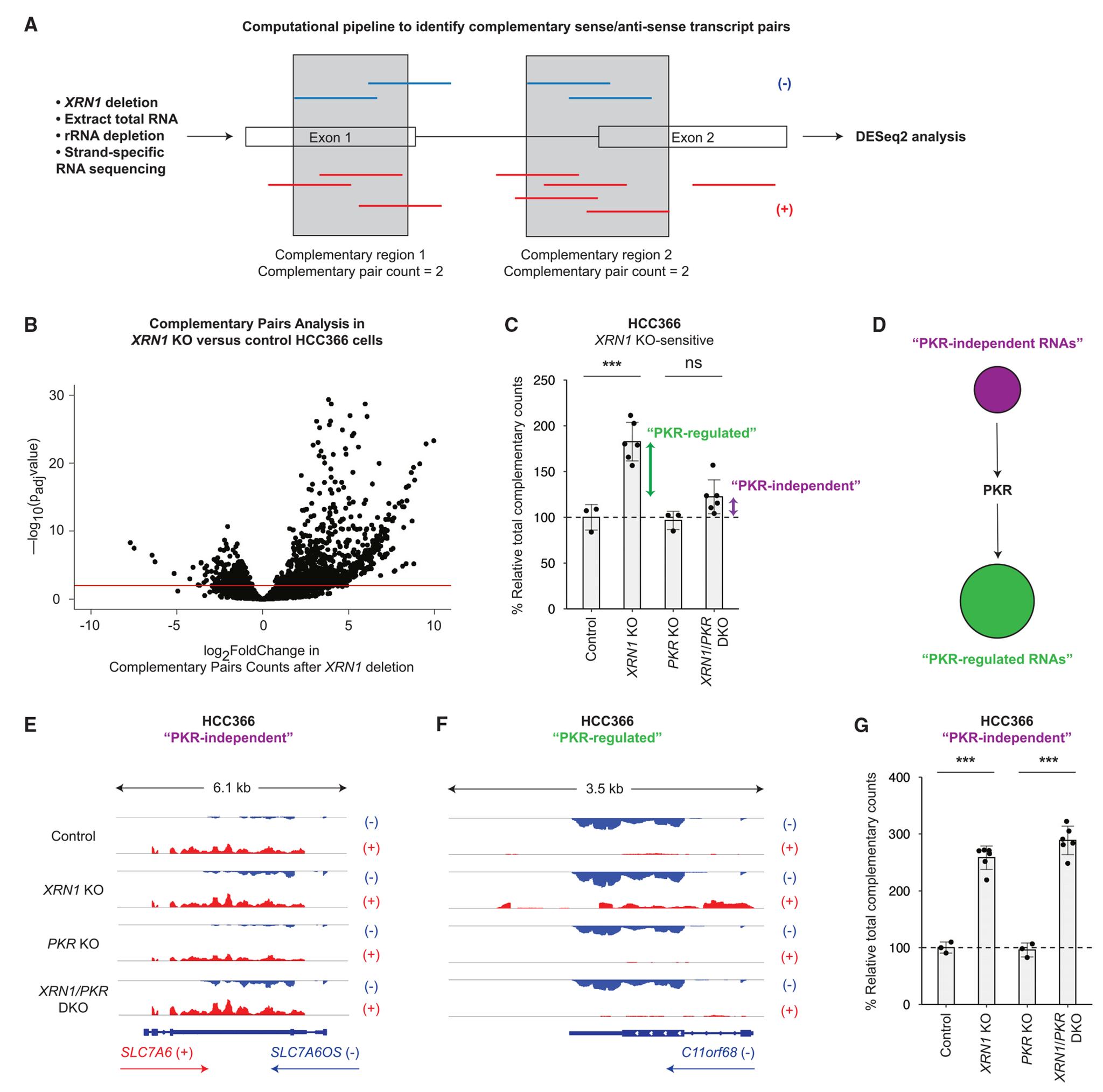
Emerging data suggest that induction of viral mimicry responses through activation of double-stranded RNA (dsRNA) sensors in cancer cells is a promising therapeutic strategy. One approach to induce viral mimicry is to target molecular regulators of dsRNA sensing pathways. Here, we show that the exoribonuclease XRN1 is a negative regulator of the dsRNA sensor protein kinase R (PKR) in cancer cells with high interferon-stimulated gene expression. XRN1 deletion causes PKR pathway activation and consequent cancer cell lethality. Disruption of interferon signaling with the JAK1/2 inhibitor ruxolitinib can decrease cellular PKR levels and rescue sensitivity to XRN1 deletion. Conversely, interferon-β stimulation can increase PKR levels and induce sensitivity to XRN1 inactivation. Lastly, XRN1 deletion causes accumulation of endogenous complementary sense/anti-sense RNAs, which may represent candidate PKR ligands. Our data demonstrate how XRN1 regulates PKR and how this interaction creates a vulnerability in cancer cells with an activated interferon cell state.

摘要

新兴数据表明,通过激活癌细胞中的双链 RNA(dsRNA)传感器诱导病毒模拟反应是一种很有前途的治疗策略。一种诱导病毒模拟的方法是针对 dsRNA 感应途径的分子调节剂。在这里,我们表明,在干扰素刺激基因表达水平较高的癌细胞中,外切核酸酶 XRN1 是 dsRNA 传感器蛋白激酶 R(PKR)的负调节剂。XRN1 缺失导致 PKR 途径激活和随后的癌细胞死亡。用 JAK1/2 抑制剂鲁索利替尼阻断干扰素信号可以降低细胞 PKR 水平并挽救对 XRN1 缺失的敏感性。相反,干扰素-β刺激可以增加 PKR 水平并诱导对 XRN1 失活的敏感性。最后,XRN1 缺失导致内源性互补 sense/anti-sense RNA 的积累,这可能代表候选 PKR 配体。我们的数据表明 XRN1 如何调节 PKR,以及这种相互作用如何在激活干扰素细胞状态的癌细胞中产生脆弱性。

https://cdn.ncbi.nlm.nih.gov/pmc/blobs/fc0f/10989277/9d395e1d6e51/nihms-1970882-f0001.jpg

文献AI研究员

20分钟写一篇综述,助力文献阅读效率提升50倍。

立即体验

用中文搜PubMed

大模型驱动的PubMed中文搜索引擎

马上搜索

文档翻译

学术文献翻译模型,支持多种主流文档格式。

立即体验