Suppr超能文献

人类破骨细胞分化过程中的转录重编程确定了破骨细胞活性的调节因子。

Transcriptional reprogramming during human osteoclast differentiation identifies regulators of osteoclast activity.

机构信息

Molecular Endocrinology Laboratory (KMEB), Department of Endocrinology, Odense University Hospital, DK-5000, Odense C, Denmark.

Department of Clinical Research, Faculty of Health Sciences, University of Southern Denmark, DK-5000, Odense C, Denmark.

出版信息

Bone Res. 2024 Jan 24;12(1):5. doi: 10.1038/s41413-023-00312-6.

Abstract

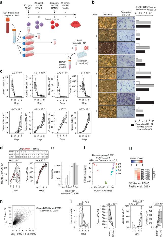
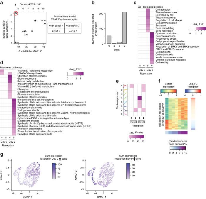
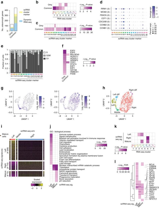
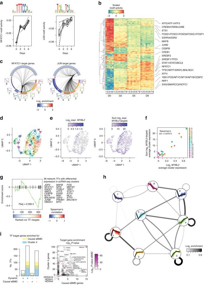
Enhanced osteoclastogenesis and osteoclast activity contribute to the development of osteoporosis, which is characterized by increased bone resorption and inadequate bone formation. As novel antiosteoporotic therapeutics are needed, understanding the genetic regulation of human osteoclastogenesis could help identify potential treatment targets. This study aimed to provide an overview of transcriptional reprogramming during human osteoclast differentiation. Osteoclasts were differentiated from CD14 monocytes from eight female donors. RNA sequencing during differentiation revealed 8 980 differentially expressed genes grouped into eight temporal patterns conserved across donors. These patterns revealed distinct molecular functions associated with postmenopausal osteoporosis susceptibility genes based on RNA from iliac crest biopsies and bone mineral density SNPs. Network analyses revealed mutual dependencies between temporal expression patterns and provided insight into subtype-specific transcriptional networks. The donor-specific expression patterns revealed genes at the monocyte stage, such as filamin B (FLNB) and oxidized low-density lipoprotein receptor 1 (OLR1, encoding LOX-1), that are predictive of the resorptive activity of mature osteoclasts. The expression of differentially expressed G-protein coupled receptors was strong during osteoclast differentiation, and these receptors are associated with bone mineral density SNPs, suggesting that they play a pivotal role in osteoclast differentiation and activity. The regulatory effects of three differentially expressed G-protein coupled receptors were exemplified by in vitro pharmacological modulation of complement 5 A receptor 1 (C5AR1), somatostatin receptor 2 (SSTR2), and free fatty acid receptor 4 (FFAR4/GPR120). Activating C5AR1 enhanced osteoclast formation, while activating SSTR2 decreased the resorptive activity of mature osteoclasts, and activating FFAR4 decreased both the number and resorptive activity of mature osteoclasts. In conclusion, we report the occurrence of transcriptional reprogramming during human osteoclast differentiation and identified SSTR2 and FFAR4 as antiresorptive G-protein coupled receptors and FLNB and LOX-1 as potential molecular markers of osteoclast activity. These data can help future investigations identify molecular regulators of osteoclast differentiation and activity and provide the basis for novel antiosteoporotic targets.

摘要

增强的破骨细胞生成和破骨细胞活性导致骨质疏松症的发生,其特征是骨吸收增加和骨形成不足。由于需要新型的抗骨质疏松治疗方法,了解人类破骨细胞生成的遗传调控可能有助于确定潜在的治疗靶点。本研究旨在概述人类破骨细胞分化过程中的转录重编程。从 8 名女性供体的 CD14 单核细胞中分化破骨细胞。分化过程中的 RNA 测序揭示了 8980 个差异表达基因,分为在供体间保守的 8 个时间模式。这些模式根据取自髂嵴活检的 RNA 和骨密度 SNPs 揭示了与绝经后骨质疏松易感性基因相关的不同分子功能。网络分析揭示了时间表达模式之间的相互依赖性,并深入了解了亚型特异性转录网络。供体特异性表达模式揭示了单核细胞阶段的基因,如细丝蛋白 B (FLNB) 和氧化型低密度脂蛋白受体 1 (OLR1,编码 LOX-1),这些基因可预测成熟破骨细胞的吸收活性。差异表达的 G 蛋白偶联受体在破骨细胞分化过程中的表达较强,这些受体与骨密度 SNPs 相关,表明它们在破骨细胞分化和活性中发挥关键作用。通过体外药理学调节补体 5A 受体 1 (C5AR1)、生长抑素受体 2 (SSTR2) 和游离脂肪酸受体 4 (FFAR4/GPR120) 对三种差异表达的 G 蛋白偶联受体的调节作用进行了举例说明。激活 C5AR1 增强了破骨细胞的形成,而激活 SSTR2 降低了成熟破骨细胞的吸收活性,激活 FFAR4 降低了成熟破骨细胞的数量和吸收活性。总之,我们报告了人类破骨细胞分化过程中发生的转录重编程,并确定了 SSTR2 和 FFAR4 作为抗吸收的 G 蛋白偶联受体,以及 FLNB 和 LOX-1 作为破骨细胞活性的潜在分子标志物。这些数据可以帮助未来的研究确定破骨细胞分化和活性的分子调节剂,并为新型抗骨质疏松靶点提供基础。

https://cdn.ncbi.nlm.nih.gov/pmc/blobs/3329/10806178/aa3cd9d862b9/41413_2023_312_Fig1_HTML.jpg

文献AI研究员

20分钟写一篇综述,助力文献阅读效率提升50倍。

立即体验

用中文搜PubMed

大模型驱动的PubMed中文搜索引擎

马上搜索

文档翻译

学术文献翻译模型,支持多种主流文档格式。

立即体验