Suppr超能文献

通过抗成纤维细胞激活蛋白近红外光免疫疗法靶向癌症相关成纤维细胞实现肿瘤抑制

Tumor Suppression by Anti-Fibroblast Activation Protein Near-Infrared Photoimmunotherapy Targeting Cancer-Associated Fibroblasts.

作者信息

Glabman Raisa A, Olkowski Colleen P, Minor Hannah A, Bassel Laura L, Kedei Noemi, Choyke Peter L, Sato Noriko

机构信息

Molecular Imaging Branch, Center for Cancer Research, National Cancer Institute, National Institutes of Health, Bethesda, MD 20892, USA.

Department of Pathobiology and Diagnostic Investigation, College of Veterinary Medicine, Michigan State University, East Lansing, MI 48824, USA.

出版信息

Cancers (Basel). 2024 Jan 20;16(2):449. doi: 10.3390/cancers16020449.

Abstract

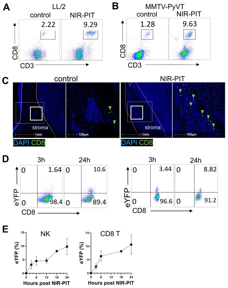
Cancer-associated fibroblasts (CAFs) constitute a prominent cellular component of the tumor stroma, with various pro-tumorigenic roles. Numerous attempts to target fibroblast activation protein (FAP), a highly expressed marker in immunosuppressive CAFs, have failed to demonstrate anti-tumor efficacy in human clinical trials. Near-infrared photoimmunotherapy (NIR-PIT) is a highly selective tumor therapy that utilizes an antibody-photo-absorbing conjugate activated by near-infrared light. In this study, we examined the therapeutic efficacy of CAF depletion by NIR-PIT in two mouse tumor models. Using CAF-rich syngeneic lung and spontaneous mammary tumors, NIR-PIT against FAP or podoplanin was performed. Anti-FAP NIR-PIT effectively depleted FAP CAFs, as well as FAP myeloid cells, and suppressed tumor growth, whereas anti-podoplanin NIR-PIT was ineffective. Interferon-gamma production by CD8 T and natural killer cells was induced within hours after anti-FAP NIR-PIT. Additionally, lung metastases were reduced in the treated spontaneous mammary cancer model. Depletion of FAP stromal as well as FAP myeloid cells effectively suppressed tumor growth in bone marrow chimeras, suggesting that the depletion of both cell types in one treatment is an effective therapeutic approach. These findings highlight a promising therapy for selectively eliminating immunosuppressive FAP cells within the tumor microenvironment.

摘要

癌症相关成纤维细胞(CAFs)是肿瘤基质的主要细胞成分,具有多种促肿瘤作用。针对免疫抑制性CAFs中高表达的标志物成纤维细胞活化蛋白(FAP)进行的众多靶向治疗尝试,在人类临床试验中均未显示出抗肿瘤疗效。近红外光免疫疗法(NIR-PIT)是一种高度选择性的肿瘤治疗方法,它利用近红外光激活的抗体-光吸收偶联物。在本研究中,我们在两种小鼠肿瘤模型中检测了NIR-PIT对CAF的清除疗效。使用富含CAF的同基因肺癌和自发性乳腺肿瘤,对FAP或血小板反应蛋白-1进行了NIR-PIT治疗。抗FAP的NIR-PIT有效清除了FAP CAFs以及FAP髓样细胞,并抑制了肿瘤生长,而抗血小板反应蛋白-1的NIR-PIT则无效。抗FAP的NIR-PIT治疗后数小时内,CD8 T细胞和自然杀伤细胞诱导产生了γ干扰素。此外,在治疗的自发性乳腺癌模型中,肺转移减少。FAP基质细胞和FAP髓样细胞的清除有效抑制了骨髓嵌合体中的肿瘤生长,这表明在一次治疗中清除这两种细胞类型是一种有效的治疗方法。这些发现凸显了一种有前景的疗法,可用于选择性消除肿瘤微环境中免疫抑制性FAP细胞。

https://cdn.ncbi.nlm.nih.gov/pmc/blobs/8b93/10813865/fbeebad9f26d/cancers-16-00449-g001.jpg

文献AI研究员

20分钟写一篇综述,助力文献阅读效率提升50倍。

立即体验

用中文搜PubMed

大模型驱动的PubMed中文搜索引擎

马上搜索

文档翻译

学术文献翻译模型,支持多种主流文档格式。

立即体验