Suppr超能文献

通过 CD6 激活细胞毒性淋巴细胞可增强杀伤癌细胞的作用。

Activation of cytotoxic lymphocytes through CD6 enhances killing of cancer cells.

机构信息

Department of Internal Medicine, Division of Rheumatology, University of Michigan and Autoimmunity Center of Excellence, Ann Arbor, MI, USA.

Department of Neurology, University of Michigan, Ann Arbor, MI, USA.

出版信息

Cancer Immunol Immunother. 2024 Jan 27;73(2):34. doi: 10.1007/s00262-023-03578-1.

Abstract

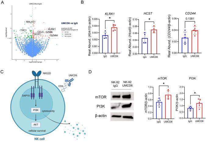
Immune checkpoint inhibitors (ICIs) have demonstrated efficacy and improved survival in a growing number of cancers. Despite their success, ICIs are associated with immune-related adverse events that can interfere with their use. Therefore, safer approaches are needed. CD6, expressed by T-lymphocytes and human NK cells, engages in cell-cell interactions by binding to its ligands CD166 (ALCAM) and CD318 (CDCP1). CD6 is a target protein for regulating immune responses and is required for the development of several mouse models of autoimmunity. Interestingly, CD6 is exclusively expressed on immune cells while CD318 is strongly expressed on most cancers. Here we demonstrate that disrupting the CD6-CD318 axis with UMCD6, an anti-CD6 monoclonal antibody, prolongs survival of mice in xenograft mouse models of human breast and prostate cancer, treated with infusions of human lymphocytes. Analysis of tumor-infiltrating immune cells showed that augmentation of lymphocyte cytotoxicity by UMCD6 is due to effects of this antibody on NK, NKT and CD8 + T cells. In particular, tumor-infiltrating cytotoxic lymphocytes from UMCD6-treated mice expressed higher levels of perforin and were found in higher proportions than those from IgG-treated mice. Moreover, RNA-seq analysis of human NK-92 cells treated with UMCD6 revealed that UMCD6 up-regulates the NKG2D-DAP10 receptor complex, important in NK cell activation, as well as its downstream target PI3K. Our results now describe the phenotypic changes that occur on immune cells upon treatment with UMCD6 and further confirm that the CD6-CD318 axis can regulate the activation state of cytotoxic lymphocytes and their positioning within the tumor microenvironment.

摘要

免疫检查点抑制剂 (ICIs) 在越来越多的癌症中显示出疗效和生存改善。尽管它们取得了成功,但 ICI 与免疫相关的不良反应有关,这些不良反应会干扰它们的使用。因此,需要更安全的方法。CD6 由 T 淋巴细胞和人类自然杀伤 (NK) 细胞表达,通过与配体 CD166 (ALCAM) 和 CD318 (CDCP1) 结合参与细胞-细胞相互作用。CD6 是调节免疫反应的靶蛋白,是几种自身免疫小鼠模型发育所必需的。有趣的是,CD6 仅在免疫细胞上表达,而 CD318 在大多数癌症上强烈表达。在这里,我们证明用抗 CD6 单克隆抗体 UMCD6 破坏 CD6-CD318 轴可延长异种移植人乳腺癌和前列腺癌小鼠模型中接受人淋巴细胞输注的小鼠的存活时间。分析肿瘤浸润免疫细胞表明,UMCD6 通过增强淋巴细胞的细胞毒性是由于该抗体对 NK、NKT 和 CD8+T 细胞的影响。特别是,来自 UMCD6 治疗小鼠的肿瘤浸润细胞毒性淋巴细胞表达更高水平的穿孔素,并且比来自 IgG 治疗小鼠的比例更高。此外,用 UMCD6 处理的人 NK-92 细胞的 RNA-seq 分析表明,UMCD6 上调了在 NK 细胞激活中起重要作用的 NKG2D-DAP10 受体复合物及其下游靶点 PI3K。我们的研究结果现在描述了用 UMCD6 处理后免疫细胞发生的表型变化,并进一步证实 CD6-CD318 轴可以调节细胞毒性淋巴细胞的激活状态及其在肿瘤微环境中的定位。

https://cdn.ncbi.nlm.nih.gov/pmc/blobs/a4d7/10992199/e1bfc66dd264/262_2023_3578_Fig1_HTML.jpg

文献AI研究员

20分钟写一篇综述,助力文献阅读效率提升50倍。

立即体验

用中文搜PubMed

大模型驱动的PubMed中文搜索引擎

马上搜索

文档翻译

学术文献翻译模型,支持多种主流文档格式。

立即体验